时间:2023-08-15 15:02
人气:
作者:admin
过压保护电路的作用
过压保护电路的作用是保护电器设备免受电源电压超过额定范围的损害。当电源电压超过设定的阈值时,过压保护电路会采取相应的措施,如切断电源连接或将电压降低到安全范围,以确保电器设备的安全运行。
以下是过压保护电路的几个主要作用:
1. 防止设备损坏:过高的电压可能对电器设备产生严重的损害,例如烧毁电路板、烧坏元件或导致器件故障。过压保护电路能够侦测到电源电压超过安全范围,并迅速采取保护措施,以避免设备损坏。
2. 维护设备寿命:长时间在过高的电压环境下运行,会缩短电器设备的寿命。过压保护电路能够及时检测到过压情况,并切断电源连接,防止设备长时间在高电压环境下运行,从而延长设备的使用寿命。
3. 防止电源线路火灾:过高的电压会导致线路过载、电线过热,增加火灾风险。过压保护电路能够及时检测到过压情况,切断电源连接,以保护线路免受过载和过热造成的火灾风险。
4. 保护用户安全:过高电压的设备可能会对用户造成电击风险。过压保护电路可以有效阻止过高电压的传递,保护用户免受电压危险。
总之,过压保护电路作为一种安全机制,能够及时准确地识别和应对电源电压过高的情况,保护电器设备和用户的安全,并延长设备的寿命。
一、220V过压保护电路图及原理
该装置工作原理见图,电容器C1将220V交流市电降压限流后,由二极管VD1、 VD2整流,电容器C2担任滤波,得到12V左右的直流电压。当电网电压正常时,稳压二极管VDW不能被击穿导通,此时三极管VT处于截止状态,双向可控硅VS受到电压触发面导通,插在插座XS中的家电通电工作。

如果电网电压突然升高,超过250V,此时在RP中点的电压就导致VDW击穿导通,VDW导通后,又使得三极管VT导通,VT导通后,其集电极—发射极的压降很小,不足以触发VS,又导致VS截止,因此插座XS中的家电断电停止工作,因而起到了保护的目的。一旦电网电压下降,VT又截止,VT的集电极电位升高,又触发VS导通,家电得电继续工作。
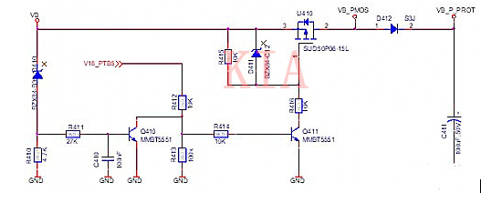
二、PMOS过压保护电路
VB:蓄电池电压电源
V18_PTB5: MCU IO口,发出高电平使VB_PMOS电压输出有效,TTL电平
VB_PMOS:经过PMOS保护电压输出
VB_P_PROT:经二极管反向保护的PMOS输出电压

PMOS过压保护电路原理图
电路功能:若控制器中使用loaddump保护电压小于46V的器件,可以使用此电路模块中的方案为这些器件提供过压保护,特别是在load dump情况下。
Pspice仿真分析:模拟的是典型情况下的经过TVS管抑制后的Load dump电压曲线,可以明显看出当VB》36V时,稳压管开始起作用,迅速关闭Q411和PMOS管。
只要过压信号一直存在,PMOS管就会一直保持关断状态,直至VB跌落回36V安全电压以内。
PMOS过压保护电路是一种常用的过压保护电路,使用PMOS场效应管作为关断开关,用于限制输入电压超过一定阈值时的电压。需要注意的是,PMOS过压保护电路中的阈值电压和电压分压电阻网络的设计会影响过压保护的触发水平。根据需要,可以调整电阻值和阈值电压来满足具体的应用要求。
此外,在实际设计中,可能会添加其他电路元件,如电容、二极管等,以进一步优化过压保护电路的性能和稳定性。
过压保护电路的特性有哪些
过压保护电路具有多种特性,以下是一些常见的特性:
1. 触发阈值:过压保护电路具有设定的触发阈值,当输入电压超过该阈值时,保护电路会触发并启动保护机制,通常是切断电源连接或将电压降低到安全范围。
2. 响应速度:过压保护电路应具有快速响应的特性,能够迅速检测到过压情况并采取保护措施。较快的响应速度有助于避免设备受到过压的损害。
3. 高灵敏度:过压保护电路应具有高灵敏度,能够精确地监测和检测输入电压的变化,并在超过设定阈值时立即启动保护机制。
4. 可调性:一些过压保护电路具有可调节的阈值和其他参数,以便与不同的应用需求相匹配。可调性使得电路能够适应不同的工作条件和特定的设备要求。
5. 过压保护重置:一些过压保护电路具有自动重置功能,即在过压事件解除后,保护电路会自动恢复正常工作状态。这种特性有助于提供连续保护,并在过压事件解除后自动恢复供电。
6. 可靠性:过压保护电路应具有高可靠性和稳定性。它应能够在长时间和不间断的工作环境下保持稳定的保护功能,同时减少误触发或误操作的可能性。
编辑:黄飞