时间:2023-08-16 09:17
人气:
作者:admin
二极管串联
以常用的5V/2A为例。常用二极管串联在电路中,在电源反接时,二极管承担所有的电压,有效防止电源反接损坏后级设备。但是,二极管上压降较大,损耗较高。使用肖特基二极管可以减小损耗,但是仍对电路有较大影响,特别是在电源电压更低的情况下。

反并二极管+保险丝
使用反并二极管+保险丝,正常运行时基本没有损耗。在电源反接时,电源侧接近短路,保险丝熔断,从而实现保护。反接发生后,二极管和保险丝一般都需要更换。并且,输入反接时产生一个负压,后级设备还是有可能损坏。

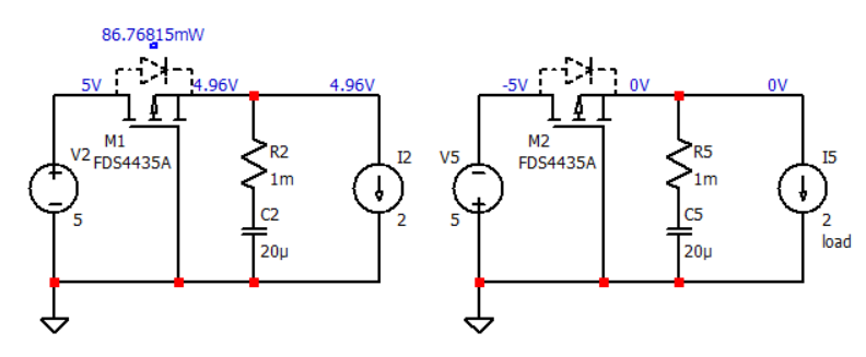
PMOS防反接电路
基本电路
基本的PMOS防反接电路,利用PMOS的寄生二极管:
电源正接,寄生二极管导通,S极电压升高,V G S ≈ − V i n ,从而PMOS开启,一般导通电阻在数十mΩ,导通损耗远低于二极管。
电源反接,寄生二极管截止,V G S = 0 V,PMOS关断,后级设备电压为0。

添加稳压管
如果使用PMOS的Vgs耐压低于电源电压,可以使用稳压管限制Vgs。或者在输入电压基本不变的情况下,也可以使用电阻分压。

注意
1、PMOS需要选择合适的Vds、Vgs耐压,选择低Rds的型号可以减小损耗;
2、注意PMOS上的功耗和散热;
3、因为PMOS开启后电流可双向流动,这个电路的负载不能是电池等电压源。否则,如下右图,因为负载电池有5V电压,V G S = − 5 V V_{GS}=-5V,实际上PMOS还是开启了,输入反接还是会导致过流。

上一篇:DC-DC的电感感值如何计算?