时间:2023-08-09 17:29
人气:
作者:admin
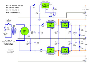
这是三路输出电源的电路图。给出的输出是:

可调输出+1.25V至+20VDC
分体/双极性输出+12VDC和-12VDC
分体/双极性输出+5VDC和-5VDC
这是一种低成本且易于构建的多用途电源。它满足几乎所有实验室实验的要求。
使用单个变压器来构建这个三重电源。稳压器 IC LM317 产生 1.25 至 20V、1A 的可变电源。双路 ±12V、1A 电源由稳压器 7812 和 7912 生成。同样,双路 ±5V、1A 电源由稳压器 7805 和 7905 生成。“开”/“关”开关(S2 至 S4)选择所需的电源供应。可变电源用于研究设备的特性。所有数字、微处理器和微控制器实验均使用固定+5V 电源。双±12V电源用于基于运放的模拟电路实验。
变压器X1将220V市电降压,提供18V-0-18V次级输出。变压器输出经全波桥式整流器BR1整流,经电容器C1、C2、C3、C7、C8滤波,并经IC1至IC5稳压。稳压器 IC1 (LM317) 提供可变电压(1.25 至 20V),而 IC2 和 IC4 分别提供稳压 +12V 和 –12V。IC2 的输出馈送到稳压器 IC3 (7805),后者提供固定 +5V。同样,IC4 的输出被馈送到稳压器 IC5 (7905),后者提供固定的 –5V。电容器 C4 至 C6、C9 至 C11 用于进一步过滤正负稳压电源中的纹波。 LED1 发光表示 +5V 可用,而 LED2 则表示 –5V 可用。
开关S1用于220V市电的“开”/“关”。使用开关 S2 至 S4,当特定实验不需要时,可以独立关闭三个电源中的任何一个。这减少了不必要的功耗并提高了电源的寿命和可靠性。由于该电路使用三端稳压器,因此输入和输出处只需要电容器。使用很少的元件使得电路非常简单。三端子稳压器具有散热器,可直接提供 1A 输出电流。为了确保最大输出,不要忘记为稳压器使用散热器。
三端调节器几乎是不可破坏的。它们具有内置保护电路,包括热关断保护。即使输出出现过载或短路,内置的过载保护电路也会限制电流并缓慢地将输出电压降至零。同样,如果由于负载过大和散热导致温度升高超过一定值,内置热关断电路会将输出电流和输出电压(逐渐)减小至零。从而为电路提供了完整的保护。
以下是构建三路输出直流电源的分步过程:
收集电路图中显示的所有电子元件。
将开关 S1、保险丝、变压器和电源线连接到组装好的 PCB 和盒子上。
将万用表保持在直流电压量程(大于 25V DC),测量电容器 C1 和 C7 两端的直流电压(1000 µF,35V)。该电压应约为 18V×1.41=25 至 26V DC。检查相对于地的正电压和负电压。
建议使用三线电源线和插头。如果您使用任何金属盒,则应使用接地标签将电源插头的接地线/引脚焊接到金属盒的主体上。
如果将18V-0-18V变压器更换为15V-0-15V变压器,则使用LM317的可变电源的输出电压将相应降低。
如果电压合适,请转至步骤 7。否则,请检查连接。
将可变调节器 LM317 连接到电路,并通过改变 2.2 千欧线性电位器来检查 1.25V 至 20V 输出。
现在将 IC 7812、7912、7805 和 7905 连接到电路并检查其输出电压。
连接盒子前面板上的端子、电位器、开关和指示灯,完成连接。使用螺丝关闭盒子。
稳压IC管脚分布及三路输出直流电源盒设计:

警告:在变压器的初级侧,230V AC 可能会造成致命的电击。所以要小心不要触碰这个部分。
上一篇:12V/10A开关电源电路图