网站首页 全球最实用的IT互联网站!

人工智能P2P分享Wind搜索发布信息网站地图标签大全

当前位置:诺佳网 > 电子/半导体 > 电源和新能源 >

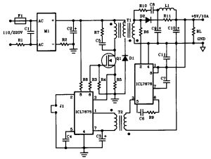
5V 10A 50W离线式开关电源电路图

时间:2023-08-09 17:29

人气:

作者:admin

标签: 电路图  开关电源  转换器 

导读:5V 10A 50W离线式开关电源电路图-这是5V电压10A电流输出50W功率的开关电源电路图。它是一个以连续模式运行的反激式转换器。该电路具有初级侧和次级侧控制器,可针对过流等故障情况提...

这是5V电压10A电流输出50W功率的开关电源电路图。它是一个以连续模式运行的反激式转换器。该电路具有初级侧和次级侧控制器,可针对过流等故障情况提供全面保护。

wKgaomTTW6CAD915AAAolWO2oe0544.png

故障条件消除后,电源将进入软启动周期,然后重新开始正常运行。如果您决定构建此电路,请小心,因为在厚电路中,存在家庭电气连接。电路测试期间必须遵守安全规则。

这里是电路零件清单:

wKgaomTTW6OAXrj8AABCfq_aKT8596.jpg

温馨提示:以上内容整理于网络,仅供参考,如果对您有帮助,留下您的阅读感言吧!
相关阅读
本类排行
相关标签
本类推荐

CPU | 内存 | 硬盘 | 显卡 | 显示器 | 主板 | 电源 | 键鼠 | 网站地图

Copyright © 2025-2035 诺佳网 版权所有 备案号:赣ICP备2025066733号
本站资料均来源互联网收集整理,作品版权归作者所有,如果侵犯了您的版权,请跟我们联系。

关注微信