时间:2023-07-31 22:28
人气:
作者:admin
Buck电路工作原理
电源闭合时电压会快速增加,当断开时电压会快速减小,如果开关速度足够快的话,是不是就能把负载,控制在想要的电压值以内呢?

假设12V降压到5V,也就意味着,MOS管开关需要42%时间导通,58%时间断开。
当42%时间MOS管导通时,电感被充磁储能,同时对电容进行充电,给负载提供电量。
当58%时间MOS管断开时,由于电感上的电流不能突变,电路通过电感的电流及电容为负载供电,从而将负载端的电压维持在5V。
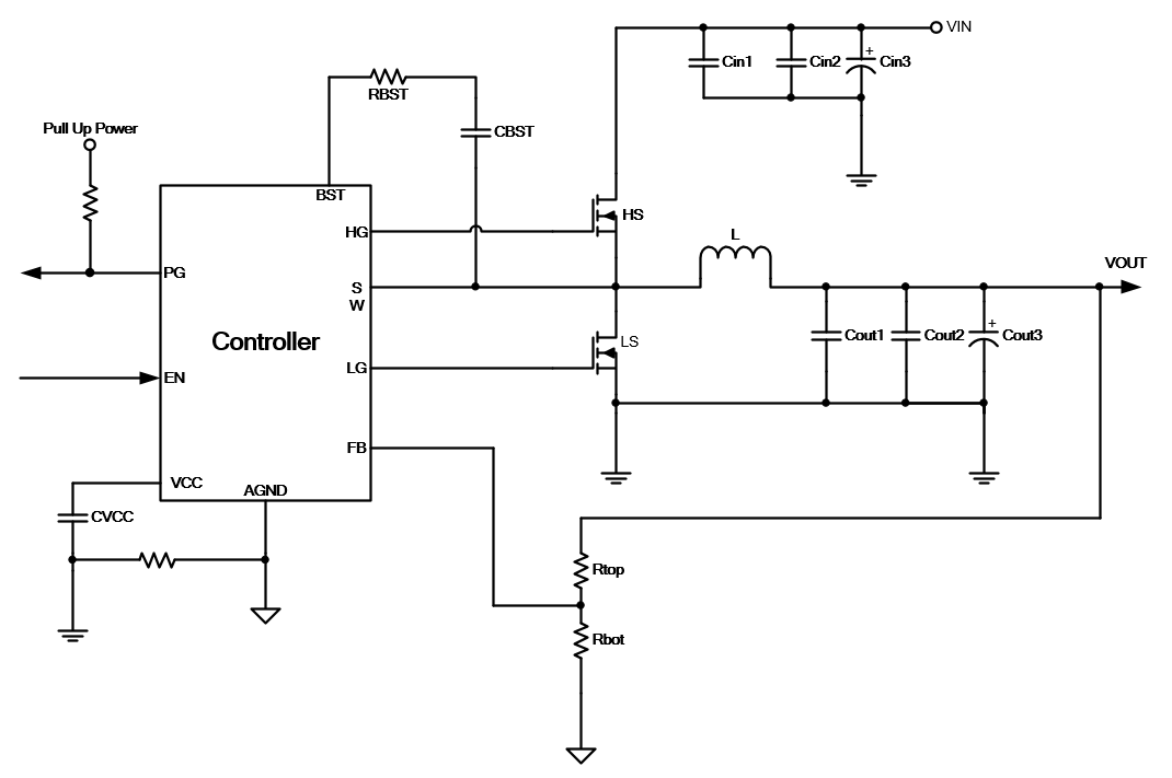
Buck电路的器件选型
Buck电路主要由以下部分组成:
控制器芯片
功率MOS管
功率电感
输入/输出滤波电容

控制器芯片的选型
根据实际应用场景,控制器首先要满足开关电源电路的各项技术参数,其次要满足电路的工作环境要求,最后要在成本控制范围内选择适合的电源方案。
模拟控制器还是数字控制器:数字控制器外围电路简单,在线调试更容易,并可以根据应用灵活配置。
单相还是多相:根据输出电流大小来选择相数。相数不够则无法满足电流需求,相数过多则成本增加。输出电流30A以下,选择单相控制器即可;超过30A则增加至2相,以此类推,一般保持每相电流在15A~30A(取决于功率器件的能力)这个范围是比较合理的。
输入与输出电压范围:根据实际使用场景,选择输入与输出电压合适的控制器芯片,保证输入电压在控制可承受范围内,保证输出电压大小与精度符合电路设计要求。
通信协议:对于数字控制器而言,要考虑控制器芯片支持哪些通信协议,满足主控芯片对于通信接口的分配。
功率MOS管的选型
Vds耐压:保证实际MOS管工作时DS两端压差小于Vds耐压,避免MOS管被击穿。考虑到电路实际工作时MOS管DS两端的波形会有振铃,Vds耐压一般选择比输入电压高10V以上,例如输入20V,选择Vds耐压为30V的MOS。
Id电流:保证输出峰值电流不超过Id,可通过MOS管的SOA曲线来判断。MOS规格书标明的Id电流是基于Rdson和最大功率Pd计算得来的,没有考虑开关损耗,因此不能直接跟MOS的Irms进行比较,需要计算MOS整体的损耗来确定选型。
Rdson和Qg:这两个参数影响MOS管的损耗,原则是上管选择Qg更低的MOS管,下管选择Rdson小的MOS。如果Buck电路PWM的占空比较大(>50%),上管的导通损耗也不容忽视,需要Qg和Rdson两个参数都小。另外还可以通过降低MOS管的开关频率或者将MOS管并联来降低开关损耗。
功率电感的选型
感值:电感的感值可使用以下公式计算得出,其中r是电流纹波率,一般选择0.3~0.5左右:

电感值会影响输出电源纹波和动态响应,实际应用时需要根据实际测试结果进行调整。
电流:电感的电流分为饱和电流Isat和温升电流Irms,实际工作时电感上电流波形如下:

选择电感时首先要保证饱和电流Isat大于电感电流峰值Ipeak,从而避免电感饱和,感值下降造成MOS和电感损坏。
温升电流是从电感的工作温度和损耗的角度出发,选型时尽量让温升电流大于电感电流的有效值,如下面公式所示:

DCR(直流电阻):如果电源电路使用电感DCR做电流检测时,为了保证检测结果的一致性,电感的DCR精度尽量选择±5%以内。
滤波电容的选型
耐压值:一般电容的耐压需要降额到90%左右使用,为了更高的可靠性,在一些特定场景要求降额到50%。
容值:电容的容值影响滤波和稳压的效果,理论上容值越大,效果越好。
实际上电容的频率-阻抗特性曲线并非线性,不同电容的特性曲线也不一样。如下图所示,分别为330uF,22uF,0.1uF的特性曲线。

在低频段330uF的阻抗要明显低于22uF和0.1uF,在中间频段则是22uF的阻抗较低,高频段0.1uF的阻抗较低。因此需要针对不同频段的电源噪声,选择不同容值的电容组合滤波。
在Buck电路的输入和输出端,一般选择大容值的固态电解电容跟小容值的MLCC组合,以实现全频段都有较低的阻抗。
最大纹波电流:电容纹波电流有效值要大于实际输入电容的纹波电流。输入电容纹波电流有效值可以按照如下公式计算:

ESR(等效串联电阻):电容的ESR主要影响电源纹波,同时也跟电容的纹波电流有效值相关。一般情况下,电容的ESR越小,纹波电流有效值越大,如下图所示:
