时间:2023-07-31 22:07
人气:
作者:admin
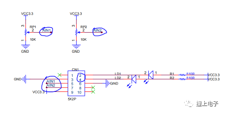
大家打开ADC模块的原理图,如下图:

可以得到ADC扩展板引脚的关系:
扩展板序号 | ADC模块引脚 |
2 | LD1 |
3 | GND |
4 | LD2 |
5 | IN1 |
6 | GND |
7 | IN2 |
9 | VCC3.3 |
我们看看主板上面扩展版的接口,如下图:

可以得到主板上扩展板引脚的关系:
扩展板序号 | 主板引脚 |
1 | 5V |
2 | PB6 |
3 | GND |
4 | PB7 |
5 | PB1 |
6 | GND |
7 | PB0 |
8 | PA8 |
9 | VDD_NODE |
10 | PB4 |
所以综合得出主板和ADC模块的引脚关系,如下:
扩展板序号 | 主板引脚 | ADC模块引脚 |
1 | 5V | |
2 | PB6 | LD1 |
3 | GND | GND |
4 | PB7 | LD2 |
5 | PB1 | AIN1 |
6 | GND | GND |
7 | PB0 | AIN2 |
8 | PA8 | |
9 | VDD_NODE | VCC3.3 |
10 | PB4 |
第一步:如下图配置ADC,

第二步:注意引脚顺序,ADC扩展模块PR1对应通道ADC_IN9,PR2对应通道ADC_IN8。所以用户标签如下:

第一步:引用头文件和句柄

第二步:编写ADC读取函数。如下:

第三步:编写main函数,如下 :

注意:
1,请用USB线连接电脑与开发板。
2,请选择A开发板。
现象:
1,继电器K1和K2吸合。
2,LED灯LD5亮。
3,OLED第一行显示RP1的电压值。
4,OLED第二行显示RP2的电压值。
上一篇:最简单的锂电池充电电路设计方案
下一篇:国内外固态电池进展及布局情况分析