时间:2023-08-07 11:20
人气:
作者:admin
之前看到有小伙伴拆解电池充电器,只用了个限流电阻给电池充电,而且是一直充电永远不会停的那种。这样持续的充电,会产生不小的热量,从而容易引起意外事故。我手边也有2个买电池时候送的充电器,每次给电池充电,我都会想象它哪次是不是就爆炸了,用得有点心惊胆战,索性拆开研究下。
第一款:双槽位充电,带指示灯。

背面,看着只有一个螺钉,其实不然,继续往后看……

看下详细参数,给额定电压3.7V的电池充电,充满电4.2V,充电电流500mA。

用吹风机吹一下,揭掉标签,底下还藏着2颗螺丝。

拆开后长这样

来个PCBA近照

再来个正面的

看下具体的芯片方案:TB10S,整流桥。

对应手册如下:

U6215B,是一个AC-DC控制器。

通过手册,可以找到这个充电器的电路方案如下:

丝印ZRUI,对应型号:ME4055AM6G-N,是一颗电池充电管理芯片。用于连接经过整流和变压器降压之后的电压,然后用来控制充电的电流和LED指示。

对应电路如下:这个芯片最大支持单电池充电600mA,而充电器支持2节电池同时充电,所以这个芯片在PCB的正背面各放置了一个。

还有一款也是买电池时候赠送的,长这样:

背面的,只有一颗螺丝固定?别急,接着看…… 看下参数:550mA充电电流,最高充电电压4.2V,特意标注了可以充停。

还是把标签吹掉,果然还是隐藏了2颗螺丝。

哟,有点东西,

仔细看下PCBA

正面是器件符号图,变压器,滤波电容,指示灯。

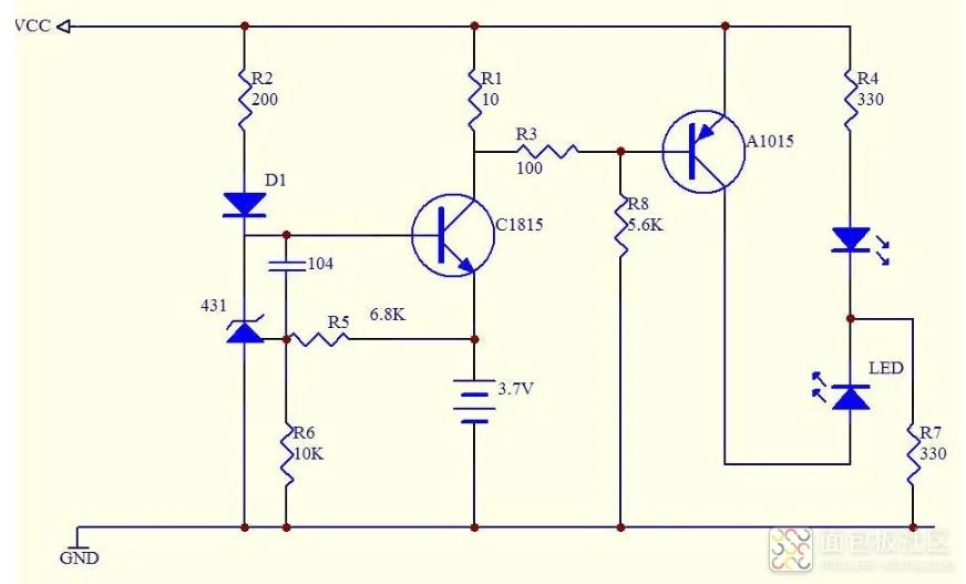
网上找来一个类似的用分立元器件搭建的充电电路,但是实物看着要比这个还要复杂一些,因为这个充电器比较早了,大概有接近10年前了,能用这么良心的方案,也是不容易了。

以上,就是两款电池充电器的拆解,有充电指示,充满电能自动断电。虽然不是什么高端的方案,但是作为免费送的产品,能做到这种程度,实属良心了。
编辑:黄飞
下一篇:电子元件检验要求与方法有哪些