时间:2023-07-31 17:31
人气:
作者:admin
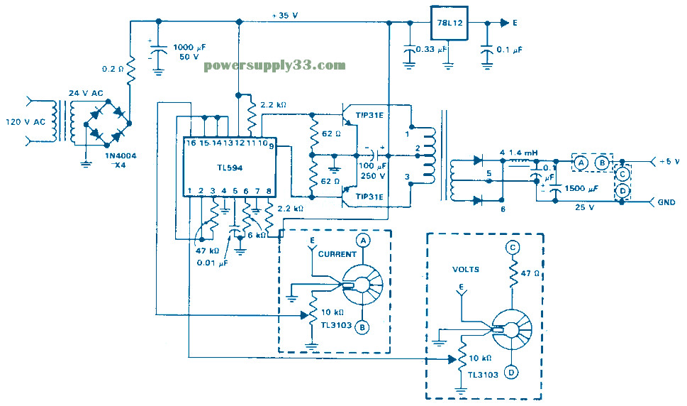
上面的原理图设计是一个隔离反馈 SMPS(开关模式电源)电路,使用 TL3103 的隔离反馈功能来检测电流和电压。该电源由交流电源供电,输出为 5V DC、1.5A。输出电压和电流均被检测,误差电压被施加到 TL594 PWM 控制 IC 的误差放大器。 24V变压器在1000uF滤波电容(电解)处输出约35V。 20kHz 开关频率分别由引脚 6 和 5 上的 6K 欧姆电阻器和 0.01uF 电容器设置。

通过将引脚 13 拉高,将集成电路 TL594 设置为推挽操作。引脚 14 上的 5V 基准电压连接到引脚 15,该引脚是基准电压或电流误差放大器。 5V 参考电压还连接至引脚 2,该引脚是输出电压误差放大器的参考电压。输出电压和电流限制通过调节 TL3103 误差检测电路中的 10K 欧姆电位器来设置。一对TIP31E NPN晶体管用作推挽电路中的开关晶体管。
开关模式电源包含一个开关稳压器,可有效转换电力。与其他电源一样,SMPS 将电源从主电源(例如主电源)传输到负载(例如个人计算机),同时转换电压和电流特性。与线性电源不同,开关模式电源的传输晶体管在低耗散、全导通和全关状态之间不断切换,并且在高耗散转换中花费的时间非常少,从而最大限度地减少了能源浪费。理想情况下,开关模式电源不消耗功率。电压调节是通过改变开关时间的比率来实现的。