时间:2023-08-01 17:29
人气:
作者:admin
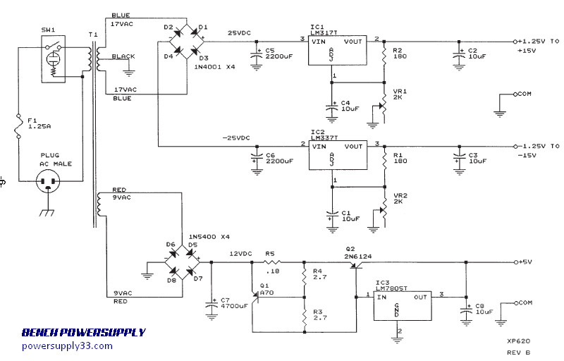
这款台式电源为您提供三种电压输出:可调1.25V-15V / 1A正电压、可调1.25V-15V / 1A负电压和固定5V 3A正电压。

该台式电源中的调节电路由LM-317集成电路组成。该 IC 专为执行调节功能而设计。图 6 显示了 LM-317 IC 工作原理的简化电路。
晶体管 Q1 和 Q2 构成称为差分放大器的电路。晶体管Q1基极连接到稳定的1.5V参考电压。 Q2的基极通过分压网络连接至调节器输出电路。晶体管Q2的集电极连接到电流源。这基本上是一个 PNP 晶体管,偏置后可汲取约 1mA 的电流。晶体管 Q2 将电流源视为约 1 兆欧的非常高的电阻。因此,晶体管Q2的增益非常高。
晶体管Q5称为传输晶体管。它控制到达输出的电流。晶体管Q3和Q4是发射极跟随器。它们的作用是提高传输晶体管的阻抗。请注意,晶体管 Q2、Q3、Q4 和 Q5 以及电阻器 R1 形成闭环。另请注意,Q2 基极的反馈为负,即,当 Q2 基极变为正时,发射极 Q5 的输出变为负。现在,如果 2V 输出电压由于输出端的电流消耗而下降,Q2 的基极将下降,迫使 Q2 的集电极电压升高。这将使输出电压恢复至 2V。这是所有负反馈调节器的基础。
5 伏电源
在前面对可变电压调节器的讨论中,IC 可以处理大约 1A 的电流。在5V电源的设计中,我们需要3A的电流。为了满足这个电流要求,我们必须添加一个能够提供 3A 电流的外部传输晶体管。
组件清单:
电阻
0.18 Ohm 3W : 1
2.7 Ohm 1/2W (红-紫-金-金) : 2
180 Ohm 1/4W (棕-灰-棕-金) : 2
2K Ohm 电位器 : 2
电容器
10mF (10000 uF) 电解电容器 : 5
2,200mF (2200 uF) 电解电容器 : 2
4,700mF (4700 uF) 电解电容器 : 1
半导体
二极管 1N4001 : 4
二极管 1N5400 : 4
晶体管 MPSA70 : 1
晶体管 2N6124 : 1
IC LM-317 : 1
IC LM-337 : 1
IC LM-7805 : 1
其他
变压器
保险丝 1.25A
摇臂开关
散热器
下一篇:电源丨DC5V接口浪涌防护方案