时间:2023-07-28 10:19
人气:
作者:admin
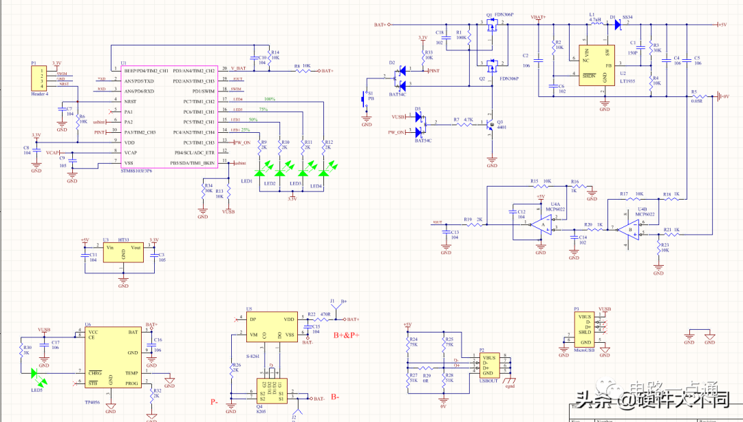
先上原理图:

下面分功能模块说明:
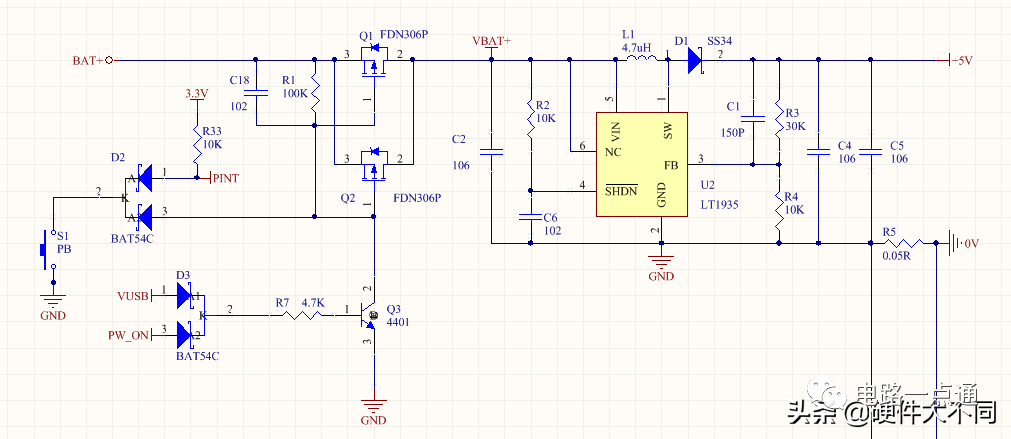
电源开机电路

当开关S1按下,D2的2.3脚导通,Q1和Q2的G极被拉到低电位,Q1和Q2导通,为后面BOOST升压电路供电,升压电路产生5V,经过U3转换为3.3V给单片机供电,单片机完成初始化后,单片机PW_ON端口输出高电平,D3的2.3脚导通,Q3导通将Q1和Q2的G极拉到低电平,这样即使在开关S1松开后,Q1和Q2也会持续导通工作。开机后,再次按1下开关S1,D2的1.2脚导通,单片机的的PINT端口被拉到低电平,单片机收到关机指令,将PW_ON端口输出低电平,电源关断。C18为缓启动电容,防止Q1和Q2突然开通,对后面负载产生影响。
U2 LT1935为BOOST升压芯片,将电池3.7V的电压升为5V给用电设备充电。通过调整R3和R4的分压比来设定电压输出值。
单片机控制部分

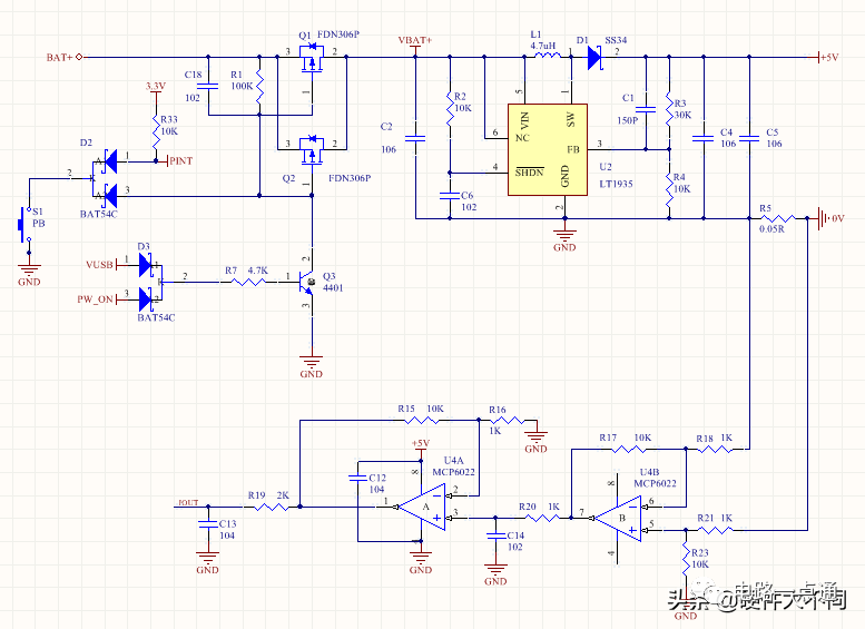
单片机V_BAT端口,为电池电压采集口,R8和R14将电池电压分压后给到单片机的电压采集口,根据采集到电池电压,LED1-LED4指示灯显示电池剩余电量。R14的上端为什么要接到单片机的1脚?这样做的目的是改善充电宝的待机功耗,如果像常见方案一样,R14的上端接到地,那么即使电阻阻值够大,也始终会消耗电流,会增加充电宝的待机功耗,充满电的充电宝,过一段时间拿出来用,电量会少很多,而本设计中将R14的上端接到单片机的1脚,只在需要采集电池电压时,单片机才将1脚拉到低电平,不需要检测电池电压时,设为开漏输出。
充电电流保护电路

通过R5采集充电电流,然后通过2级运放放大后,输出给单片机19脚的AD采集口,使用两级放大原因为防止单级放大倍数过大,运放不稳定。而且降低单级运放的放大倍数也能提高带宽。
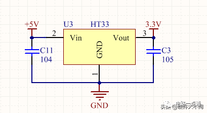
5V转3.3V电路

采用LDO HT7533将5V转换为3.3V
充电管理电路

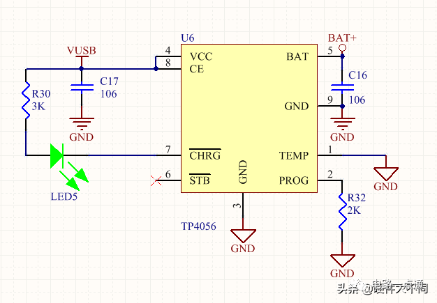
采用TP4056充电管理芯片,LED5为充电指示灯,通过调整R32的阻值可以设定充电电流的大小。
电池充电保护

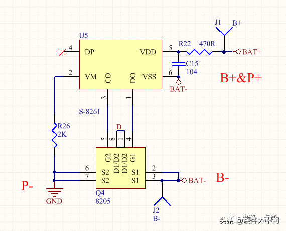
U5 S-8261为充电保护芯片, 内置高精度电压检测电路和延迟电路,用于锂离子/锂聚合物可充电电池的保护。适合于对1节锂离子/锂聚合物可充电电池组的过充电、过放电和过电流的保护。Q4 8205内部集成了两个N沟道功率MOS管。

8205内部图为两个N=MOS串联
当电池发生过充电时,U5的CO引脚控制Q4的G2极,使上图中左边的MOS关断,当电池发生过放电时,U5的D0引脚控制Q4的G1极,使上图中右边的MOS关断。充电回路如下:

审核编辑:汤梓红