时间:2023-07-23 16:10
人气:
作者:admin
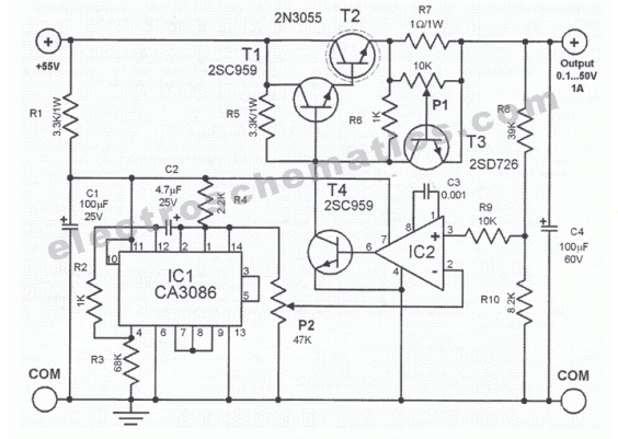
该电源电路高度稳定,即使负载从0变为005%,其输出电压也只会下降0.100%。另一个出色的功能是,如果输入电压波动,输出电压将仅变化0.01%。
电路在0.1V至50V之间调整的能力是由于在电路中应用了运算放大器ICCA3130。晶体管T4将输出电压提高到较高电平,同时将较低电平运算放大器与输出电压的高电平分开。基准电压由IC1提供。它是一个具有5个晶体管的温度补偿晶体管阵列。其中四个晶体管用作参考二极管,第五个晶体管设置基准电压源的输出阻抗。
基准电压通过P1设置。运算放大器CA3130将负输入端的基准电压与其输入端的输出电压进行比较。输出电压首先通过分压器,然后馈入运算放大器的正输入端。晶体管T1和T2作为达林顿对工作并放大电流。
晶体管T3用作限流器。电流限值可通过P1调节,最低电流限值为0.6安培。一旦电位计P1设置为最大值,则禁用电流限制。
可调电源电路原理图

上一篇:稳压器简介及其工作原理
下一篇:世界各国电压和电源线插头标准大全