时间:2023-07-10 11:30
人气:
作者:admin
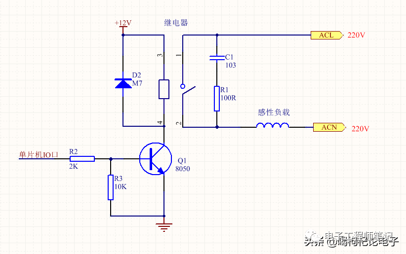
硬件设计中,常用继电器或双向可控硅来控制负载的开关。当负载是感性负载时(例如电机绕组),感性负载断开时会产生尖峰电压对电路造成破坏,也会产生电磁噪声影响产品的EMC测试结果。为解决这个问题,我们通常会在感性负载两端并联上一个RC阻容吸收电路来吸收这个尖峰电压,如下图:

RC阻容并联在感性负载两端
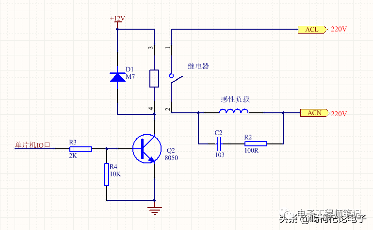
现在我们思考一下,RC阻容电路只能并联在感性负载的两端吗?能不能放在其它位置而且也能起到同样的效果?答案是肯定的,对于尖峰电压信号来说,电压源可视为短路,即电压源内阻为零。根据以上观点将电路变换一下,阻容就变成并联在继电器触点的两端了,如下图:

RC阻容并联在继电器触点两端
上图经过变换过的这种接法,已经经过批量产品验证,性能稳定。当PCB设计元器件布局时,尤其是单面板设计时,可根据元器件布局、空间、以及走线是否方便来灵活调整,灵活决定使用以上哪种接法。同样如果使用的是可控硅控制方式,上述两种接法同样适用。
编辑:黄飞