时间:2023-07-07 10:03
人气:
作者:admin
在本文中,将重点介绍功率预算和电路板布局的各种细节。由于许多应用板需要多个电源轨,因此本系列研究了多电源板解决方案。目标是通过良好的组件布局和布线实现高质量的初始设计,以突出一些功率预算和布线技巧和窍门。
电源设计可分为三个主要阶段:(1)设计策略和IC选择;(2)原理图设计、仿真和测试;(3)布局和布线。在(1)设计和(2)仿真阶段投入时间可以证明设计概念的有效性,但真正的测试需要将它们放在一起并在台式机上进行测试。在本文中,主要讲解怎么布线。
在电源设计中,仔细的布局和布线对于在尺寸、精度、效率和避免生产问题方面具有足够裕量的稳健设计至关重要。多年的台式经验会有所帮助,因此在电路板制造的最终完成方面依靠布局工程师的知识。
设计可能在纸面上看起来很可靠(即从原理图的角度来看),甚至可以毫无问题地进行模拟,但真正的测试是在布局、PCB制造和通过加载电路进行原型应力测试之后。本节通过使用真实的设计示例重点介绍一些避免陷阱的技巧和窍门。一些重要的概念有助于避免可能导致重新设计和/或PCB重新设计的设计缺陷和其他陷阱。图1显示了如果设计在没有仔细测试和裕量分析的情况下进入生产阶段,成本会如何迅速上升。

功率预算
注意在正常条件下按预期运行的系统,但在全速模式下或开始出现不稳定数据时(已排除噪声和干扰时)则不然。
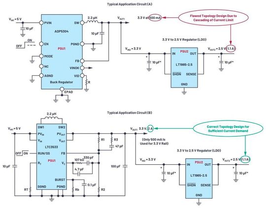
在分接级联阶段时避免电流限制情况。图2显示了一个典型的级联应用:图中显示了一个由ADP5304降压稳压器(PSU1)组成的设计,可产生最大电流为500mA的3.3V电源。为提高效率,设计人员应接上3.3V电源轨而不是输入的5V电源。3.3V输出进一步分流为PSU2(LT1965)供电,该LDO稳压器用于进一步调节至2.5V,最大输出电流为1.1A,符合板载2.5V电路和IC的要求。

这是一个带有一些经典隐藏问题的系统。系统在正常情况下工作正常。但是当系统初始化并开始全速运行时就会出现问题——例如,当微处理器和/或ADC开始高速采样时。由于没有稳压器可以在其输出端产生比输入端更多的功率,因此在图2a中,VOUT1处的最大功率(P=V×I)为3.3V×0.5A=1.65W,以向组合电路VOUT1和VOUT12。这假定效率为100%,因此由于电源损耗,可用功率较少。假设2.5V电源轨的最大可用功率为2.75W。如果电路试图要求如此大的功率,它们将不会得到满足,从而导致PSU1开始达到电流限制时的不稳定行为。由于PSU1,电流可能会开始限制,或者更糟的是,某些稳压器会因过流而完全关闭。
如果在成功排除故障后实施图2a,则可能需要更换更高的功率调节器。最好的情况是引脚兼容的更高电流替代品;最坏的情况是完全重新设计和重新设计PCB。通过在设计概念阶段之前牢记功率预算,可以避免潜在的项目延迟时间表(见图1)。
考虑到这一点,在选择一个或多个稳压器之前,请创建一个切合实际的功率预算。包括所有所需的电源轨:2.5V、3.3V、5V等。包括所有上拉电阻、分立器件和每个轨消耗功率的IC。使用这些值并反向计算您的电源需求,如图2b所示。使用电源树系统设计工具,可以轻松创建支持所需功率预算的电源树。
布局、跟踪和布线
正确的布局、走线和布线可避免由于走线宽度错误、过孔错误、引脚(连接器)数量不足、接触尺寸错误等导致走线烧毁导致的电流容量限制。以下部分包括一些值得注意的一些PCB设计技巧。
连接器和排针
将图2中所示的示例扩展到17A的总电流,设计人员必须考虑引脚(或多个引脚)处的电流处理接触能力,如图3所示。通常,引脚或触点的载流能力取决于几个因素,例如物理引脚尺寸(接触面积)、金属成分等。直径为1.1mm1的典型通孔公头引脚约为3A。如果需要17A,请确保您的设计有足够的电流引脚来处理总电流承载能力。这很容易通过乘以每个导体(或触点)的载流能力和一些安全裕度来超过PCB电路的总电流消耗来实现。

在本例中,要达到17A需要6个引脚(具有1A裕量)。VCC和GND总共需要12个引脚。要减少触点数量,请考虑使用电源插孔或更大的触点。
走线
使用可用的在线PCB工具来帮助确定布局中的当前能力。具有1.27毫米走线宽度的1盎司铜PCB产生大约3A的载流能力,而3毫米走线宽度产生大约5A的载流能力。留出一些净空,20A轨道需要19毫米(约20毫米)的宽度(请注意,此示例中未考虑温度升高)。从图3中可以看出,由于用于PSU和系统电路的空间限制,20毫米的轨道宽度是不可行的。为了解决这个问题,一个简单的解决方案是使用多个PCB层。减少走线宽度(例如,减少到3毫米)并将这些走线复制到PCB中的所有可用层,以确保总组合走线(在所有层中)至少满足20A的电流能力。
过孔和拼接
图4显示了从稳压器缝合PCB电源层的过孔示例。如果选择了1A过孔并且您的电源要求是2A,则轨道宽度必须能够承载2A并且过孔缝合也必须能够处理它。图4中的示例需要至少两个过孔(如果空间可用,最好是三个)将电流缝合到电源层。当仅使用单个过孔进行拼接时,这一点通常会被忽略。完成后,通孔就像保险丝一样,会烧断并断开与相邻平面的电源。设计不足的过孔可能很难排除故障,因为过孔可能不明显,或者可能很难看到它是否被组件挡住了。

请注意过孔和PCB走线的以下参数:走线宽度、过孔尺寸和电气参数取决于影响最终载流能力的几个因素,例如PCB电镀、布线层、工作温度等。之前的PCB设计技巧并未考虑这些相关性,但设计人员在确定布局参数时应注意这些。许多PCB走线/过孔计算器可在线获取。强烈建议设计人员在原理图设计后咨询他们的PCB制造商或布局工程师,并牢记这些细节。
避免过热
许多因素都可能导致散热问题,例如外壳、气流等,但本节重点介绍裸露的焊盘。如果正确连接到电路板,带有裸露焊盘的稳压器的热阻较低。一般而言,如果稳压器IC具有设计在芯片中的功率MOSFET(即它是单片的),则该IC通常具有用于散热的裸露焊盘。如果转换器IC使用外部功率MOSFET(它是控制器IC)运行,那么控制IC通常不需要外露焊盘,因为主要的热源(功率MOSFET)在IC外部。
通常,这些裸露的焊盘必须焊接到PCB地平面上才能有效。根据IC的不同,也有例外,因为一些规定它们可以连接到隔离的焊接PCB区域,作为散热片的散热片。如果不确定,请参阅相关部件的数据表。
当您将裸露焊盘连接到PCB平面或隔离区域时,确保将这些过孔(其中许多是阵列形式)连接到接地平面以进行散热(热传递)。对于多层PCB接地平面,建议将焊盘下方所需的接地平面(在所有层上)与过孔连接在一起。