时间:2023-06-25 11:24
人气:
作者:admin
当今的微处理器 (μP) 需要比前几代产品更低的电压和更高的精度电源轨。此外,现代μP具有启动/停止时钟操作,需要对负载瞬变做出快速响应。所有这些μP要求都可以通过高度集成的电源IC来满足,这些IC在小型PC板上提供微型元件电路。
由于这些发展,早期相对简单的5V/12V电源已经转变为一个电源系统,可以产生多个高精度和高效率的低压输出。此类系统还必须快速响应负载电流的变化。例如,奔腾 Pro μP 可以产生 0.5A 至 10A 负载电流阶跃,要求电源在 350ns 内以 30A/μs 的速度做出响应。
台式机和笔记本电脑需要几种不同的低电平电源电压来操作其内部存储器、逻辑和磁盘驱动器电路。在大多数情况下,这些计算机采用 5V、3.3V 和 2.XV 的组合。此任务的两个关键要求是高效DC-DC转换器和同步整流器。
开关模式电源中的同步整流器由肖特基二极管两端的低电阻导通路径组成,目的是提高功率转换效率。MOSFET通常提供这种低电阻路径,但双极晶体管和其他半导体开关也适用。开关模式整流器两端的正向压降会降低效率,与V成正比在/在外率。由于标准电源电压反复向下修正,压降已变为V的越来越大的比例外,产生效率损失,需要密切关注整流器设计。
以下讨论将开发一个完整的电源设计,以满足奔腾 Pro 的精度和快速瞬态响应规范。它仅占用 3.1“ × 1.5” 的电路板面积。第二个更高电流的电路板提供高达 15A 的输出电流,并提供中等或高精度输出电压选项。还介绍了用于端接 Gunning 收发器逻辑 (GTL) 总线以及与奔腾 Pro 等处理器相关的其他高速总线的 1.5V 电源设计。
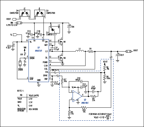
为了满足英特尔的奔腾Pro电源要求,Maxim设计了一个插入式电源模块,该模块带有一个标准连接器,可插入主板上的配对插座。该DC-DC转换器模块基于MAX797 BiCMOS控制器U1(见图1顶部和图2)。U1 配置为固定频率 PWM 模式,采用同步整流器 (N2) 工作,可在低输出电压下提高效率。

图1.用于奔腾Pro微处理器系统的电源模块(顶部)和用于Gunning收发器逻辑的总线端接电源(底部)均依赖于MAX797降压PWM控制器。

图2.该电源电路在 2.1A 电流下产生 3.5V 至 11.2V,用于奔腾 Pro 微处理器系统。
该模块通过 J1 连接器引脚接受 4.5V 至 6V 的输入电压和来自奔腾 Pro 的 4 位配置代码(引脚 Vid0-Vid3)。该代码将模块的输出电压调整为μP在其电源引脚上所需的输出电压。每个位为5V(逻辑1)或地(逻辑0)。结果是16个可用代码,以100mV的增量设置输出电压,范围为2.1V至3.5V。
为了最大限度地降低成本,通常用于输出电压调节的单个D/A转换器已被一条电阻分压器和两个MAX4051(或CD4051)8-1多路复用器所取代。U1 的固定 2.5V 基准使电路能够将输出电平调节到 2.5V 以下。R6和R7对该电压进行分压,并将其馈送到由U2A、C14、C23和R36组成的积分器。该电压从2.5V降至2.1V,与直接耦合的反馈信号相加(以确保对瞬变的快速响应),并馈送到U1的FB端子上的主高速比较器。U2的另一半运算放大器U2B产生漏极开路电源良好信号(PWRGD),只要输出电压超出容差,该信号就会变低。
上电期间,二极管D5(U2A引脚6和7之间)限制输出过冲,电容C10(U1,引脚1)降低输入浪涌电流。内部软启动电路在关断期间保持 C10 放电至地 (OUTEN = 0V)。当 OUTEN 变为高电平时,C10 由一个内部 4μA 电流源充电,主输出电容器 C外,根据其值缓慢充电。最大电流限值在5ms内达到。
D2 和 D3 在连续短路期间保护转换器。输入电容(C在) 有助于将负载瞬变与主输入去耦,并满足输入纹波要求,该要求约为输出电流的一半。C外提供大容量电容和低 ESR。对于0.2A至11.2A(模块的最大输出电流)的负载阶跃,输出瞬态典型值为±50mV,输出纹波典型值为15mV。
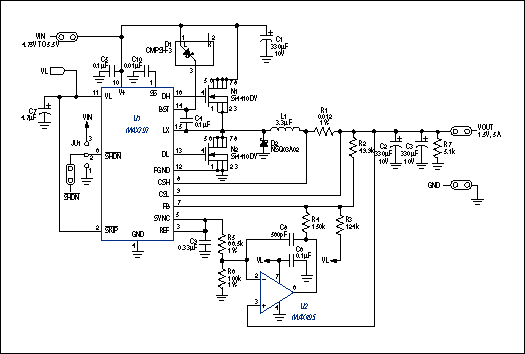
图2所示的控制器IC (MAX797)也适用于效率、电路板空间和输出电压精度至关重要的更高功率5V降压应用。其中一个电路是图3所示的同步降压DC-DC转换器。该器件设计采用最少数量的小型外部元件工作,具有 300kHz 开关频率、15A (或 20A) 最大输出电流和 2V 至 3.5V 输出范围。低成本、高摆率、n 沟道开关 MOSFET(N1 和 N2)在高 I 下提供超过 90% 的效率(无散热器)外.

图3.这个高I-I外电路可以提供15A或20A的最大输出电流(见文字)。
| 元件 | 负载电流 | |
| 15 安培 | 20 安培 | |
| 输入电压 | 4.75V 至 5.5V | 4.75V 至 5.5V |
| N1 场效应管(高端) | 山地车75NO3HDL (MOT) | 山地车75NO3HDL (MOT) |
| N2 场效应管(低侧) | 山地车75NO3HDL (MOT) | 山地车75NO3HDL (MOT) |
| 输入电容 (C在) | 3 × 330μF(三洋 6SA330M 或 10SA330M) | 4 × 330μF(三洋 6SA330M 或 10SA330M) |
| 输出电容 (C外) | 6 × 330μF (三洋 6SA330M) | 8 × 330μF (三洋 6SA330M) |
| 检测电阻 (R1) | 2 并联 (戴尔 WSL-2512-R009) | 3 并联 (戴尔 WSL-2512-R009) |
| 功率电感器 (L1) | 1.5μH,20A (线艺 D05022P-152HC) | 1μH, 25A (线艺 DO5022P-102HC) |
该 IC 为可承受 ±4% 输出电压精度的应用提供固定输出连接。如图所示连接FB端子(引脚7)可提供2.5V、3.3V或5.0V输出。为了获得更高的精度,您可以添加一个具有轨到轨输出能力(U2)的运算放大器,通过比较V的缩放版本来控制FB。外使用控制器的基准电压。电阻R9和R10然后设置输出电平:V外= 2.5 (1 + R10 / R9)。任一反馈配置均使电路板能够提供 V 电压抄送用于多个微处理器。
U1 提供出色的线路和负载调整率,具有微功耗停机功能,可将静态电流降至最大 3μA。它还包括软启动电路,通过逐渐增加内部电流限值来限制启动时的输入浪涌电流。软启动使输出电容充电相对较慢。在这种情况下,0.01μF软启动电容(C18)允许输出电流在10ms内达到其最大限值。表1列出了使图3电路能够在2A或5A时产生15.20V电压的元件选择。
新的微处理器不仅需要更低的电压轨;它们还需要用于下一代计算机的高速、低压总线。这些总线(例如GTL、Futurebus和Rambus)需要低电压端接来降低信号电压摆幅。其他总线,如中心端接收发器逻辑 (CTT) 和高速收发器逻辑 (HSTL),具有中心端接,需要端接电源同时提供灌电流和源电流。
因此,总线端接电源必须为 GTL 总线产生 1.5V 电压,为 CTT 或 HSTL 总线产生 0.75V 电压,并且能够向终端电阻吸收和拉出电流。图1电路提供5.5V/4A电流,MAX797控制器采用同步整流工作,实现高效率,满足这些要求(图5)。该电路在低电压下的灌电流能力由同步开关N2和允许电感电流反转的电路拓扑的组合提供。(请参阅图 1 照片的底部。

图4.一个精确的1.5V降压型转换器为GTL数据总线中的终端电阻供电。

图5.低V外图1所示的(5.5V)GTL总线电源为1A至2A的负载电流提供了最大效率。
将/SKIP逻辑输入拉高可实现电感电流的连续导通模式,并允许该电流从输出流回电感和N2开关到地。通过将R1从5.0kΩ更改为75kΩ,可以轻松地将输出电压从5.66V更改为5.232V。与奔腾 Pro 电源一样,该电路通过对内部 2.5V 基准(引脚 2)进行分压、对结果进行积分并将其与直接耦合的反馈信号相结合,实现低于 5.3V 的稳压输出。
输出灌电流不会像在类似的线性设计中那样直接流向地。相反,该电路的同步降压拓扑反向工作,成为升压拓扑,使灌电流构成回5V输入电源的净正流。
审核编辑:郭婷
下一篇:储能系统ESS的技术新趋势