时间:2021-11-29 14:36
人气:
作者:admin
在上一篇文章中,我们介绍了基于思睿达主推CR6348的12W电源适配器方案。本文,我们将介绍基于思睿达主推CR52177SC的5WUSB 电源适配器方案。究竟有什么强大之处呢?一起来揭晓吧!
01
样机介绍
该测试报告是基于一个能适用于宽输入电压范围,输出功率5W,恒压恒流输出的USB 电源适配器样机,控制IC采用了思睿达公司的CR52177SC。

关于CR52177SC
CR52177SC是一款外围应用电路极度简化的高性能原边检测控制的PWM 开关,具有快速启动功能,启动时间更短。CR52177SC内部采用了多模式控制的效率均衡技术,用于减少芯片系统待机功耗和提升效率,同时采用了初级电感量补偿技术和内部集成的输出线电压补偿技术,保证了芯片在批量生产过程中CC/CV 输出精度,内置的全电压功率自适应补偿技术保证了系统在全电压范围(90V~264V)内输出恒定的功率。可以工作在双绕组和三绕组应用系统下,自供电功能保证芯片能够在任何条件下正常工作,极简的外围应用仍然能够保证电源系统的稳定可靠工作。CR52177SC集成了多种功能和保护特性,包括欠压锁定(UVLO),软启,过温保护(OTP),逐周期电流限制(OCP),FB 引脚开路和悬空保护,输出短路保护,前沿消隐等,使得芯片具有更高的可靠性。1、主要特点
极简外围应用电路
内置快速启动,省启动电阻
内置自供电功能,省供电二极管
省FB端下偏电阻
内置峰值电流检测,省电流采样电阻
原边检测拓扑结构,无需光耦和TL431
全电压范围内高精度恒压和恒流输出
采用多模式控制的效率均衡技术
内置输出线电压补偿功能
内置初级电感量偏差补偿功能
内置全电压功率自适应补偿功能
内置过温度保护功能
内置FB开路和短路保护功能
内置前沿消隐
逐周期过流保护
SOP-7L绿色封装
2、基本应用
小功率电源适配器
蜂窝电话充电器
圣诞灯、LED驱动器
替代线性调整器和RCC
3、典型应用
4、管脚排列

5、管脚描述

6、应用范围
*实际最大功率必须保证足够的集电极散热面积,测试条件40℃环境温度。
该样机是一款基于CR52177SC设计的,全电压实现5V1A输出的USB电源充电器。设计紧凑,体积小,成本低,效率高,性能好。PCBA尺寸仅为:33*29*17mm;样机在AC90V满足启动时间的条件下,实现AC264V待机功耗<64mW;典型平均效率75%;能够满足最严格的能效标准“COC_T2”;全电压可实现±3%的CC/CV输出精度;具有“软启动、OCP、SCP、OTP自动恢复”等多种保护功能。样机的变压器,采用了EE13磁芯(PC40材质),变压器绕制工艺部分,请见后文详细说明。02
样机特性
以下表格为工程样机的主要特性,具体测试方法在第4 章节中有详细说明。2.1、输入特性:
2.2、输出特性(PCB END):
2.3、整机参数:
2.4、保护功能测试:
2.5、工作环境:
2.6、测试仪器:
03
样机结构信息
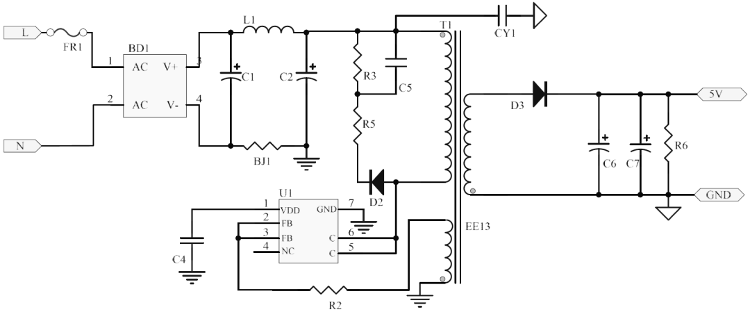
本小节展示了工程样机的电路、版图结构,变压器结构及工艺。3.1、电路原理图及BOM:3.1.1、原理图:
3.1.2、元器件清单:
PCB 顶层布局
PCB 底层布局&布线3.2、变压器绕制工艺:3.2.1、电路示意图:
3.2.2、规格参数:1)骨架:EE13(5+5PIN),Ae=17.1mm²;2)磁芯材质:TDK PC40 或同等材质;3)N1、N2、N3: 2UEW 漆包线;N4: 三层绝缘线,出线加黑/白特氟龙套管(A 白/B 黑)4)绝缘胶带:3M900 或同等材质;5)磁芯中柱开气隙,初级感量Lp:2000uH±5%(测试条件:0.3V,10kHz);6)漏感量LLK:要求控制在初级绕组的5%以内(测试条件:0.3V,10kHz));7)耐压测试= 3KV 5mA 1Min8)成品要求:真空含浸3.2.3、变压器参数:
3.2.4 变压器结构图:
04
性能测评
本小节对工程样机的输入部分、输出部分、各种保护以及一些时序进行了测试,以下详解了测试方法及结果。从测试结果来看,以下各项测试均合格,能够满足大部分客户的要求。4.1、输入特性:本模板经过在不同的输入电压(从90V/60Hz 到264V/50Hz)和不同负载条件下测试,得到待机功耗、效率及平均效率。表1:待机功耗
表2:输出100%负载下的输入特性
表3:效率测试(PCB END)
表4:效率测试(USB END)
表5:能效等级评估(PCB END)
4.2、输出特性:4.2.1、线性调整率和负载调整率:
4.2.2、输出恒流特性:
4.2.3、输出电压纹波&噪声:注:纹波及噪声在USB 端测试,同时测试端口并联0.1uF/50V 的瓷片电容和10uF/50V 电解电容,带宽限制为20MHz。
R&N @ AC90V/60Hz,No Load
R&N @ AC90V/60Hz,100% Load
R&N @ AC264V/50Hz,No Load
R&N @ AC264V/50Hz,100% Load4.3、保护功能:以下涉及过流保护、短路保护的测试。4.3.1、过流保护:
4.3.2、短路保护:
4.4、温升测试:40 摄氏度恒温箱满载极限温升测试被测样机加装专用塑料外壳后,至于密闭塑料容器内,测试样机IC,变压器,肖特基二极管温度。以下温度为平衡后的温度。
4.5、动态测试:输出动态负载电流设置为0.9A 持续5ms/10ms,然后为0.1A 持续5ms/10ms并持续循环,上升/下降设置为3A/uS。
AC90V 5ms
AC90V 10ms
AC264V 5ms
AC264V 10ms4.6、系统延时时间测试:
TON_DELAY @ AC100V,100% Load
TON_DELAY @ AC240V,100% Load
THOLD_UP @ AC100V,100% Load
THOLD_UP @ AC240V,100% Load4.7、其它重要波形测试:
AC264V/50Hz,100% Load, DRAIN 端592V
AC264V/50Hz,100% load, 肖特基32.2V05
EMI评估测试
测试条件:输入:AC115V/230V;输出负载:5Ω/50W;限值标准参考:EN55013、EN55022B。(辐射测试结果仅供参考)
AC115V 传导L 相
AC115V 传导N 相
AC230V 传导L 相
AC230V 传导N 相
AC115V 辐射测试
AC230V 辐射测试