时间:2023-05-12 11:43
人气:
作者:admin
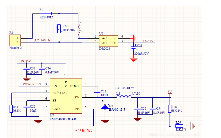
1、A产品的DC-DC电路受干扰掉电
DC-DC电路设计采用LMR14030芯片实现交流24V转换成直流5V,给GSM模块供电,基中LMR14030芯片的EN脚连接一个开关,用于控制电路开关的功能,在小批量生产测试时发现,电路板未安装外壳的情况下工作正常,安装外壳后,测试时发现电源会在GSM发送数据时发生掉电的情况。


问题的分析解决过程:
(1)不安装外壳时,天线直接接到电路板上面,GSM发送数据时不掉电(2)安装外壳后,天线不贴在壳子上面而是露在外面,GSM发送数据时不掉电
(3)更换电感L2为TDK的电感,更换振荡电阻R44均无改善
(4)给EN使能管脚增加26.1K上拉电阻到电源,采用安装在过壳体内的天线,经过多次测试问题解决
分析总结:此硬件受限于外壳结构,电源开关的POWER_EN信号走很长,如上图中标识的红线所示,并且直线还经过了天线附件,在GSM发送数据时,信号很容易干扰了POWER_EN信号,导致出现电源关闭的情况,增加上拉电阻后,抗干扰性增加,不受GSM信号干扰,不再出现掉电的情况了。
2、B产品DC-DC环路补偿处理
DC-DC电路设计采用LMR14030芯片实现交直流12V转换成直流4V,给GSM模块供电,基中LMR14030芯片的EN脚悬空,在小批量生产测试时发现,电路板未安装外壳的情况下工作正常,安装外壳后,测试时发现电源会在GSM发送数据时发生掉电的情况。初步分析是由EN信号受到干扰,给EN信号增加上拉电阻,问题没有解决,由于EN信号没有走线,不应该受到干扰。

问题的分析与解决过程:
(1)不安装外壳时,天线直接接到电路板上面,GSM发送数据时不掉电(2)安装外壳后,天线外置时,GSM发送数据不掉电
(3) 更换DC-DC电路的振荡电阻,电感没有改善
(4)安装外壳后,调整天线的安装位置到上面画红线的圈内,GSM发送数据时不掉电。
分析总结:问题的原因是GSM信号干扰了DC-DC电路,导致其掉电的,这就说明DC-DC电路的环路不稳定,容易受到GSM空间辐射信号干扰。查看原理图,DC-DC反馈回路上面的电阻R26并联了一个补偿电容330pF,分析是补偿不合理,焊掉电容后,再测试一切正常,不再掉电。
总结:LMR14030芯片在使用时要注意输入电压高压保护,使能信号EN不要受到干扰,环路补偿要合理才能正常工作。
审核编辑:汤梓红
上一篇:光电二极管和光电晶体管的常用光谱
下一篇:玩转DC-DC电路的技巧