时间:2023-04-18 11:55
人气:
作者:admin
LTC®3883 是一款单相同步降压型 DC/DC 控制器,具有一个用于数字控制和监视关键稳压器参数的 PMBus 接口。它集成了 MOSFET 栅极驱动器,既可以独立运行,也可以与其他支持凌力尔特 PMBus 的部件一起在数字管理系统中运行。LTC3883 具有以下特点:
4.5V 至 24V 输入电压范围和 0.5V 至 5.5V 输出电压范围
在 –0°C 至 5°C 的整个工作温度范围内±40.125% 输出电压精度
PMBus 接口,具有可编程电压、电流限制、排序、裕量调节、OV/UV 阈值、频率同步和故障记录
遥测回读参数,包括 V在我在, V外我外、温度和故障
外部分压器,用于设置芯片地址、默认开关频率和输出电压
输入电流检测和电感 DCR 自动校准
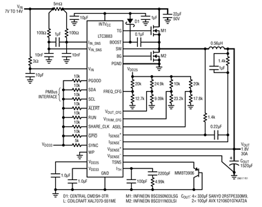
1.8V/30A单相数字电源,带I在意义
图1所示为具有电感DCR电流检测功能的7V至14V输入、1.8V/30A输出应用。为了提高 DCR 电流检测的准确度,LTC3883 负责检测电感器温度并补偿绕组电阻的温度系数。这种方法可确保回读电流和过流限值的精度。

图1.1.8V/30A单相数字电源,带I在意义
LTC3883 的控制环路采用峰值电流模式控制来实现快速瞬态响应和逐周期电流限制。图2显示了10A负载阶跃瞬态的典型波形,导致与标称值的最大偏差仅为60mV。

图2.10A 负载阶跃下的瞬态性能
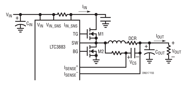
输入电流检测
LTC3883 通过一个与降压转换器的输入侧串联的电阻器 — 一个 5mΩ 检测电阻器来检测输入电流,如图 1 所示。检测电压由 LTC3883 的 16 位内部 ADC 转换为功率级输入电流。此外,一个内部 IC 检测电阻器在 V 处检测芯片的电源电流在,因此它可以同时提供芯片和功率级的输入电流测量。
电感直流电阻自动校准
传统电感DCR电流检测的问题是DCR的容差可以高达±10%,极大地限制了电流回读精度。为解决这一问题,LTC3883 采用了一种专有的电感器 DCR 自动校准功能。图3显示了该电路的简化图。

图3.DCR 自动校准
LTC3883 准确地测量了输入电流 I在、占空比 (D) 和电流检测电压 (VCS),并根据关系校准实际 DCR 值:

使用这种自动校准方法,无论电感DCR容差如何,输出电流回读精度都在3%以内。
LTpowerPlay™ GUI
所有电源系统管理功能均可通过LTpowerPlay进行控制,LTpowerPlay是一个基于PC的图形用户界面,与凌力尔特的所有电源系统管理产品兼容。借助LTpowerPlay,设计人员可以轻松编程和控制整个电源系统,而无需编写一行代码。使用此工具,可以轻松配置总线上的任何芯片、验证系统状态、读取遥测数据、检查故障状态和控制电源排序。LTpowerPlay可以在 www.LTpowerPlay.com 下载。
结论
LTC3883 将一个同类最佳的模拟 DC/DC 控制器与完整的电源系统管理功能和精准数据转换器相结合,以实现前所未有的性能和控制。多个 LTC3883 可与其他凌力尔特 PMBus 产品配合使用,以优化多电源轨电源系统。强大的LTpowerPlay软件简化了复杂电源系统的开发。如果需要双路输出,请使用具有通用电源系统管理功能的 LTC3880。
审核编辑:郭婷
下一篇:锂离子电池回收变得简单