时间:2023-04-19 11:00
人气:
作者:admin
LT®3752、LT3752-1 和 LT3753 是高度集成的高性能有源箝位正激式控制器,可最大限度地减少外部组件数量、解决方案尺寸和成本。其中两个控制器 LT3752 和 LT3753 专为高达 100V 的输入而设计,而 LT3752-1 专为输入电压大于 100V 的应用而设计 — 适合于高压汽车电池和离线隔离电源、工业、汽车和军事系统。所有产品都为单IC输出功率水平提供紧凑、多功能和高效的解决方案,功率水平高达400W。堆叠式转换器输出串联支持更高的功率水平。
| 部分 | 输入范围 | 有源钳位驱动器 | 家政反激控制器 |
| LT3753 | 8.5V–100V | 低侧 | 不 |
| LT3752 | 6.5V–100V | 低侧 | 是的 |
| LT3752-1 | 100V–400V+ | 高边 | 是的 |
无光模式操作通过精确的可编程伏秒箝位进行调节
图 1 示出了一款完整的 150W 正激式转换器,由于 LT3752 具有准确的可编程伏秒箝位功能,因此无需光耦合器。对于在连续导通模式下工作的正激转换器,输出电压为 V外= V在• N • D,其中 V在是输入电压,N是次级与初级匝数比,D是占空比。LT3752、LT3752-1 和 LT3753 的 OUT 引脚上的占空比箝位反向跟踪 V在保持恒定的 V外超过输入电压范围。

图1.150W 正激式转换器,无光电模式
在有源伏秒箝位方案中,精度为 V外很大程度上取决于伏秒钳位的精度。竞争电压箝位解决方案使用从系统输入端连接的外部RC网络来触发内部比较器门限。RC方法的精度受到外部电容误差、RC时间常数与IC开关周期之间的器件间不匹配、内部比较器阈值误差以及低输入电压充电非线性的影响。
为确保器件之间的准确调节,LT3752、LT3752-1 和 LT3753 具有经过修整的定时电容器和比较器门限。图 2 显示 V外与各种输入电压的负载电流的关系。

图2.不同输入电压下的输出电压与负载电流的关系
如果设置占空比箝位的电阻器开路,该器件会立即停止开关,从而防止器件在没有伏秒箝位的情况下运行。
集成内务管理反激式控制器
LT3752 / LT3752-1 包括一个用于产生一个内务管理电源的内部恒定频率反激式控制器。内务管理电源可以有效地为初级和次级IC提供偏置,无需从主正激变压器的辅助绕组产生偏置电源,从而显著降低变压器的复杂性、尺寸和成本。
内务供应可用于超速驱动 INTV抄送引脚从部件外部获取电源,提高效率,提供额外的驱动电流并优化 INTV抄送水平。内务管理电源还允许在主正激式转换器开始开关之前偏置至任何次级侧 IC。这样就无需在次级侧使用外部启动电路。
精密欠压锁定和软启动
精准的 LT3752 / LT3752-1 欠压闭锁 (UVLO) 功能可用于电源排序或启动过流保护 — 只需将一个电阻分压器从 V 施加到 UVLO 引脚在供应。
UVLO 引脚具有可调输入迟滞,允许 IC 在接合软停止之前抵抗输入电源压降。在软停止期间,转换器在折回开关频率、伏秒箝位和 COMP 引脚电压时继续开关。LT3752、LT3752-1 和 LT3753 在 UVLO 引脚 — V 处具有一个约 400mV 的微功率停机门限在静态电流降至 40μA 或更低。
在软启动引脚(SS1和SS2)上增加电容可实现软启动功能,从而降低峰值输入电流,并防止在启动或从故障状态恢复期间输出电压过冲。SS1/2引脚通过降低电流限值和开关频率来降低浪涌电流,允许输出电容逐渐充电至其最终值。
关断带软停止
在软起动启动的反转中,LT3752 / LT3752-1 和 LT3753 能够在停机期间逐渐对 SS1 引脚放电 (软停止)。图3显示了图5所示转换器的关断波形。如果没有软停止,自驱动同步整流器反馈将电容能量传输到初级,可能导致关断振荡并损坏初级侧的组件。

图3.图5中没有软停止的电路关断波形显示振荡。
图4显示了带软停止的关断波形。转换器在折返开关频率、伏秒箝位和 COMP 引脚电压时继续开关,从而实现干净关断。

图4.图5中电路的关断波形显示软停止工作
电流模式控制
LT3752 / LT3752-1 和 LT3753 采用一种电流模式控制架构来增加电源带宽,并在整个电压模式控制器上对线路和负载瞬变的响应。与电压模式控制架构相比,电流模式控制需要的补偿元件更少,因此更容易补偿各种工作条件。对于在连续模式下工作且占空比高于 50% 时,所需的斜率补偿可通过单个电阻器进行设置。
可编程功能简化优化
LT3752 / LT3752-1 和 LT3753 包括许多可编程功能,因而允许设计人员针对特定应用优化这些功能。例如,各种栅极信号之间的可编程延迟可用于防止交叉传导并优化效率。每个延迟可由单个电阻器设置。
主 MOSFET 的可编程导通电流尖峰消隐(自适应前沿消隐和可编程扩展消隐)大大提高了转换器的抗扰度。在栅极上升期间以及之后的某个时间,连接到MOSFET源极的电流检测电阻中会产生噪声。这种噪声会使检测比较器误跳闸,导致开关提前关断。这个问题的一个解决方案是使用超大的RC滤波器来防止误跳闸,但可编程导通尖峰消隐可以消除对额外RC滤波器的需求。
工作频率可在 100kHz 至 500kHz 范围内设置,利用单个电阻器从 RT 引脚到地,或通过 SYNC 引脚同步至一个外部时钟。可调工作频率允许将其设置在特定频段之外,以适应对频谱噪声敏感的应用。
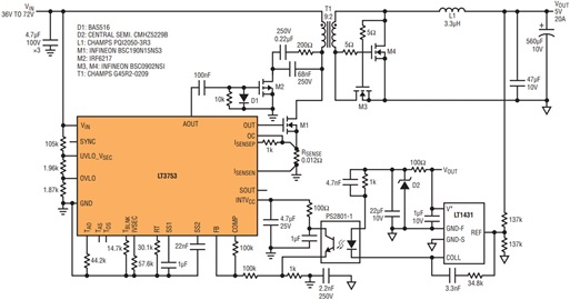
36V–72V 输入、5V/20A 正激式转换器
图5所示为一个5V、20A输出转换器,采用36V–72V输入。有源复位电路由一个小的P沟道MOSFET M2和一个复位电容组成。MOSFET M2 用于在 M1 MOSFET 关断时的复位期间将复位电容连接到变压器 T1 初级绕组两端。复位电容两端的电压随占空比自动调整,以在所有工作条件下提供完整的变压器复位。

图5.5V/20A正激式转换器,采用36V至72V输入
此外,有源复位电路将复位电压整形为方波,适合驱动次级同步MOSFET整流器M4。MOSFET 位于次级侧,由次级绕组电压驱动。图6显示了该转换器的效率。

图6.图5所示转换器的效率
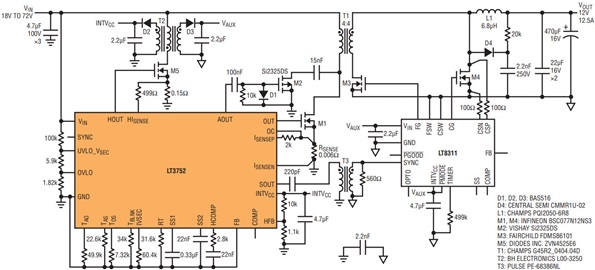
18V–72V 输入、12V/12.5A 正激式转换器
图7所示为一个18V–72V输入、12V/12.5A输出正激式转换器。LT8311 用于正激式转换器的副边,以通过一个光耦合器提供同步 MOSFET 控制和输出电压反馈。需要一个脉冲变压器(参见图3中的T7)来允许LT8311接收来自初级侧IC的同步控制信号。这些控制信号由 LT8311 以数字方式(高或低)解释,以接通/关断收连和正向 MOSFET。图8显示了该转换器的效率。

图7.18V–72V 输入,12V/12.5A 输出正激式转换器

图8.图7所示转换器的效率
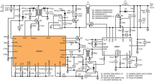
150V–400V 输入、12V/16.7A 正激式转换器
图9所示为150V–400V输入、12V/16.7A输出隔离反激式转换器。对于高输入电压应用,可用P沟道MOSFET的额定电压可能不够高,无法用作低侧有源箝位拓扑中的有源箝位开关。应使用使用高压侧有源箝位拓扑的N沟道方法。这种拓扑需要一个高端栅极驱动器或栅极变压器来驱动N沟道MOSFET,以切换有源箝位电容。图10显示了该转换器的效率。

图9.150V–400V 输入,12V/16.7A 输出隔离正激式转换器

图10.图9所示转换器的效率
结论
LT3752、LT3752-1 和 LT3753 简化了设计并提高了性能 采用伏秒箝位架构的隔离电源,可产生精确的调节。集成的反激式控制器可用于生产内务管理电源,从而简化 磁学。电流模式控制可改善带宽,并允许对各种工作条件进行补偿。软停止功能可保护电源 以及其他可能具有破坏性的电压和电流尖峰的组件。
审核编辑:郭婷
上一篇:BUCK电路设计及原理详解
下一篇:LDO常见问题解答