时间:2023-04-19 11:33
人气:
作者:admin
华为5G电源模块R4875G1是一款功率密度、效率的数字化电源整流模块,实现85 ~30OV AC输入,53.5VDC额定输出,功率达到40O0W,高97%效率的转换,具有功率密度、软启动、热插拔、完善的输入和输出保护、低噪音等优点,采用新电源监控技术,实现整流模块以及负载的实时监控、通过后台调节输出电压的功能。

模块标签

模块正面

模块背面

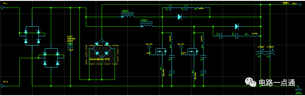
PFC 主电路

PFC 电路主要器件列表

PFC 电感:PFC 电感:

PFC 电感感值
无偏置电流:左绕组:L=122.962uH Q=402.3 右绕组:L=122.965uH Q=416.7
加 20A 偏置后:左绕组:L=120.316uH Q=592.3 右绕组:L=120.691uH Q=553.9

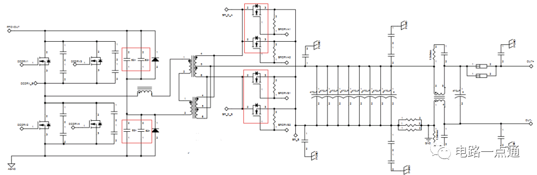
DCDC 主电路 参考原理图(红框内略有不同)
DCDC 电路特点如下:
• DCDC 采用的是对称半桥 LLC 拓扑,双变压器方案,原边串副边并;
• 主变为两个 PQ3529 磁芯,谐振电感为 PQ3122 磁芯,(关注:电路一点通)谐振电容 6 个 0.1uF 三并三串;
• DC MOS 为 4 个 K49N65W5,6 个 SR MOS 075N15;
• 原边谐振电容上采用二极管箝位来限制过载和短路电流的大小;
• 输出滤波电容为 8 个 680UF 电解电容 + 1pcs 470uF;
• 主变感量:L1=41uH L2=49uH;Nps=11:3:3;谐振电感感量:Lr=10uH;
• 谐振参数:Lm=90uH Lr=10uH Cr=600nF,fr=64KHz,K=9;

DCDC 电路主要器件列表

主变压器


主变压器绕组

谐振电感


谐振电感绕组

谐振电容
输出电容:8*680uF-电路一点通

输出金手指

输出外特性
编辑:黄飞