时间:2023-04-20 11:05
人气:
作者:admin
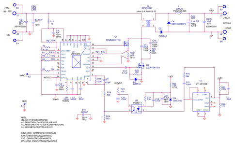
LT®3753 是一款原边、电流模式 PWM 控制器,专为一种有源箝位正激式转换器拓扑而优化。它具有可编程伏秒箝位,提供占空比护栏,以限制初级开关复位电压并防止负载瞬变期间变压器饱和。伏秒箝位也限制了最大 V外如果光电路径断开。LT3753 还具有主 MOSFET 的可编程接通电流尖峰消隐 (自适应前沿消隐和可编程扩展消隐),从而大大提高了转换器的抗噪性。其他特性包括可编程过流保护、可调输入欠压和过压锁定以及内置热关断。
本应用是在非同步闭环设计中使用 LT3753 的一个示例。在整个输入电压范围内,满载效率高于94%,并且无需强制风冷即可运行电路。



24V 时的热图像在,48V/2A 输出,无强制通风(底部)

24V 时的热图像在,48V/2A 输出,无强制通风(顶部)

24V 启动在、空载

24V 启动在, 满载 (2A)

1A-2A-1A 负载瞬态响应 (24V 输入)

0.2A-2A-0.2A 负载瞬态响应(24V输入)

24V 输入时的输出电压纹波,满载
审核编辑:郭婷
下一篇:电压可以是负的吗?