时间:2023-04-20 11:18
人气:
作者:admin
LTC4 降压型 DC/DC 转换器的 150V 至 3639V 宽输入范围允许汽车、航空电子和分布式电源系统:
满足广泛的瞬态要求
支持多个宽范围输入电源,例如具有低压备用电池的高压直流母线
创建覆盖各种输入源的通用电源,从而减少库存以及设计和制造成本
LTC3639 可利用内部高端和低侧功率 MOSFET 以高效率进行转换。该器件可支持高达 100mA 的输出电流,并具有可编程峰值电流限制。其输出电压范围也很宽,从0.8V到输入电压。集成的高端 MOSFET 可在 100% 占空比下工作,以实现低压差操作。在宽输入和输出电压范围内实现了高效率。突发模式操作和低静态电流也是该同步降压转换器的特性。由于控制架构的迟滞特性,该环路本质上是稳定的,无需补偿,因此形成了一个简单易用的应用电路。
4V至150V输入至3.3V输出,100mA降压转换器
图1所示为一个3.3V输出、100mA最大负载电流同步降压转换器,具有4V至150V的宽输入范围。LTC3639 具有三个可编程固定输出电压 1.8V、3.3V 和 5V。这些固定输出使用内部反馈电阻分压器,可通过 VPRG1 和 VPRG2 引脚进行简单选择。对于 3.3V 输出,只需将 VPRG1 接地并将 VPRG2 连接到 SS 引脚即可。VFB 引脚直接连接到输出,无需使用外部电阻分压器。不同输入电压下的效率曲线如图2所示。

4V至150V输入至3.3V输出,100mA同步降压转换器

图1中转换器的效率曲线
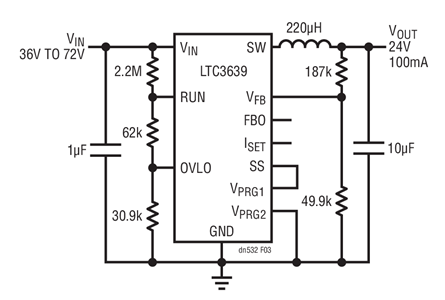
36V至72V输入至24V输出,100mA降压转换器
LTC3639 具有一个非常宽的输出电压范围 (从 0.8V 到输入电压)。除了可选择的三个固定输出电压外,还可以通过一个外部电阻分压器来设置可调输出电压。图3所示为24V输出、100mA同步降压型转换器的应用示例。输入电压范围控制在 36V 至 72V 之间,并具有 LTC3639 的过压闭锁和欠压闭锁功能。输入工作范围可通过从VIN到RUN引脚和OVLO引脚的电阻分压器轻松设置,如图3所示。

36V至72V输入至24V、100mA降压转换器,具有输入过压和欠压闭锁功能
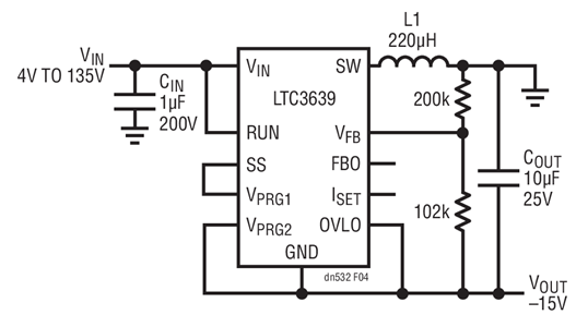
负输出电压应用
LTC3639 的另一个有用应用是从正电压产生负电压。该器件的宽电压范围甚至可以实现较大的负输出电压。图4显示了采用15V至4V输入的–135V输出稳压器的实现方式。由于输出连接到接地引脚,因此最大输入电压限制为150V和–15V稳压输出之和,即135V。在这种正至负配置中,LTC3639 的最大输出电流约为 100mA • VIN/(VIN+|VOUT|).

4V 至 135V 输入至 –15V 输出正至负稳压器
结论
LTC3639 具有一个非常宽的输入电压范围、非常宽的输出电压范围、集成式功率 MOSFET、低静态电流 (停机模式为 1.4μA,睡眠模式为 12μA) 和 <>μA 的宽负载电流范围内。丰富的功能包括可编程或可调输出、可调电流限制、无需补偿、内部或外部软启动、可编程过压和欠压锁定。此外,耐热性能增强型小型MSE封装和简单应用电路为汽车系统、航空电子设备、分布式电源系统、医疗设备和工业控制电源提供了高性能、小型且经济高效的DC/DC转换器解决方案。
审核编辑:郭婷