时间:2023-04-13 10:25
人气:
作者:admin
本文着眼于适用于为包括高亮度 LED (HB LED) 在内的多色照明系统供电的大功率 LED 驱动器的设计。作为示例展示的电路驱动装饰、建筑、娱乐和舞台照明中的RGB LED。
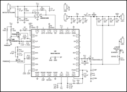
下一代建筑和装饰照明通过混合红色、绿色和蓝色 LED 芯片的适当比例输出来实现广泛的颜色范围。这种高亮度、多芯片LED中的串联芯片具有22V至36V的典型正向压降,同时消耗1A至2A电流。图1所示的LED驱动器为正向电压范围高达2V的多芯片LED模块提供36A电流。该电路仅驱动一种颜色的RGB LED,因此需要三个这样的驱动器来驱动所有三种颜色。
由于LED的光输出不是其正向电流的线性函数,因此亮度水平通过PWM控制而不是通过控制LED的电流幅度来调节。也就是说,每个LED都由恒定电流驱动,该电流经过脉宽调制以控制光输出。所示IC控制器使用平均电流模式控制,只需最少的外部元件即可实现此LED驱动器。

图1.该电路驱动RGB芯片组的一个高亮度LED。三个这样的电路驱动一个典型的多色照明系统。
详细说明
为了有效地提供电流,该LED驱动器在连续导通模式(CCM)下采用升压拓扑,使用平均电流模式控制来升压输入电压,并通过LED负载驱动恒定电流。MAX16821B单器件工作在300kHz,控制升压转换器的工作。由于升压转换器拓扑在转换器的输入和输出之间提供直接路径,因此必须确保LED串的最小正向电压超过最大输入电源电压。
LED 负载通过 MOSFET (Q1) 和检流电阻器 (R13) 连接升压转换器输出端。Q1 在 PWM 导通期间打开 LED 电流,并在 PWM 关断期间将其关闭。在差分检测R13两端的电压(代表通过LED的电流)时,IC抑制任何共模噪声,并在DIFF引脚上提供增益为6V/V的以地为参考的输出。然后,通过内部电压误差放大器将该放大的电流检测信号与0.6V基准进行比较。实际上,差分电流检测放大器的6V/V增益将电流检测基准从0.6V降至0.1V。这种降低提高了效率,因为R13在额定负载电流下仅降0.1V。
升压转换器在本应用中采用的平均电流模式控制使用两个反馈环路来控制LED电流。外部电压环路检测LED电流,将其与基准电压源进行比较,并在EAOUT(引脚17)上产生放大误差信号。内部电流环路观察误差放大器的电压输出,并相应地控制流经电感器(L1)的电流。误差放大器输出还决定了驱动R13编程的LED电流所需的平均电感电流,即在R0两端产生1.13V压降的LED电流。
用于电感电流的第二个检流电阻(R15)位于电感的返回路径中。增益为34.5V/V的差分电流检测放大器位于U2内部,可放大R15两端的电流检测电压,同时抑制任何共模噪声。然后,电流误差放大器将该输出与电压误差放大器的输出进行比较,从而为内部平均电流控制环路生成误差信号。将该放大后的误差信号与内部振荡器斜坡进行比较,以产生用于驱动MOSFET Q3的PWM信号(在DL,引脚2处)。电流误差放大器的高增益使电路能够产生电压环路所需的平均电感电流值(在允许的最大限值内),误差非常低。
对于给定的输入电源电压和LED正向电压(忽略开关、二极管、检测电阻等中的压降),升压转换器的CCM操作确定(固定)PWM开关的占空比。与所需LED电流相对应的占空比固定,然后确定通过电感的所需平均电流。电压环路使内部电流环路根据需要驱动该平均电感电流,以提供所需的LED电流。两个控制回路应单独补偿,以确保稳定运行。反馈补偿部分详细介绍了此补偿的设计。
转换器设计
您需要以下参数来设计转换器:
输入电源电压范围:9V 至 15V
最大 LED 正向电压:33V
发光二极管电流:2A
开关频率:300kHz。(频率越低会增加滤波器成本;频率越高会降低效率并增加EMI。考虑到这些因素,最佳开关频率约为300kHz。
使用以下公式计算Q2的最大导通占空比:

其中V发光二极管是最大 LED 正向电压(还应包括 MOSFET Q1 和检测电阻 R13 两端的压降),VD是整流二极管D1、V两端的压降英明为最小输入电源电压,V场效应管是导通时 MOSFET Q2 两端的平均电压。对于此应用,D.MAX= 0.74。
要选择电感(L1),必须考虑其值和所需的峰值电流额定值。使用以下公式计算最大平均电感电流(I拉夫格):

为了确定峰值电感电流(ILPEAK峰),请注意,一定量的纹波电流流过电感器,具体取决于电感的值和开关频率。因此,您应该假设峰峰值纹波最大值为±20%(ILP-P)中的电感电流。自从我LP-P是平均电感电流 I 的 ±20%拉夫格,

在上述等式中使用已知值得到ILAVG= 7.7A 和ILPEAK= 9.24A。
接下来,计算最小电感值L最低,电感电流纹波设置为最大值:

其中FSW是开关频率。
在上述等式中使用已知值得到 I林明= 7.05μH。在电感值上增加±20%容差后,我们选择10μH的标准值。
电阻R15检测通过电感器的平均电流。在R25两端下降7.15mV (最小值)的电流是平均电流控制环路允许通过电感的最大电流。此功能可在发生过载时保护外部设备,通过箝位施加到电流误差放大器的基准电压最大值来实现。
R15的值应确保其两端的电压在最大可能的电感电流下小于25.7mV。对于此应用,正常工作期间R15两端的最大电压选择为24mV。您可以使用 计算

R15 的值,其中使用已知值得到 R15 = 3.11mΩ。因此,我们为此应用选择一个3mΩ电阻。
滤波电容器
要计算输出电容的值,C外(C6、C7、C8 和 C9 的并行组合),使用

其中 VLEDP-P是升压输出电压的峰峰值纹波。这种峰峰值纹波与额定电流下的LED动态阻抗相结合,决定了LED纹波电流。为了保持LED的色度和长寿命,LED纹波电流应保持在平均电流的10%以下。将上述等式中的已知值代入得到 C外= 17μF,在采用4.7μF、50V陶瓷电容的电路中近似值。
计算输入电容C的值在(C3、C4 和 C5 的并行组合)使用

其中 VINP-P是峰峰值输入纹波电压,在本应用中为输入电压的±0.4%。代入此等式中的已知值得到 C在= 22.3μF,如图所示,使用三个 1μF、10V 陶瓷电容器时,输入端(L25 的左端)近似值。
反馈补偿
平均电流控制环路
为了确保平均电流控制环路的稳定性,应将电流误差放大器的增益设置为低于某个值(对于接近开关频率的频率)。原因如下:由于在Q15关断时间内,R2两端测得的电感电流正在下降,因此在此期间具有负斜率。该负斜率被放大并施加到误差放大器的输入端,由电流误差放大器进一步放大,并在PWM比较器输入端作为正斜率施加。
为了使电流环路稳定,该正斜率不得超过施加在PWM比较器另一输入端的斜坡信号的正斜率。该条件对电感电流信号(在开关频率处)到达PWM比较器之前的总增益设定了上限。在较低频率下,总增益可以更高,以使平均电感电流在稳态下精确地建立到其编程值。
所示IC (U2)允许您通过控制电流误差放大器的增益来满足稳定性条件。以下公式可让您计算允许的最大增益(在开关频率下),以确保该放大器的环路稳定性:

其中 VRP-P是内部斜坡的峰峰值(2V),L是L1的电感值,AVCSA是检流放大器的差分增益(34.5V/V)。代入此等式中的已知值得到 A中航= 1.75V/V。
内部电流误差放大器为跨导型,增益为550μs (550μA/V)。电阻R10连接到CLP的误差放大器输出端(引脚16),控制开关频率下电流误差放大器的增益。R10的值为

其中已知值的代入得到R10 = 3.18kΩ。对于本应用,可接受的标准值为3.16kΩ。
如果R10直接连接到GND,则对于低于电流误差放大器1dB频率的所有频率,电流误差放大器的增益为75.3V/V。另一方面,为了使环路稳定,总增益只需在开关频率附近保持在1.75V/V。然而,即使在较低频率下增益较高,电感电流的下降斜率也不会被放大,因为电感电流纹波的频率分量不会低于开关频率。
在电流误差放大器的传递函数中放置零点会导致电流环路的增益在零频率(1.75V/V)以上平坦,并且随着低于零的频率成反比。零频率由C11和R10确定。对于此应用,零点的最佳位置位于开关频率的十二分之一处,这使得平均电感电流能够快速稳定到编程值。
要将零点置于开关频率的十二分之一,可以按如下方式计算C11的值:

代入此等式中的已知值得到 C11 = 1.99nF,本应用中的合理近似值为 2.2nF。
C10在开关频率处引入高频极点,用于衰减由开关引起的任何不良噪声尖峰:

代入此等式中的已知值得到 C10 = 152pF,其中 180pF 是合理的近似值。
电压控制回路
LED电流通过使用反馈来控制,以保持LED检流电阻器(R13)两端的恒定电压。电压控制环路产生一个取决于LED电流值和开关占空比的恒定值,为电流控制环路生成一个输入基准,进而对平均电感电流进行编程。将R13(LED检流电阻)两端的压降与精确的100mV基准进行比较,电压误差放大器放大差值,并产生与所需平均电感电流值相对应的基准电压。以下公式根据 LED 电流输出计算 R13 的值:

其中 I发光二极管是LED电流(在本应用中为2A),0.1V是电压控制环路的反馈基准。用该公式中的已知值代入得到R13 = 0.05Ω。该电阻器的额定功率应大于I发光二极管2乘以 R13 的值。
由于升压转换器在连续导通模式下工作,因此电源电路传递函数中存在右半平面(RHP)零点。这个零点增加了20dB/十倍频程的增益和90°的相位滞后,这很难补偿。避免此零点的最简单方法是将环路增益滚降至0dB(斜率为-20dB/十倍频程),频率小于RHP零点的频率。对于升压转换器,最差情况下的RHP零频率(F中联) 由以下公式给出:

代入此方程中的已知值得到 FZRHP= 17.7kHz。
平均电流控制环路转换由电感和输出电容C形成的双极点二阶系统外到具有由输出滤波电容和输出负载的动态阻抗(额定电流下LED的ΔV/ΔI)组成的单极的一阶系统。输出滤波电容形成的输出极点频率与输出负载动态阻抗由下式

给出,其中R劳工处是LED负载的动态阻抗(本应用中使用的LED为4.5Ω)。代入此方程中的已知值得到 F小二= 1.88kHz。
电压控制环路的直流增益(在最大占空比下,从电压误差放大器的输出到差分电压放大器的输出)由下式

给出,其中6V/V是图2中U1内部差分电压放大器的增益。代入此等式中的已知值得到 GP= 0.75V/V。
为了补偿电压控制环路(使环路稳定并具有足够的相位裕量),请注意环路交越频率(FC) 应低于 RHP 零频率的五分之一。为了在此应用中获得良好的相位裕量,我们选择交越频率为RHP零频率的十分之一:

代入此方程中的已知值得到 FC= 1.77kHz。
电压误差放大器的传递函数具有主极点(F小二)、零 (FZ1) 来补偿输出极点 F小二和高频极点(F小二).补偿零点(FZ1) 放置在输出极点频率处。使用以下公式计算增益值(在 FZ1) 导致总环路增益在 F 时超过 0dBC:

代入该等式中的已知值得到AEA1 = 1.25V/V。
电阻R14和R12确定增益AEA1:

在此公式中,将R12设置为2.2kΩ的任意值,得到R14 = 2.75kΩ。
C14 和 R14 确定补偿零 F 的位置Z1.按如下方式计算 C14 的值:

代入该等式中的已知值得到C14 = 30.8nF,100nF值是合理的。较高的值可提高 PWM 性能,并通过在 PWM 关闭期间打开开关 Q14 来保持 C3 中的电荷。此操作在低频 PWM 调光部分中进行了说明。
C12放置一个高频极点(F小二) 的开关频率的一半。将此 C12 值计算为

代入此等式中的已知值得到 C12 = 386pF,其中 470pF 值是合理的。
PWM 调光和 LED 保护
LED通过连接到PWMDIM输入的低频PWM信号(施加于图1电路的外部信号)调暗。该PWM信号的幅度可以在3V至10V范围内,频率可以高达2kHz。与该电路中的 LED 串联的外部 MOSFET (Q1) 使 LED 电流能够快速导通和关断并快速稳定。Q1 在 PWM 开启期间开启,在 PWM 关闭期间关闭。当 LED 熄灭时,U3 下拉 CLP(U2 引脚 16)以禁用 PWM 开关并关闭 Q2。
小信号MOSFET Q3执行一项重要功能,在PWM调光期间影响LED电流控制环路的响应时间。它在PWM关断时间内关闭,隔离C12/C14,使其电荷在关断时间内保持不变。当PWM重新导通时,电压误差放大器的输出几乎可以立即取向先前的稳态值,从而确保LED电流几乎在LED导通后立即达到其设定值。
通用运算放大器 (U1) 可在 LED 温度达到 85°C 时阻断其电流,从而保护 LED。 温度由爱普科斯 (EPCOS) NTC电阻器检测。它安装在LED板上,假设10°C时的值为25kΩ,使运算放大器能够控制U2的EN输入(引脚11),使LED在85°C时关断,在75°C时重新导通。®
如果没有过压保护,升压输出电压可能会因开路LED而增加到不安全的水平。图1所示电路在升压输出电压达到33.5V时关断转换器,从而防止该故障。当 U2 的 OVI 输入端(引脚 15)上的电压超过 1.276V(R5/R7 电阻分压器设置的阈值,对应于所需的 33.5V 过压限值)时,它通过关闭 PWM 开关来实现此保护。为了保持过压门限的精度,请选择低于7kΩ的R25值。然后,使用以下公式计算对应于所需过压阈值的R5值:

其中VOVT是所需的阈值。
图2(9V电源)和图3(15V电源)的波形表明,通过调节电感电流,可以在不同的电源电压下保持恒定的LED电流。典型实现的 PC 布局如图 4 所示。

图2.图1电路采用9V输入电源工作,产生LED电流(CH3)和电感电流(CH1)的波形。(电感电流为 IL1 = VOUTV/(135 × R15),其中 OUTV 在 U2 引脚 13 处测量。在 2A 时,LED 正向电压为 26.5V。

图3.图1电路采用15V输入电源工作,产生LED电流(CH3)和电感电流(CH1)的波形。(电感电流为 IL1 = VOUTV/(135 × R15),其中 OUTV 在 U2 引脚 13 处测量。

图4.该板包含图1所示的LED驱动电路。
审核编辑:郭婷