时间:2023-04-13 10:53
人气:
作者:admin
宽输入电压范围和可靠性是任何降压转换器的理想特性。LTC3854 采用 2mm × 3mm DFN 或 MSE 封装,可提供这些特性以及更多功能。这款电流模式控制器集成了 N 沟道 FET 栅极驱动器,可在 0.8V 至 5V 的输入电压范围内产生 5.4V 至 5.38V 的输出电压。
检测电流
LTC3854 采用一种固定频率峰值电流模式拓扑,该拓扑提供了一种逐周期电流限制。电流可以通过与电感串联的分立检测电阻来检测。或者,电感的直流电阻(DCR)可用于检测电流,而不是检测电阻,方法是在电感器上放置一个RC滤波器以重新创建三角电流检测波形。DCR 检测的优点是提高了效率(由于消除了检测电阻的功率损耗)、更少的器件数量和更低的成本。缺点是由于DCR在器件之间和温度范围内的变化而导致的电流限制精度较低。
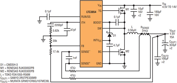
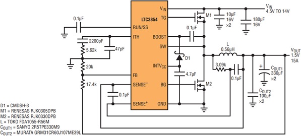
图1所示为一个1.5V、15A转换器,该转换器使用一个检测电阻来检测输出电流;图2显示了相同的电路,但具有DCR检测功能。采用检测电阻的电路的满载效率为86.9%,而DCR检测时满载效率提高至88.7%(见图3)。400kHz 开关频率在高效率和快速负载阶跃响应之间实现了良好的平衡。图4所示的负载阶跃响应显示,对于50%至50%负载阶跃,输出电压保持在±100mV以内。

图1.一个1.5V、15A转换器,内置一个检测电阻。

图2.与图1所示的转换器相同,但DCR检测除外。R1和C1处的滤波器从电感的DCR推断电流检测信息。

图3.采用检测电阻时转换器的效率与采用DCR检测时的效率的关系。通过消除检测电阻,满载效率提高了近2%。

图4.转换器的50%至100%负载阶跃10A/DIV响应如图2所示。
宽输入电压范围应用
LTC3854 的输入电压范围使其能够用于多种应用,包括汽车、工业和通信。宽输入转换器的一个例子是图5中的10V、5A转换器,可用于6V至38V的输入电压范围。强大的栅极驱动器和低 Q 值GFET在94V输入电压和32%负载下可实现100%的效率,如图6所示。

图5.5V、10A 转换器,输入电压范围为 6V 至 38V。

图6.5V、10A 转换器的效率。
LTC3854 的小尺寸和低引脚数使得具有图 2 所示输入电压范围的 5.5V/4A 转换器的控制部分适合 5mm2面积。双通道FET用于最小化功率级的尺寸。400kHz 开关频率允许使用一个占位面积为 2mm × 2mm 的小型 7.7μH 电感器。整个转换器(减去大容量输入电容)可以安装在430mm中2面积。

图7.2.5V、5A 转换器,输入电压范围为 4.5V 至 26V。
软启动、低压差和高降压比
LTC3854 具有一个可编程软起动装置,并在 RUN/SS 引脚上利用一个电容器。随着输出电压的斜坡上升,转换器以不连续模式工作,以防止反向电流流入电感器。这允许器件安全地导通至预偏置输出。斜坡上升后,该器件以连续导通模式工作。其他特性包括:低压差应用的最大占空比为 97%,低最小导通时间为 75ns,适用于具有高降压比的应用,除逐周期电流限制外,还具有折返电流限制,以及用于偏置的内置 5V 线性稳压器。
结论
LTC3854 为成本敏感型和空间受限型应用提供了可靠性和效率。该器件可在 0.8V 至 5V 的输入电压范围内产生 5.4V 至 5.38V 的输出电压。LTC3854 的 2mm × 3mm DFN 和 MSE 封装以及一个 400kHz 开关频率最大限度地减小了解决方案尺寸。
审核编辑:郭婷