时间:2023-04-14 09:37
人气:
作者:admin
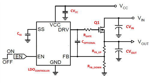
最近有人问我TI有没有针对低压降控制器的跨设备。该控制器位于小外形晶体管(SOT)-236封装内,该封装在印刷电路板(PCB)上所占面积为3mm×3mm。图1所示为所推荐的控制器原理图。

图1:简单的低压降控制器
从表面来看,使用高电流稳压器似乎是不错的选择。了解到设计工程师想要支持1.35VIN到1.0VOUT的最大4A电流后,我推荐其使用TPS7A85。TPS7A85并非控制器,但其可以完全集成到3.5mm×3.5mm、20引脚、方形扁平无引脚(QFN)封装的4A LDO电压稳压器中。很显然,这一封装比SOT-236要略微大一些。
有时,引脚越多意味着越复杂;然而,在TPS7A85中,更多的引脚实际上却转换为更少的组件。查看一下图2中的TPS7A85等效原理图,你可以发现外部组件数量从9个减少到了5个。
输入电源
偏置电源
至负载

图2:TPS7A85用作4A的低压降稳压器
为什么少了四个组件呢?TPS7A85具有TI的可调输出功能,用户可以利用电压设置引脚动态地设置VOUT。只要这些引脚中的其中一个接地,相应的电压便会加上800mV内部参考电压。因此,通过将200mV引脚接地,VOUT便立即变为1.0V。
利用这一功能,您可以通过简单地将合适的电压设置引脚接地,在800mV到3.95V间调节电压,从而打造出想要的输出电压。该方法可量化的好处有:
确保1%精度的输出调节。
无需购买精密反馈电阻器来设置VOUT(当然,如果您希望的话,仍可以搭配使用FB引脚和外部电阻器)。
可以在应用中动态设置VOUT。
搭配使用低压降控制器后,总效率仅为1/1.35V,或74%。功率FET中的总功耗最差为4A ×4350mV,或1.4W。结果表明,这与您通过低压降稳压器得到的效率一样。
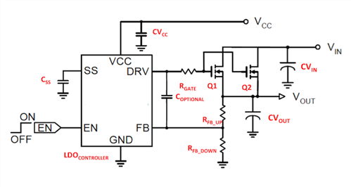
为了管理热量,控制器使用两个外部FET帮助散热,如图3所示。

图3:低压降控制器驱动双通道FET
若您希望使用控制器,建议您加装一个RGATE,以帮助确保栅极驱动布局尽可能对称,以便Q1和Q2能够恰当地分享电流。在本应用中,FET位于5mm×6mm大小的封装中,其所占空间比控制器本身还要大六倍多。
TPS7A85封装尺寸仅为3.5mm × 3.5mm,因此其热性能可能没有低压降控制器好。让我们来比较一下。搭配控制器,FET的结至环境热阻(TJA)温度为25°C/W。因此,在峰值电流时功耗为1.4W,升温应约为1.4W × 25°C/W,或35°C。升温为17.5°C/FET——假设两个FET的升温幅度相同。这似乎很棒。与TPS7A85相比较,效果如何呢?
TPS7A85的TJA为35.4°C/W,因此峰值功率时升温为1.4W × 35.4°C/W,或49.6°C。表面上看,似乎表现不如控制器,但真是这样吗?让我们来看下集成低压降稳压器相较于低压降控制器的切实优势:
热关机——低压降控制器没有检测FET温度的能力。而TPS7A85有。
电流限制——低压降控制器唯一的职责就是调节VOUT。当负载电流过高时,它没有限制电流或关机的功能。而TPS7A85有。
稳定性——若您想确保在应用中低压降控制器与FET、寄生电容和电感稳定地协作,就必须加装额外的组件来测量环路稳定性。而使用TPS7A85,则无需这么麻烦。
尺寸——低压降控制器带有外部FET,因此所占空间更大。而TPS7A85则不同。
精度——本应用中,低压降控制器的总体精度为2.5%。外部电阻器最坏情况下则为4.5%。而TPS7A85总精度则高于1%。
噪音——低压降控制器在数据表上并未提及这一点。TPS7A85在1VOUT条件下的噪音为~5μVRMS10-100KHz。
该清单中的最后两条优势尤其值得注意,因为大多数应用都放弃直流/直流转换器,而选择低压降控制器或低压降稳压器为FPGA或DSP的精密VCORE轨道或精密ADC/DAC供电。
综上所述,低压降稳压器可以说是解决这一问题最简单的方法。在您的下一个设计中,可以考虑使用TI的TPS7A85高电流、高精度、低噪音低压降稳压器。
审核编辑:郭婷
下一篇:让锂电制造实现安全闭环管理