时间:2023-04-14 11:19
人气:
作者:admin
本应用笔记介绍如何使用MAX17597和MAX17498B/C峰值电流模式控制器设计升压转换器。升压转换器可在非连续导通模式 (DCM) 或连续导通模式 (CCM) 下工作。工作模式会影响组件选择、功率器件中的应力水平和控制器设计。给出了用于计算组件值和额定值的公式。
升压转换器
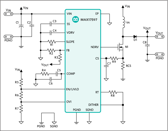
典型的升压转换器电路原理图分别围绕MAX17597和MAX17498B/MAX17498C峰值电流模式控制器构建,如图1和图2所示。输入电容器 C1 和 C2,电感器 L在MOSFET N1(MAX17498B/C内部)、二极管D1和输出电容C8构成功率转换的主要元件。C3 决定软启动持续时间。C4 解耦 V.DRV或 V抄送输出电压(由内部稳压器设定为 4.9V)。R1对斜率补偿进行编程,这对于在峰值电流控制方案中提供内部稳定性是必要的。R2和R3构成输出电压反馈的分压器。网络R4、C5、C6构成闭环补偿网络。电阻网络R5、R6、R7设置输入使能和过压门限电平。R8设置MAX17597的开关频率。MAX17498B的开关频率为500kHz,MAX17498C的开关频率为250kHz。R.CS检测 MOSFET N1 中 MAX17597 和 R 中的电流.csMAX0B/C和滤波器元件R5和C17498为检测电流信号提供前沿滤波,MAX9B/C不需要。林是MAX17498B/C所需的限流电阻。好和 C裁判PGOOD信号和基准电压分别需要元件。

图1.MAX17597的典型应用电路

图2.MAX17498B/C的典型应用电路
DCM 加速
在DCM升压转换器中,电感电流在每个开关周期内恢复为零。主开关导通期间存储的能量(MAX1为MOSFET N17597)在开关周期内完全耗尽。
电感器选择
设计过程从计算升压转换器的输入电感(L在),使其在所有工作输入电压和负载电流条件下均在 DCM 中运行。维持DCM操作所需的临界电感计算如下:
LIN ≤ [((VOUT - VINMIN) × VINMIN2) × η]/(2 × IOUT × VOUT2 × fSW) henry
其中VINMIN为最小输入电压,VOUT为所需输出电压,IOUT为负载电流规格,fSW为MAX17597选择开关频率,fSW为MAX17498C选择开关频率,fSW = 250kHz为MAX17498B选择开关频率。根据规格,η的预期效率在 70% 到 95% 的范围内。实际LIN的选择应考虑公差和饱和效应。
峰值电流限制
为了设置电流限值,电感中的峰值电流可以计算为:

单位:安培
以 MOSFET N1 为单位的电流限制值设置为:
ILIM = IPK × 1.2 in amperes
对于MAX17597,检流电阻(R.CS),连接在 MOSFET N1 和 PGND 的源极之间,设置峰值电流限值。限流比较器具有电压跳变电平 (VCS-峰值) 的 300mV。使用以下公式计算最大值RCS:
R.CS= (300mV/I林)Ω
对于MAX17498B/C,RLIM设置电流限制值,其最小值为:
RLIM = ILIM × 50 kΩ(注意,MAX17498B/C的最坏情况ILIM为1.62A)
输出电容器选择
输出电容(C8)的计算公式如下:
COUT = 1/2 × (ISTEP × TRESPONSE)/ΔVOUT in farads
其中TRESPONSE = (0.33/FC + 1/FSW)是控制器的响应时间。
我步是升压转换器输出端的预期负载阶跃,ΔV外是预期负载阶跃的允许输出电压偏差,fC是目标闭环交越频率。fC选择开关频率 f 的 1/10 量级西 南部.对于升压转换器,输出电容在主开关导通时提供负载电流,因此输出电压纹波是占空比和负载电流的函数。使用以下公式计算稳态输出电压纹波:
ΔVOUT = (IOUT × LIN × IPK)/(VINMIN × COUT) in volts
输入电容选择
所需的最小输入陶瓷电容器(C2)可以根据输入直流总线上允许的纹波计算得出。
CIN = IPK/(ΔVIN × FSW× 8)
其中 ΔV在是输入直流母线上允许的纹波电压。
实际上,提供电解电容器(C1)来去耦输入电缆形成的任何源极电感。电解电容器C1也可以用作储能元件,可以在输入电源发生故障时供电。
电容器值随温度和施加电压而变化。请参阅电容器数据手册,选择能够保证所需 C 的电容器在和 C外整个工作范围内的值。使用基于温度范围和施加电压的最差情况下的电容降额值进行进一步计算。
误差放大器补偿设计
误差放大器的环路补偿值计算如下(对于R4、C5和C6):

其中

mS为编程斜率(MAX50的默认最小斜率= 17597mV/μs,MAX60B/C为17498mV/μs),mP= V英明/L × R.CS(R.csMAX0B/C时为5.17498Ω)。
C5 = 1/(2π × fP × R4)
C6 = 1/(π × fSW × R4)
斜率补偿
理论上,DCM升压转换器不需要斜率补偿即可稳定运行。实际上,转换器需要最小的斜率,以便在非常轻的负载下具有良好的抗噪性。MAX17597的最小斜率通过允许SLOPE引脚浮动来设置。当SLOPE引脚悬空时,MAX50的最小斜率补偿斜坡设置为17597mV/μs,MAX60B/C的最小斜率补偿斜坡设置为17498mV/μs。
输出二极管选择
理想情况下,升压转换器的输出二极管(图1的D1)的额定电压等于输出电压。实际上,电路布局和元件中的寄生电感和电容在二极管关断转换期间相互作用产生电压过冲,这发生在主开关Q1导通时。因此,二极管额定电压的选择应具有必要的裕量,以适应额外的电压应力。额定电压为 1.3 × V外在大多数情况下提供必要的设计裕量。
选择输出二极管的额定电流是为了最大限度地降低元件中的功率损耗。平均功率损耗由正向压降和平均二极管电流的乘积给出。最小化二极管峰值电流水平(IPK) 在元件中提供最小的耗散。选择在I处具有最小压降的二极管PK.选择恢复时间小于50ns的快速恢复二极管或低结电容的肖特基二极管。
场效应管有效值电流计算
理想情况下,MOSFET N1 上的电压应力等于输出电压和输出二极管正向压降之和。实际上,由于N1关断期间电路寄生元件的作用,会发生电压过冲和振铃。MOSFET 额定电压的选择应具有必要的裕量,以适应这种额外的电压应力。额定电压为 1.3 × V外在大多数实际情况下提供必要的设计裕量。MOSFET 中的 RMS 电流可用于估算导通损耗,公式为:

其中IPK是在最低工作输入电压VINMIN下计算的峰值电流。
MAX17498B/C具有内部MOSFET,内部MOSFET的RMS电流可以使用上述公式计算。
CCM 加速
在CCM升压转换器中,电感电流在一个开关周期内不会恢复到零。由于MAX17597和MAX17498B/C采用异步升压转换器,当负载电流低于临界值时,电感电流将进入DCM工作,相当于电感电流峰峰值纹波的一半。
电感器选择
CCM升压的设计过程从计算升压转换器的输入电感开始于最小输入电压。电感纹波电流 (LIR) 可在最大输入电流的 30% 至 60% 之间进行选择。
LIN = (VINMIN × DMAX × (1 - DMAX))/(LIR × IOUT × FSW)
其中 LIR 是所选的电感纹波比(以每单位表示),D.MAX,占空比计算公式为:
DMAX = (VOUT + VD - VINMIN)/(VOUT + VD)
VD是升压转换器输出二极管在最大输出电流下的压降。
峰值/有效值电流计算
为了设置电流限值,电感器和MOSFET中的峰值电流可以计算如下:
IPK = [(VOUT × DMAX × (1 - DMAX))/(LIN × FSW) + (IOUT/(1 - DMAX))] for DMAX < 0.5

对于 DMAX ≥ 0.5
以 MOSFET N1 为单位的电流限制值设置为:
ILIM = IPK × 1.2
对于MAX17597,连接在MOSFET N1和PGND源极之间的检流电阻(RCS)设置峰值电流限值。限流比较器的电压跳变电平(VCS-PEAK)为300mV。使用以下公式计算 RCS 的最大值:
RCS = (300mV/ILIM)Ω
对于MAX17498B/C,RLIM设置限流值,最小值为:
RLIM = ILIM ×50 in kΩ (注意,MAX17498B/C的最差情况ILIM为1.62A。
输出电容器选择
输出电容的计算公式如下:
COUT = 1/2 [(ISTEP × TRESPONSE)/ΔVOUT]
TRESPONSE =(0.33/FC) + (1/FSW)
我在哪里步是负载步长,t响应是控制器的响应时间,ΔV外是允许的输出电压偏差,并且fC是目标闭环交越频率。fC在 1/10 到 1/5 RHP 零范围内选择。
fRHP,Zero = (VOUT × (1 - DMAX)2)/(IOUT × 2 × π × LIN)
对于升压转换器,输出电容在主开关导通时提供负载电流,因此输出电压纹波是占空比和负载电流的函数。使用以下公式计算输出电容稳态纹波电压:
ΔVCOUT = (IOUT × DMAX)/(COUT × FSW)
输入电容选择
所需的最小输入陶瓷电容器(C2)可以根据输入直流总线上允许的纹波计算得出。
CIN = [(LIR × IOUT)/(8 × ΔVIN × fSW × (1 - DMAX)]
其中 ΔV在是输入直流总线上允许的纹波电压。
实际上,提供了一个电解电容(图1的C1)来去耦输入电缆形成的任何源极电感。电解电容器C1也可以用作储能元件,可以在输入电源发生故障时供电。
电容器值随温度和施加电压而变化。请参阅电容器数据手册,选择能够保证所需 C 的电容器在和 Cout整个工作范围内的值。根据温度范围和施加的电压,使用最坏情况下的电容降额值进行进一步计算。
误差放大器补偿设计
误差放大器的环路补偿值现在可以计算为(R4、C5和C6):
R4 = (182 × VOUT2 × COUT × (1 - DMIN) × RCS)/(IOUT × LIN) for MAX17597
R4 = (46 × VOUT2 × COUT × (1 - DMIN))/(IOUT × LIN) for MAX17498B/C
其中DMIN 是最高工作输入电压下的占空比,由以下表达式给出。
DMIN = (VOUT + VD - VINMAX)/(VOUT + VD)
C5 = (VOUT × COUT)/(2 × IOUT × R4)
C6 = 1/(π × FSW × R4)
斜率补偿斜坡
在占空比大于50%时稳定转换器所需的斜率可以计算如下:
Se = ((0.82 × (VOUT - VINMIN) × RCS)/LIN)V/µs
Rcs = 0.5Ω for MAX1498B/C
其中 L在请参考MAX17597或MAX1498B/C数据资料,设置所需斜率S 的R1值e.
输出二极管选择
输出二极管选择的设计过程与DCM升压部分概述的步骤相同。
场效应管有效值电流计算
理想情况下,MOSFET 上的电压应力等于输出电压和输出二极管正向压降之和。实际上,电压过冲和振铃是由于关断过渡期间电路寄生元件的作用而发生的。MOSFET 额定电压的选择应具有必要的裕量,以适应这种额外的电压应力。额定电压为 1.3 × V外在大多数情况下提供必要的设计裕量。MOSFET 中的 RMS 电流可用于估算导通损耗,公式为:
IMOSFETRMS = (IOUT × √DMAX)/(1 - DMAX)
其中 D.MAX是最低工作输入电压下的占空比,Iout是最大负载电流。MAX17498B/C具有内部MOSFET,内部MOSFET的RMS电流可以使用上述公式计算。
反馈电位分压器(DCM 和 CCM 设计的常用方法)
图2的R3和R1构成输出电压反馈网络。选择 R2 = 10kΩ。根据 R2,计算 R3 为:
R3= R2× (V外/1.21 - 1)kΩ
请参考MAX17597或MAX1498B/C数据资料,对软启动持续时间、EN/UVLO和OVI分压器和开关频率进行编程。
审核编辑:郭婷