时间:2023-04-14 11:31
人气:
作者:admin
LTC3600 是一种全新的稳压器架构 (首次随 LT3080 线性稳压器一起推出) 与传统稳压器相比,具有更宽的输出范围和更好的调节性能。采用一个精密的 50μA 电流源和一个电压跟随器,输出可在“0V”至接近 VIN 的范围内调节。通常,最低输出电压限制为基准电压。然而,这种新型稳压器具有与输出电压无关的恒定环路增益,可在任何输出端提供出色的稳压性能,并允许多个稳压器并联以获得更高的输出电流。
操作
LTC®3600 是一款电流模式单片式降压型降压型稳压器,具有卓越的线路和负载瞬态响应。200kHz至4MHz的工作频率可由一个电阻器设置或同步至一个外部时钟。LTC3600 在内部产生一个准确的 50μA 电流源,因而允许使用单个外部电阻器来设置低于 VIN 的 0V 至 0.5V 基准电压。如图1所示,输出以单位增益直接反馈到误差放大器。输出等于ISET引脚上的基准电压。电容器可与RSET并联以实现软启动或改善噪声,同时施加于ISET引脚的外部电压由输出跟踪。

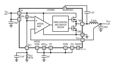
图1.高效率、12V至3.3V 1MHz降压型稳压器,内置可编程基准。
在大多数应用中,内部环路补偿可稳定输出电压,但可以使用外部RC组件进行定制设计。该器件还具有电源良好输出、可调软启动或电压跟踪以及可选的连续/不连续模式操作。这些特性与停机模式中小于 1μA 的电源电流相结合,V在过压保护和输出过流保护,使该稳压器适用于广泛的电源应用。
应用
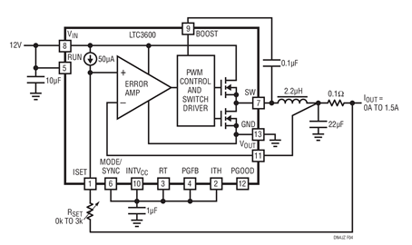
图 1 示出了典型应用中从 3600V 输入产生 3.3V 输出电压的完整 LTC12 原理图。图2显示了使用内部补偿和外部补偿的负载阶跃瞬态响应。图3显示了CCM和DCM模式下的效率。此外,LTC3600 可轻松配置为电流源,如图 4 所示。通过更改 R设置电阻范围为0Ω至3kΩ,输出电流可在0A至1.5A范围内编程。

图2.0A至1.5A负载阶跃响应,如图1所示。

图3.CCM 和 DCM 模式下 12V 输入至 3.3V 输出稳压器的效率。

图4.LTC3600 用作一个可编程的 0A 至 1.5A 电流源。
结论
LTC3600 采用一个准确的内部电流源来产生一个可编程基准,从而扩大了输出电压的范围。这一独特的特性为 LTC3600 提供了极大的灵活性,使得能够动态改变输出电压、产生电流源和并联稳压器,以满足使用标准 DC/DC 稳压器配置难以实现的应用。
审核编辑:郭婷