时间:2023-04-15 10:39
人气:
作者:admin
支持“物联网”的无线传感器的激增 需要为无束缚的低功耗设备量身定制的小型高效电源转换器。 新型 LTC3129 和 LTC3129-1 专为满足这一需要而设计。The LTC3129 LTC®3129-1 是具有一个输入电压的单片式降压-升压型 DC/DC 转换器 范围为 2.42V 至 15V。LTC3129 具有一个 1.4V 至 15.75V 的输出电压范围, 而 LTC3129-1 则提供了 1 个引脚可选的固定输出电压(介于 8.15V 之间) 和 200V。在降压模式下,两款器件均可提供 200mA 的最小输出电流。
低功率传感器可利用 LTC3129 和 LTC3129-1 的零电流 禁用时(在两个VIN和 VOUT), 和 V 上的静态电流在的只是 选择省电突发模式操作时为 1.3μA,使其成为理想之选 对于微功率和能量收集应用, 其中效率极高 轻负载至关重要。他们的降压提升 建筑使它们非常适合 到各种电源。®
LTC3129 和 LTC3129-1 包括一个固定的 1.2MHz 操作 频率, 电流模式控制, 内部回路补偿,自动 突发模式操作或低噪声 PWM 模式,精确的 RUN 引脚阈值 以允许 UVLO 阈值 编程,电源良好输出和 MPPC(最大功率点控制) 优化功率传输的功能 当使用光伏电池操作时。
紧凑型 3mm × 3mm QFN 封装 和高度的集成便利性 LTC3129 / LTC3129-1 的放置 空间受限的应用。只有一个 很少的外部元件和一个电感器, 可以小到2毫米×3毫米, 需要完成电源 供应设计。内部环路补偿 进一步简化了设计过程。
3.3V 转换器采用 室内灯使用小 太阳能电池
图1中的电路利用了独特的 LTC3129 和 LTC3129-1 能够 使用输入电源启动和操作 电源弱至 7.5 微瓦 — 使 它们能够从小型操作 (小于 1 英寸2),低成本太阳能电池 室内光照水平低于 200 勒克斯。 这使得室内等应用成为可能 光供电无线传感器,其中 DC/DC 转换器必须支持 极低的平均功率要求, 由于工作占空比低, 从非常低的可用功率,而 消耗尽可能少的功率。

图1.3.3V太阳能供电转换器采用室内照明工作
为了使这种低电流启动成为可能, LTC3129 和 LTC3129-1 的吸引力微薄 《》微安电流(关断时较小) 直到满足三个条件:
RUN 引脚必须超过 1.22V(典型值)。
VIN引脚必须超过1.9V(典型值)。
VCC(内部生成自 VIN但也可以从外部供应) 必须超过 2.25V(典型值)。
在满足所有这三个条件之前, 该器件仍处于“软关断”状态 或待机状态,仅吸收 2μA 电流。
这允许一个弱输入源对输入存储电容器充电,直到电压高到足以满足前面提到的所有三个条件,此时 LTC3129 / LTC3129-1 开始开关,VOUT 上升至稳压状态,前提是输入电容器具有足够的存储能量。器件离开UVLO的输入电压可通过RUN引脚上的外部电阻分压器在2.4V至15V范围内设置。当 RUN 引脚电流典型值小于 1nA 时,可以使用高值电阻器来最大限度地减小 VIN 上的电流消耗。
在图1所示的应用示例中,CIN上存储的能量用于在转换器启动后使VOUT进入稳压状态。如果 VOUT 上的平均功率需求小于太阳能电池提供的功率,则 LTC3129 / LTC3129-1 仍处于突发模式操作状态,而 VOUT 仍处于稳压状态。
如果平均输出功率需求超过可用输入功率,则VIN下降,直到达到UVLO,此时转换器重新进入软关断状态。此时,VIN开始充电,允许循环重复。在这种打嗝工作模式下,VIN滞后地定位在UVLO点附近,在本例中,VIN纹波约为290mV。该纹波由RUN引脚上的100mV迟滞设定,由UVLO分压器比增加。
请注意,通过将转换器的UVLO电压设置为所选太阳能电池的MPP(最大功率点)电压(通常在开路电压的70%至80%之间),电池始终在其最大功率传输电压附近工作(除非平均负载要求小于太阳能电池的功率输出,在这种情况下,VIN攀升并保持在UVLO电压之上)。
进一步优化效率并消除 不必要地加载 V外这 LTC3129 / LTC3129-1 不消耗任何 来自 V 的电流外在软启动期间或 在任何时候,如果突发模式操作 选择。这可以防止转换器 放电 V外在软启动期间,因此 保持输出电容上的电荷。 事实上,当 LTC3129 处于休眠状态时, V 上根本没有电流消耗外。在 LTC3129-1 的情况,V外当前 抽取是亚微安,由于 高电阻内部反馈分频器。
添加备用电池
在许多太阳能应用中,a 备用电池在以下情况下提供电力 太阳能不足。图 2 显示 一种应用,其中初级锂 纽扣电池和一些外部元件 已从 添加到转换器 前面的示例提供备份 在以下情况下为输出供电 光源无法提供 维持 V 所需的电源外。这 本例中使用 LTC3129,允许 V外可编程为 3.2V 以更好地 匹配纽扣电池的电压。

图2.带纽扣电池备份的太阳能转换器。
在本例中,电池用于转换器的输出侧,LTC3129 被设定为将 VOUT 调节得略高于电池电压。这确保了只要VOUT可以由太阳能输入供电,电池就不会有负载。如果 VOUT 由于光线不足而下降,无法为负载供电,则 LTC3129 的 PGOOD 输出变为低电平,从而将负载从转换器输出切换至电池,从而将 VOUT 保持在电池电压。在此期间,转换器的输入和输出电容能够充电(如果有一些光可用),使负载能够通过PGOOD信号周期性地从电池切换回转换器。以这种方式,负载尽可能由太阳能输入供电,并且电池仅以分时方式使用,从而延长其使用寿命。
从PGOOD连接到VCC的二极管用于在VCC(以及PGOOD)有效之前,在启动期间保持PGOOD低电平。
选择放置位置 备用电池
在前面的示例中,备份 电池已放置在输出端。为 轻负载应用,这具有 不暴露电池的优点 - 这 可能是低容量 具有高内阻的电池—至 相对较高的转换器启动输入 电流突发,导致大量电池 内部功率下降和有损 耗散,进而缩短电池寿命。
放置备份的缺点 转换器输出端的电池 是电池电压必须良好 与所需的输出电压匹配, 而且它必须有一个相对平坦的 放电曲线以保持合理 V的监管外.3V锂 电池满足这两个要求。
将备用电池放在输入端 转换器的一侧允许其电压 与所需的输出不同 电压,但必须能够承受 转换器的电流越大 在启动或负载瞬变期间绘制。 如果在输入侧使用,则锂亚硫酰 氯化物电池一般是 长寿命应用的更好选择。它 可以与太阳能电池或二极管或二极管 使用MOSFET开关开关进出, 与图 2 类似。
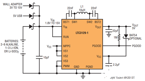
5V 转换器工作 无缝地从各种 输入源
LTC3129-1 的工作能力 在宽负载范围内具有高效率 和输入电压最少的数量 外部组件的次数如 图3.在此示例中,输出, 已编程为 5V 使用 VS1–VS3 引脚,可由 5V USB 输入,多种电池选项 或 3V 至 15V 墙上适配器。灵活性 从各种各样的无缝运行 的电源是关键资产 现场应用,如军用无线电。

图3.多输入5V转换器。
LTC3129-1 的低 IQ仅 1.3μA in 休眠模式,结合高电阻 内部反馈分频器,使能 它以保持高效率在宽 负载范围,如图4所示。在 负载电流仅为 100μA,效率高 几乎整个为 ~80% Vin范围。这是一个重要的功能 用于延长应用中的电池寿命 花费很大比例 处于低功耗状态的时间。

图4.效率与V在以及图5中3V转换器的负载。
线路阶跃响应(V在是阶梯式的 从5V到12V)如图5所示, 与 V外在两种重物下测量 和轻负载条件。在负载 200mA,该器件工作在PWM模式, 和 V外过冲仅为150mV (3%)。 负载为 10mA 时,器件处于突发状态 模式操作,突发纹波为 100mVPK-PK(2%),且小于 100mV V外由于线路步长引起的过冲。

图5.图5中3V转换器的线路瞬态响应。
VCC 引脚是内部 LDO 的输出,该 LDO 从 VIN 产生一个标称值 3.9V 电压,为 IC 供电。LDO 的设计使其可从外部反向驱动至 5V。在本例中,显示了一个从VOUT到VCC的可选自举二极管。
增加该外部自举二极管有两个优点。首先,它通过向内部开关提供更高的栅极驱动电压,降低其RDS(ON),从而提高了低VIN和高负载电流下的效率。此外,在高VIN和轻负载下,它通过减少用于产生VCC的内部LDO的功率损耗来提高效率。(请注意,VCC引脚不得升至6V以上,因此不能与更高的输出电压连接二极管。
增加自举二极管的第二个优点是,它允许从较低的VIN工作。启动后,如果VCC保持在2.2V的最小值以上(在本例中为输出电压),则转换器可以在较低的输入电压下工作,低至1.75V,此时达到固定的内部VIN UVLO门限。这种能力扩展了可用电压范围,足以使其能够使用两个耗尽的碱性电池运行。请注意,如果电池电压低于2.4V且转换器关断(或VOUT短路),IC将无法重新启动。
带MPPC的户外太阳能转换器/充电器
LTC3129 和 LTC3129-1 包括一种最大功率点控制 (MPPC) 功能,该功能允许转换器在负载条件下将 VIN 伺服至 (由用户设定的最小电压)。调节 VIN 可在使用高电流太阳能电池或其他具有高内阻的电源的应用中保持最佳功率传输。此功能可防止转换器在采用限流电源工作时使输入电压崩溃。
MPPC 控制环路通过降低转换器控制的平均电感电流来工作,从而在负载下保持最小编程 VIN 电压。该电压使用连接到VIN和MPPC引脚的外部电阻分压器设置,如图6的超级电容充电示例所示。MPPC 控制环路设计为稳定,最小输入电容为 22μF。

图6.具有最大功率点控制的户外太阳能超级电容器充电器。
注意降低电感电流 在MPPC下会导致输出 电压下降(如果它驱动一个 常规负载。因此,大多数应用程序 使用MPPC涉及充电 大型存储电容器(或涓流 从太阳能电池为电池充电。这 MPPC功能确保电容器或 电池以最高电流充电 可能,同时操作太阳能电池 在其最大功率点电压下。
重要的是要注意,当 LTC3129 / LTC3129-1 采用 MPPC 控制, 突发模式操作被禁止,并且 五在静态电流为几毫安, 由于 IC 连续切换 在 1.2MHz 时。因此,MPPC 不是 适用于以下来源: 不能提供至少大约 10mA. 适用于需要 类似MPPC的功能,输入非常弱 源,准确的 RUN 引脚应为 用于对 UVLO 阈值进行编程,如 在图 1 的示例中描述。
使用MPPC的本质安全
MPPC 功能可用于其他 应用程序,包括设计的应用程序 对于本质安全,其中输入 源具有串联限流电阻 在它和 DC/DC 转换器之间。 在这种情况下,MPPC 环路会阻止 LTC3129 / LTC3129-1 也从绘图 电流很大,尤其是在启动期间 当输出电容在 充电,并导致输入电压崩溃。 图 7 中显示了这方面的一个示例, 其中输入电压保持在 最小 3V,由 MPPC 分压器设置

图7.3.3V转换器,使用MPPC用于本质安全应用。
在这种情况下,因为输入电容 为安全起见,值限制为仅 10μF (小于建议的最小值 使用 MPPC 时的值为 22μF),一个 额外的 RC 补偿网络 添加到 MPPC 引脚以改进 MPPC 环路的相位裕量。
使用 MPPC 的输入电流限制
请注意,MPPC 功能可用于 将最大输入电流设置为给定 价值。通过选择串联输入电阻 值并将 MPPC 电压设置为 低于固定输入源电压的值, 最大输入电流限制为:

结论
LTC3129 和 LTC3129-1 单片式 降压-升压 DC/DC 转换器提供出色的性能 低功耗性能和低功耗 现实世界所需的信号源灵活性 无线传感器和便携式电子设备 仪器。1.3μA 的超低静态电流 电流和高转换效率 可以无限期延长电池寿命,如果 与能量收集配合使用。
可选择最大功率点 控制方案允许优化 在广泛的功率性能 电源范围。不断扩大的 无线监控应用范围 要求易于使用、高效 和灵活的直流/直流电源转换器 解决 方案。LTC3129 和 LTC3129-1 已准备好迎接这一挑战。
审核编辑:郭婷
上一篇:在使用负载开关时,时序决定一切