时间:2023-04-17 09:38
人气:
作者:admin
1、应用场合
TCON板也叫逻辑板,主要用来驱动液晶显示屏。一般大屏背面都自带TCON板,小屏由于空间有限,板子都是外置的。 今天给大家分享的是TCON板上产生VGH和VGL的部分电路原理,主要对电容升压电路分析,利用电容两端电压不能突变的基本原理。

图1 外置TCON板
TFT液晶屏上的每一液晶像素点都是由集成在其后的薄膜晶体管来驱动,一般是NMOS。
每一个场周期,此TFT都要打开一次,以便对电容充、放电一次。
打开TFT的电压是VGH,VGH是正电压,约20V左右,以便充分打开;
关闭TFT的电压是VGL, VGL是负电压, 约-5V左右,以便充分关闭。
二、升压电路简介
我们利用如下LED驱动芯片RT9284A,即可完成VGH和VGL电压的产生。

图2 驱动芯片RT9284A推荐电路
做过LCD屏的小伙伴可能知道为什么要这么做,不清楚的也没关系,也不用知道10V是怎么来的,因为这不是今天的重点。利用该芯片,我们主要分析如下电路:

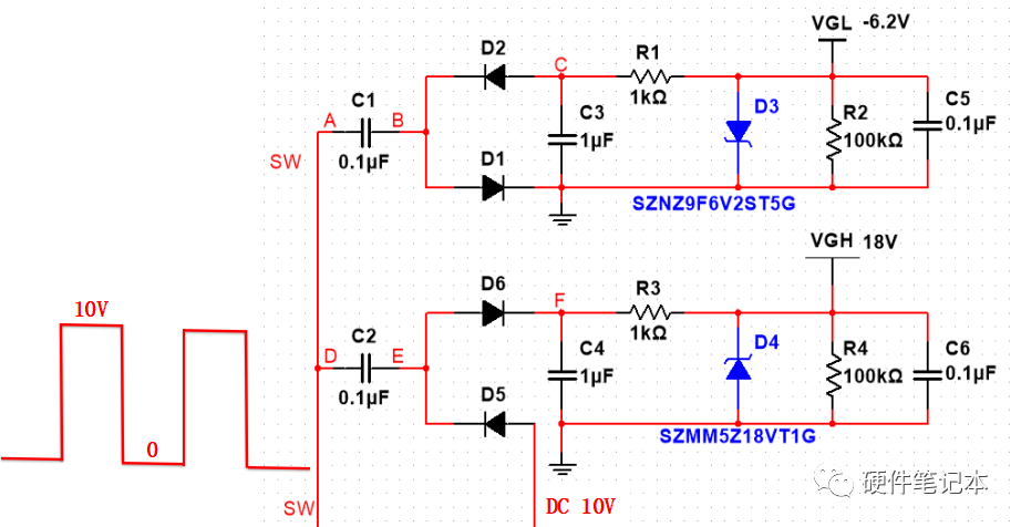
图3 升降压电路
如图标注所示,我们有一款屏的电压要求VGL=-6.2V,VGH=18V,所以我们来看这个值是怎么得来的。
编辑:黄飞