时间:2023-04-10 09:53
人气:
作者:admin
每当系统包含负反馈环路时,环路增益T成为衡量和优化稳定性、输出调节和瞬态响应性能的一个重要性能参数。电压注入是广泛采用的测量T的方法。图1所示为典型的电压注入T测量设置。反馈路径在VOUT和Rup之间切断。插入干扰电压。所有信号都指向接地。

图1:典型的T测量设置
等式1测量T为:

(1)
信号接收器A和B具有两条引线,它们分别为信号A和B提供参考点。图2所示为引线。

图2:接收器A和B的探头及其参考引线
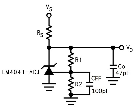
多数情况下,这些引线接地,因此,它们被称为GND引线。但是情况总是如此吗?为了回答这个问题,我将演示使用LM4041-N(一个精密并联电压基准)的示例。图3所示为LM4041-N的典型应用电路。

图3:LM4041-N典型应用电路
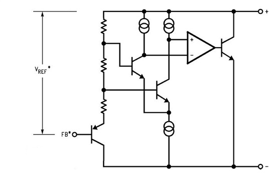
LM4041-N将VO到FB引脚上的电压保持在1.24V,如图4所示。电阻分压器设置输出直流电压。RS提供LM4041-N和负载的电流。

图4:LM4041-N框图
要从12V总线生成2.5V参考电压,我使用了以下组件:
R1 = 10kΩ.
R2 = 10kΩ.
RS= 10kΩ.
Co = 0.22µF.
图5所示为使用图1所示设置的波特图测量结果。结果并不像我预期的那样对应于严格的直流调节。同时它也并未直接指示稳定性。

图5:通过接地的参考引线的测量波德图
我推导出指向接地的交流小信号模型。图6所示为模型。

图6:指向接地的小信号模型
凭借接地的参考引线,Vo和R1之间的断点只切断反馈路径的一部分。我检查了LM4041-N框图。增益级的正输入从交流角度连接到Vo。通过将参考引线移至Vo,我现在可在R2和接地之间完全断开反馈环路。在这个断点,反向是调节器输出,RS和Co并联。R2是正向阻抗。对于大多数频率,Co的阻抗远小于R2。图7所示为指向Vo的小信号模型。

图7:指向输出的小信号模型
图8所示为使用图7所示的设置的测量结果。

图8:通过连接到Vo的参考引线测量波特图
图8所示的结果表明稳定性需要改进。我将输出电容从0.22μF降低到47nF,并添加一个与R2并联的相位提升电容,如图9所示。

图9:作为2.5V参考电压的LM4041-N最终原理图
图10所示为通过减小Co和相位提升电容Cff所做的改进。随着不断变化,相位裕度从16度增加到45度。

图10:具有不同Co和Cff的测量波特图
您可使用LM4041-N显示如何找到一个点来连接用于波特图测量的频率分析仪的参考引线。首先,开发交流小信号模型。然后,确定参考点,以便您可找到一个断点,以满足这两个要求:
所有反馈路径在断点处切断。
反向断点的阻抗远小于正向阻抗。
审核编辑:郭婷
上一篇:主动和被动电池平衡如何工作