时间:2023-04-10 10:06
人气:
作者:admin

频率电压转换器主要几个方面:
1、频率电压转换器是什么?
2、频率电压转换电路工作原理
3、基于TC9400 IC的频率电压转换器电路
4、使用LM331的频率电压转换器
5、使用VFC32配置的频率电压转换器
6、使用IC LM2917的频率电压转换器
一、频率电压转换器是什么?
顾名思义,频率电压转换器是将输入频率信号转换为电压输出的电子设备。负责正弦输入频率转换的组件包括电阻电容网络和运算放大器。 运算放大器进行信号处理,而电容网络消除纹波频率或频率相关的纹波。

运算放大器和 RC 网络电路图 在大多数情况下,输入信号频率范围为 0 至 10kHz,而输出约为 0 至 -10V。
二、频率电压转换电路工作原理
解释该设备的最简单方法是使用框图。

一种频率电压转换器电路图 电容充电到一定水平后,它会放电到连接的积分器或低通电路中,这种充电和放电过程发生在输入信号的所有频率周期。 单次多谐振荡器和精密开关产生高达特定幅度和周期的频率脉冲,该脉冲进入平均网络。之后,该滤波器的输出为直流电压,完成转换。
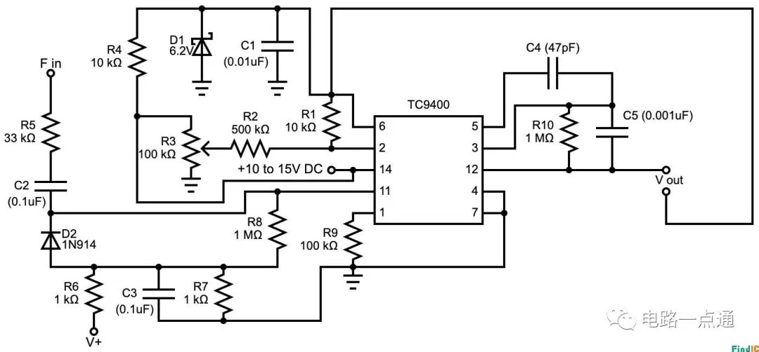
三、基于TC9400 IC的频率电压转换电路
你可以在电压频率转换器电路中连接 TC9400 IC,反之亦然。要制作转换器,你需要以下组件:
1、元器件组件
九个电阻
一个微调电位器
两个二极管
五个电容
该芯片负责其余的工作,因为它包含以下功能块:
一键式电路
充放电控制单元
积分运算放大器
3uS延时电路
所有必要的驱动程序

基于TC9400芯片的频率转电压电路图
2、工作原理
转换从信号输入频率流入的引脚 11(内部比较器的非反相输入)开始。触发比较器的最小频率应为 +/-200mV,低于此值的任何正弦波频率都将不起作用。 一旦频率波变为负值,内部比较器就会切换到低电平。低电平时,3uS 延迟电路激活 C4 充电/放电电路,将其连接到参考电压。同时,积分电容 C5 也充电到特定的电压量。电位差当发生此电源电压操作时,引脚 2 和 7 之间形成参考电压。 另一方面,当频率信号波越过正侧时,内部比较器的输出变高。此高输出禁用 C4 充电/放电网络,导致 C4 引线短路。然而,C5 两端的电压被保留,因为唯一可用的放电路径 (R10) 具有非常高的电阻 (1M)。 因此,存储在 C5 的电压成为输出电压,而 R9 设置芯片中的偏置电流。分压器网络由 R6 和 R7 组成,它负责确保输入信号的阈值始终跟踪电源电压。二极管 D2是钳位电路中的主要元件,它可以防止输入频率信号在负值上走得太远而无法打开比较器。因此,它充当电平转换器。你可以通过调节电位器R3来校准电路,在没有输入信号时得到0V的输出。
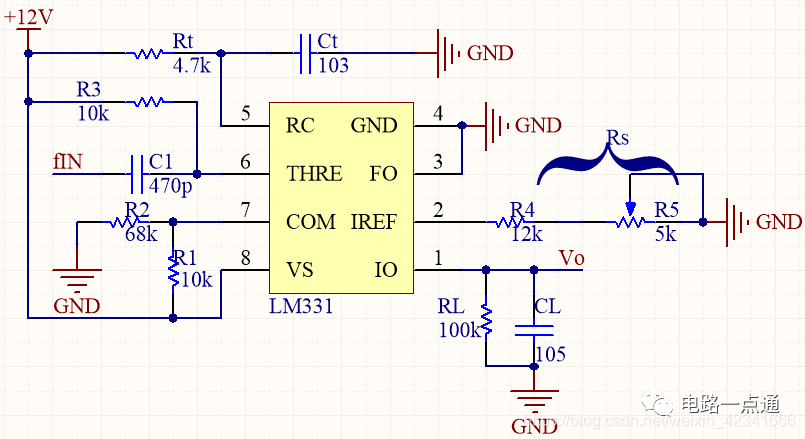
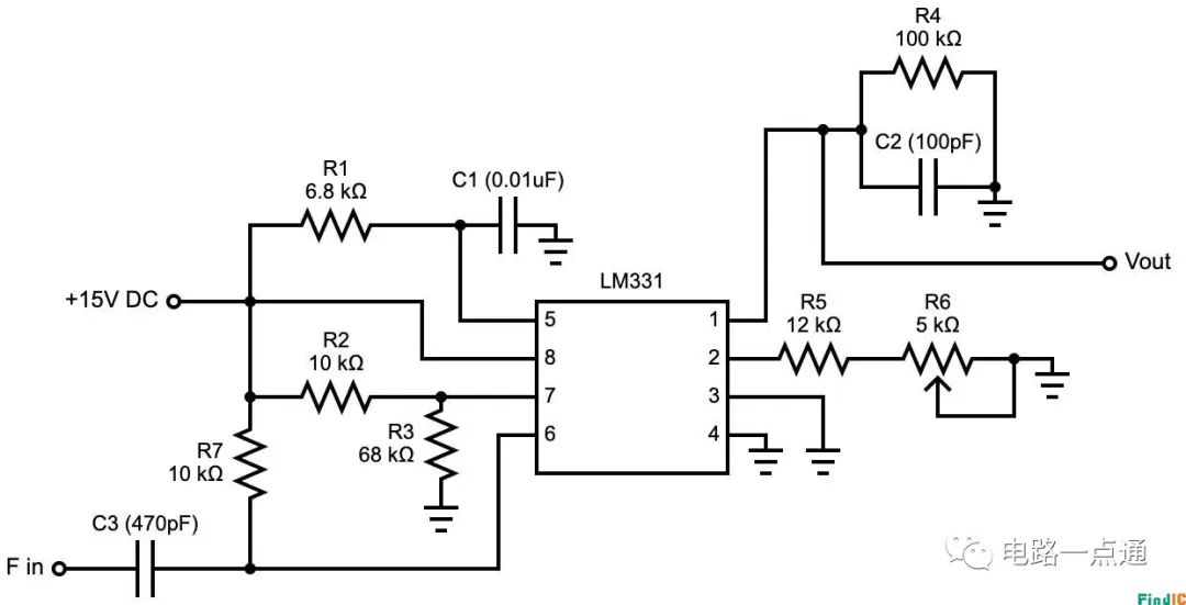
五、使用 LM331 的频率电压转换电路
LM331 是一款高精度频率电压转换器,也可用作电压频率转换器。它提供出色的线性度和宽动态范围,是多种应用的理想特性。该电路非常简单,因为你只需要以下组件:
六个电阻
一个微调电位器
三个电容

基于 LM331 IC 的频率电压转换器 转换首先使用 C3 和 R7 对输入频率进行微分,然后通过引脚 6 将脉冲馈入芯片。在频率正弦波的负周期中,内置比较器激活定时器电路(R1 和 C1)。 在任何时候,流出IC的电流总是与输入信号和定时电路值成正比。同样,输出电压将与 R4(负载电阻)的频率信号成正比。
六、使用 VFC32 配置的频率电压转换电路
使用 VFC32 配置时,500pF 电容和 12K 和 2.2K 电阻形成输入信号的电容网络。这些组件使比较器的输入与 5V 逻辑触发器兼容。然后比较器在输入频率波的每个下降沿切换到相关的单次触发级。

基于 VFC32 IC 的频率电压转换器 在该电路中,为比较器设置的参考阈值输入约为 -0.7V。因此,如果输入信号低于 5V,可以相应地调整分压网络。电容C2负责输出电压波形的平滑滤波。较大的 C2 值可以更好地控制输出中的电压纹波,尽管对变化的输入频率信号的响应可能很慢。 另一方面,低 C2 值会导致纹波过滤不良,但对快速变化的频率的响应很快。该系统使用充电和平衡理论运行,使用输出斜坡在改变方向之前触发一次性阶段。
七、使用 IC LM2917的频率电压转换电路
LM2907 和 LM2917 在许多方面都相似,它们的电气规格包括以下内容:
可以使低纹波频率加倍。
转速计输入内置迟滞。
以地为参考的转速计引脚可以直接与所有具有不同磁阻的磁性传感器兼容。
接地参考转速计不受超过芯片电源电压的输入信号频率变化或低于零的 -ve 电位的影响。
连接到内部公共集电极晶体管的输出引脚可吸收高达 50mA 的电流。因此,它可以直接操作螺线管、与输出集成或充当CMOS输入。
考虑到这一点,IC的内部结构和引脚图如下:

LM2917芯片引脚图 该芯片的最大额定值为:
28V电源电压
25mA 电源电流
28V内部晶体管集电极电压
28V差分转速计输入电压
+/-28V 输入电压范围
1200-1500mW 功耗
其他参数包括 40-50mA 的灌电流输出和 200V/mV 的电压增益。转换器的典型电路图如下。

一个典型的LM2917频率电压转换器电路图
九、频率电压转换器应用
频率电压转换器电路应用包括:
转速计中的频率电压转换器(数字转速计)
频差测量
基于振动的触摸开关传感器
车辆发动机测量仪器
速度控制器和调速器
车门锁控制
喇叭、离合器和巡航控制
审核编辑 :李倩
下一篇:汽车端口完整电源解决方案