时间:2023-04-11 09:39
人气:
作者:admin
功率系数校正(PFC)强制输入电流跟随输入电压(VIN),使所有电气负载像电阻一样。这一过程需要检测输入电压,根据检测调整电流基准。电流环会按该电流基准调整输入电流。这称作平均电流模式控制,如图1所示。

图 1:PFC平均电流模式控制
市场上有许多低总谐波失真(THD)商业PFC控制器使用这种平均电流控制算法。然而,这些PFC控制器需要一个专用引脚来检测VIN,需要精密模拟乘法器用于调整电流基准。
另一个PFC控制算法近来十分流行,该方法不需要检测VIN,但是仍然可以提供平均电流模式控制。TI的UCC28180就属于这一类产品。因为不使用VIN检测引脚和精密模拟乘法器,UCC28180的封装更小,从而降低了系统成本,而且使用非常简便。
但是,当我们把UCC28180介绍给设计者时,很多时候得到的第一反应是:“什么?不检测VIN?那是如何工作的?”本文将尝试回答这一问题。
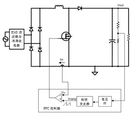
图2为UCC28180使用的算法。低带宽电压环调节输出电压。测量的输入电压为VIin,锯齿波电压为Vramp。Vramp大小与电压环输出成正比。由于PFC采用升压拓扑结构,输入电压信息已经存在,但是被隐藏了。图2所示的控制算法使用了隐藏信息。

图 2:不检测VIN的PFC
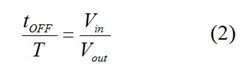
PWM输出信号由内部时钟触发,在开关周期初期总是从低电平开始,如图3所示。PWM输出保持低电平,直到线性上升的Vramp与Vin电压相交。该Vramp/Vin的交点决定了开关关断时间tOFF。

图 3:PWM发生器
图3中:

其中T是开关周期。对于以连续导通模式(CCM)运行的升压转换器:

结合公式1和2可以得到公式3:

输出电压VOUT在稳定状态下是常数。因为PFC的电压环非常慢,Vramp在稳定状态下也是常数因此,输入电流仅与VIN成正比。如果VIN为正弦,那么输入电流也必须是正弦的,以实现良好的PFC。这看起来像变魔术一样,不是吗?
审核编辑:郭婷