时间:2023-04-11 09:49
人气:
作者:admin
为什么功率为15W(5V3A)?
除了具有正反都可插的插头,USB Type-C可提供比以往任何USB版本更大的功率。虽然对于USB 3.1和USB充电,USB Type-C可支持高达100W的功率,但是系统设计者必须仔细选择功能,保持合理的整体成本。
USB Type-C接口采用了15W功率,是标准USB 2.0充电速率的六倍。
对于大多数智能手机和平板电脑,15W已经足够,而且成本合理。
二极管整流和PSR被广泛用于电流低于2A的适配器
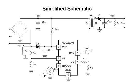
以前的手机电源适配器的正常的功率为5V/2A或更低。因为简单,可以去除光隔离器和可编程基准,初级侧调节(PSR)常常用于AC/DC转换。因为负载电流不高,在这个功率水平上使用了二极管整流器。图2为带二极管整流的简化PSR电路图。
简化电路图

图2:带二极管整流的UCC28704典型应用电路
同步整流(SR)是解决5V/3A适配器PSR设计挑战的最佳选择
PSR消除了对次级侧反馈元件和光学耦合器的需求,从而节省了成本。然而,采用PSR+SR的设计并不像只使用PSR一样简单。
大多数PSR控制器会在次级二极管的电流变为零时检测的拐点辅助线圈的电压,因为辅助线圈上的电压最接近VOUT/Na,其中Na是辅助线圈与次级线圈的比率。
如果使用SR,在次级导通时间结束后,体二极管导通时辅助线圈上会发生电压凸点,请参考图3。这凸点将影响对PSR检测机制,引起稳定性问题,可能表现为异常纹波。

图3:辅助线圈电压波形细节
如何稳定PSR+SR
为了稳定PSR + SR,UCC28704(PSR控制器)数据表可以让SR驱动器稳定工作变得更简单,需要仔细设计的参数有tBW、tDMAG和工作频率。其中tBW是SR凸点宽度,tDMAG是次级整流器导通时间。
当使用带有SR的UCC28704时,决定最大开关频率的关键参数是基于tDMAG(min)确定的。tDMAG(min)需要大于2.45μs,包括750ns的SR凸点宽度(tBW)。内部电路需要750ns(tBW)过滤掉VS引脚波形上检测到的由MOSFET体二极管导通引起的SR凸点变化。
在恒流工作的起始点测得的相应开关频率不应大于55kHz。
采用UCC28704(PSR控制器)和UCC24636(SR控制器)的5V/3A设计
根据上述指导原则,我设计了如图4所示的5V/3A电路板。其纹波低于150mV,效率曲线如图5所示。

图4:符合OE6和COC V5 Tier 2标准的TI Design通用交流输入至5V/3A输出参考设计电路原理图

图5:效率曲线
在115VAC和230VAC输入的150mΩ电缆端测量的四点平均效率分别为83.4%和83.2%。
COC Tier 2 2016标准要求为满载时效率为81.8%,10%负载时效率为72.5%。
该电路板可以满足CoC Tier2标准合规要求,即使使用150mΩ电缆也足以满足标准。
总结
遵循UCC28704数据表中的指导原则,可以克服这些限制,制作出低成本的PSR + SR设计,同时对USB Type-C适配器具有足够高的效率。
审核编辑:郭婷
上一篇:栅极驱动器在PFC电路中的作用