时间:2023-04-11 11:19
人气:
作者:admin
想象一下,多电压印刷电路板空间如此有限,即使是最有经验的布局工程师也会在想到将用于 DC/DC 转换的组件拼图拼凑在一起时不寒而栗。典型的多电压解决方案要么集成单个多输出 DC/DC 稳压器 IC,要么包含多个独立稳压器。这两种解决方案都需要许多分立式支持元件,例如电感器、电容器和电阻器。由于有各种各样的小型高性能IC,这种类型的系统设计是典型的。不幸的是,即使是这些稳压器中最好的也需要仔细放置支撑组件,以考虑电气效应和散热问题。
板载负载点 (POL) DC/DC 电源越来越受欢迎,因为它们简化了电路板组装并减少了外部组件。理想的设置是将几乎所有内容封装到单个芯片中,并在板载POL电源中具有以下特性。
最少的组件 — 远少于分立式解决方案
具有可用均流功能的多个电压输入和输出轨
独立的输入和输出调节,应用灵活
无忧散热
低噪声输出
高效率
完整的双通道和三通道 DC/DC 稳压器,采用 IC 外形尺寸
LTM4614 和 LTM4615 解决了为空间受限的应用布置多电压系统所固有的难题。这两款器件均为负载点电源,采用 15mm × 15mm × 2.8mm LGA 表面贴装封装,每个器件均具有两个开关 4A DC/DC 稳压器(参见图 1)。LTM4615 增加了一个 VLDO™(极低压差)线性稳压器,使其成为三路输出电压稳压器。MOSFET、电感器和其他支持元件都内置在封装中,因此布局只需在电路板上找到 15mm × 15mm 的空间即可。

图1.LTM4614 双输出和 LTM4615 三输出 μModule 稳压器。
两个开关稳压器采用 2.375V 至 5.5V (6V 峰值) 的输入电压工作,每个稳压器均提供 0.8V 至 5V 的电阻设置输出电压,连续电流为 4A(5A 峰值)。它们采用电流模式架构以 1.25MHz 开关频率工作,以实现对线路和负载变化的快速瞬态响应,而不会牺牲稳定性。输出电压可以相互跟踪或跟踪另一个电压。其他特性包括低输出电压纹波和出色的散热。
LTM4615 的 VLDO 稳压器可接受 1.14V 至 3.5V 的输入电压,并且能够提供高达 1.5A 的输出电流,并具有一个 0.4V 至 2.6V 的可调输出范围 (同样通过一个电阻器)。VLDO 稳压器在最大负载下具有 200mV 的低压差。该稳压器可以单独使用,也可以与两个开关稳压器中的任何一个结合使用,以产生高效率、低噪声、大比率降压电源——只需将开关稳压器的一个输出连接到VLDO稳压器的输入即可。
灵活的输入和输出组合
LTM4614 和 LTM4615 电源可用于多种输入和输出组合;从完全独立的输入和输出到单输入、单输出设计,其中并联均流设计可实现大电流应用。
独立的输入和输出
LTM4614 和 LTM4615 的独立输入和输出使得能够从不同的输入运行每个内部稳压器。图2所示应用分别将5V、3.3V和1.5V输入转换为1.8V、2.5V和1V输出电压轨。

图2.三通道独立输入 (5V、3.3V、1.5V) 至三通道输出 (1.8V、2.5V、1V) μModule 稳压器设计所需的元件极少。
单输入,独立输出
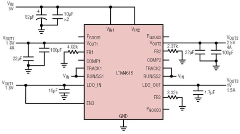
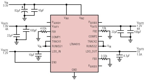
对于只有一个源输入电压的设计,如图3所示将输入电压轨连接在一起,例如,两个输入都采用5V源输入电压。如果输入源电压对于 VLDO 稳压器来说太高,并且没有单独的电源可用,则 LTM4615 的 VLDO 输入可以连接到其中一个输出,如图 4 所示。

图3.单开关稳压器输入 (5V) 和单线性稳压器输入 (1.5V) 至三路输出 (1.8V、2.5V、1V) μModule 稳压器设计。

图4.单输入 (5V) 至双输出 (1.8V、2.5V),线性稳压器从连接至 V 的输入提供第三个输出 (1V)输出1(1.8V)。
单输入、均流输出
对于每个稳压器最大输出电流要求超过4A的设计,两个开关稳压器可以连接在一起,形成并联的单输出8A设计(见图5)。与更高额定电流的单开关稳压器设计相比,这种设计还具有效率优势。对于 LTM4615,VLDO 线性稳压器仍可用作独立电源。

图5.两个开关稳压器在一个 1.8V/8A 输出系统中共享负载。(如需一个替代的 8A μModule 稳压器,请参见 LTM4608A 的产品手册。
功率共享多个输入,均流输出
当单个输入源无法提供足够的电流来支持高功率、单均流输出时,即使在不同的电压下,也可以使用另一个输入来提供额外的电流。图6显示了为单个电压均流输出供电的两种不同输入电压。

图6.两个开关稳压器将来自两个独立输入电压轨(3.3V 和 5V)的可用功率组合在一起,并产生一个均流 1.8V/8A 输出。
高效率和低噪声输出电压纹波
LTM4615 能够在满负载条件下与所有三个稳压器配合使用,同时保持最佳效率。图 7 示出了 LTM4615 针对 3.3V 输入至三个输出的典型设计。在图7中,VLDO输入由V驱动输出2.该设计的预期效率如图8所示。LTM4614 减去额外的 VLDO 输出时,预期效率结果相似。

图7.采用 LTM3 的 VLDO 稳压器的单输入、4615 输出设计。

图8.图7所示电路的效率。
为了最大限度地减少支持分立元件的数量,LTM4614 和 LTM4615 均包括内部陶瓷电容器。消除了与放置外部支撑组件相关的布局问题。如果预计负载阶跃范围为0A至全4A,并且输入源阻抗受到长感性引线或走线的影响,则需要额外的输出电容。
将开关稳压器与线性稳压器结合使用的好处是可以获得降噪优势。通过利用开关稳压器的高效降压功能并将其输出馈送到VLDO稳压器的输入端,可以产生极低的纹波输出,非常适合需要特别干净信号的系统。图9显示了所有三个输出的低输出电压纹波。VLDO稳压器由1.1V开关稳压器的输出驱动,因此提供非常低噪声的2V电源。

图9.图7所示所有三个输出端的低电压纹波。
热增强型封装
LGA 封装允许从顶部和底部散热。从底部, PCB铜布局将热量从零件吸引到电路板中.散热器可以放置在设备顶部,例如金属机箱,以促进良好的导热性。图10显示,两个开关稳压器之间的散热平衡良好。

图 10.在没有气流的环境温度环境中满载时装置的俯视图热成像。光标 1 和 3 标记装置上两个开关稳压器中每个开关稳压器的温度热点。两个温度非常相似,表明导热系数平衡。
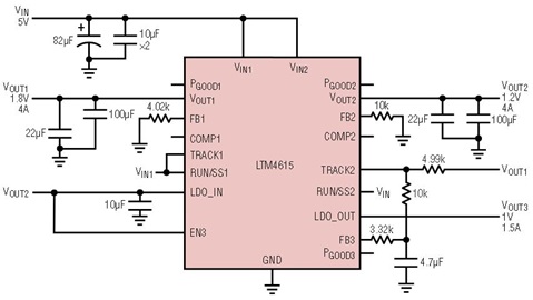
输出电压跟踪
跟踪可以使用 TRACK1 和 TRACK2 引脚进行编程。为了实现同步跟踪,在从稳压器的TRACK引脚上,用与从稳压器的反馈分压器相同的电阻分压器分压主稳压器的输出。图11显示了跟踪设计,图12显示了输出。V输出2轨道五输出1在主从设计中,两个输出同时斜坡上升。平稳的启动时间归因于软启动电容器。

图 11.输出电压跟踪设计示例。

图 12.图11所示电路的启动波形。
结论
多电压调节的典型繁琐设计已成为过去。LTM4614 和 LTM4615 μModule 多输出稳压器可轻松安装到空间受限的系统电路板中,其组件数量远少于分立式解决方案。双输出 LTM4614 μModule 稳压器和三路输出 LTM4615 尺寸小、具有出色的散热和高效率。独立的输入和输出电压轨为这些μModule稳压器提供了无与伦比的灵活性。它们可用于各种输入-输出组合,包括输入和输出均流、输出电压跟踪和低噪声输出。
审核编辑:郭婷