时间:2023-04-04 15:04
人气:
作者:admin
关于boost升压电路和buck降压电路的理论知识不做介绍,可百度搜索相关资料。下面根据电路图进行分析一种典型的DC-DC升压电路。下边根据实际电路进行分析。
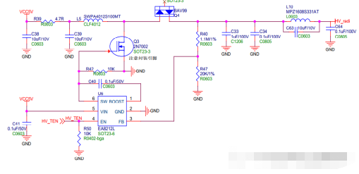
分析下图所示电路,求出输出电压。

图 1
注意:分析该电路最关键的是查看升压芯片EA8212L的datasheet。
通过阅读EA8212L的datasheet可知,EA8212L是一个纯PWM模式的2A buck稳压器,设计输入电压范围为4.5V--21V.根据手册可知,设计参考电路如下图所示(更多详细信息请阅读EA8212L datasheet)

图 2
则可知输出电压的计算公式为

因此,可计算出图一升压电路的输出电压为

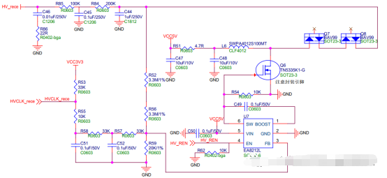
对图1所示电路改进,可得到输出可调的升压电路,如下图所示

图 3
通过分析可知,该电路相较于图一所示电路在输入端增加了一个二阶低通滤波电路,同时在HVCLK_rece输入PWM信号,可达到调节输出电压HV_rece的目的。
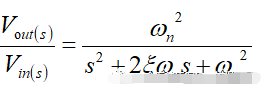
对于二阶低通滤波电路,典型的电路模型如下图所示

图 4
则对于二阶低通滤波电路,可知阻尼系数为

带宽为

无阻尼频率为

因此可知该二阶低通滤波器的计算公式为

通过输入一个PWM,经过二阶低通滤波进而改变EA8212L的3脚FB的反馈输入电压可以实现改变输出电压的目的。那么是不是只要按上述二阶低通滤波的公式计算出反馈输入电压呢?答案是不能的。该电路的输出计算可以通过另一种方式计算得到。
如下图所示,为一种使用PWM控制输出的DC-DC升压电路的典型应用电路。

图 5
则可知通用的输出电压计算公式为

因此可求得图3所示电路的输出电压公式为

如下图所示为调节占空比后理论计算与实测得到的电压关系曲线

图 6
备注:1.实测高压MAX<理论计算高压MAX是因为实际电路为带负载所测。
2.实测电路中R55=33K
上一篇:系统稳定性分析以及波特图的解读
下一篇:关于DC-DC的那些事儿