时间:2023-04-06 09:20
人气:
作者:admin
PSRR是什么
PSRR(Power supply rejection ratio)又称电源抑制比,是衡量电路对于输入电源中纹波抑制大小的重要参数,表示为输出纹波和输入纹波的对数比,单位为分贝(dB)[1],其计算公式为:

式中:

:输入电压中纹波峰峰值

:输出电压中纹波峰峰值
从公式中可以看出PSRR越大,相同输入纹波在输出端的纹波越小,对于纹波有较高要求的射频和无线应用中,需要选用高PSRR的LDO。那么LDO的PSRR该如何测量呢?本文总结了各种测量方法。
PSRR测量原理

在LDO输入的直流电压Vin_DC中叠加一定频率且峰峰值为Rippleinput的交流电压Vin_AC(交流电压峰峰值一般为数百毫伏),然后测量LDO输出电压中Vout_DC的交流电压Vout_AC峰峰值Rippleoutput,最后利用公式1计算出在该频率下的PSRR。
LDO的输入电压在测试中需要满足以下条件:
输入电压最大值不能超过LDO的最大工作电压。
输入电压最小值大于LDO输出电压与压降之和。
PSRR测量原理十分简单,但是在实际测量的过程中却发现并不容易,主要体现为:
如何在直流电压中叠加交流电压呢?具有偏置电压功能的信号发生器好像可以满足要求,但是信号发生器最大输出电流一般为数十毫安,如果要测量输出为150mA的LP5907便无法满足要求。
如何测量LDO输出电压中交流电压峰峰值呢?一般的示波器只能测量到毫伏级电压,当LDO的PSRR为60dB时,输出纹波通常小于1mV,示波器就无法准确测量了。
针对以上两个问题,本文将介绍相应的解决方法。
输入直流电压叠加交流电压
1. 输入注入器
使用专业的输入注入器,比如J2120A,带宽10Hz-10MHz,直流电压最大值为50V,输出电流可达5A,配合网络分析仪分别测量LDO输入和输出的交流电压,利用软件绘制出LDO在设定频率范围内的PSRR。

图1 输入注入器和网络分析仪测试PSRR
2. 加法运放电路
使用运算放大器设计加法电路,将直流电压和交流电压叠加在输出端。运放的选择需要满足以下几个基本条件:
1) 运放的带宽满足LDO测试范围。
2) 运放的最大输出电流不小于LDO最大输出电流。
3) 运放的输出电压范围覆盖LDO的输入电压范围。
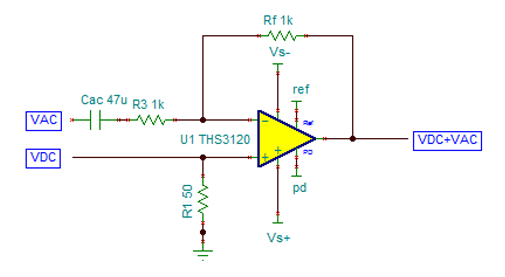
TI满足以上要求的运算放大器有许多,比如OPA552、OPA564、THS3120等,加法电路图如图2所示(R1=R2),该电路的最低截止频率由C1和R1所决定[2],最高截止频率由运放的带宽所决定。

图2 加法运放电路
如果信号发生器直流偏置电压最大值满足测量需求,也可以将运算放大器设计为电压跟随器。用该方法在测量PSRR时要去掉LDO的输入电容,避免运算放大器不稳定。
3. LC节点法
利用电感和电容实现直流电压和交流电压叠加的方法如图3所示,该电路的最高频率由L1和C1所决定,最低频率由C1所决定。

图3 LC节点法
LDO输出交流电压测量
1. 示波器测量
对于一般的示波器可以测量到毫伏级电压,当LDO的PSRR不高于40dB~50dB时,如果输入交流电压峰峰值为1V,那么LDO输出中的同频率交流电压峰峰值为3mV~10mV,可以用示波器直接测量。
2. 放大器和示波器测量
当LDO的PSRR大于50dB时,由于输出纹波幅值通常小于1mV,无法利用示波器直接测量。这时可以考虑使用运算放大器将LDO输出交流电压放大100倍甚至更高,在设计运放时需要考虑:
1) LDO输出有直流电压,电路需要将直流电压去掉。
2) 放大电路自身产生的噪声要远远小于放大后交流电压。
3) 运放输入失调电压不能太大,否则经放大电路放大后会输出很大的直流电压。
4) 放大电路的带宽满足LDO的PSRR测量频率范围。
因此在设计时可以选择低噪声、低输入失调电压和高带宽的运算放大器,比如OPA211、OPA228、OPA189等。放大电路如图4所示,该电路的最低截止频率由C1和R1所决定,最高截止频率由运放的带宽所决定。

图4 放大电路
3. 频谱分析仪测量
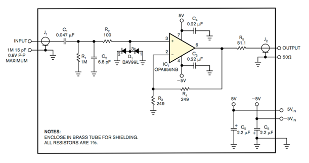
频谱分析仪可以测量微伏级电压信号,可以配合使用高阻抗输入探头来测量LDO输出交流电压。但是频谱分析仪高阻抗输入探头通常比较昂贵,一般实验室并没有配备,这时可以考虑用运算放大器搭建一个高输入阻抗探头,可参考Steve Hageman在扩展射频频谱分析仪可用范围的高阻抗FET探头[3]中提到的电路,如图5所示,运算放大器可以选用OPA656。

图5 高阻探头电路
PSRR测量
本次测量的LDO是TPS7A4901,将TPS7A4901EVM的输出电压重新设计为1.2V,输出电容改为10uF。采用THS3120作为直流电压和交流电压叠加电路,利用THS3120EVM并将其改为图6所示的电路。选用OPA211设计为图7所示的100倍放大电路。

图6 THS3120直流电压和交流电压叠加电路

图7 OPA211放大电路
THS3120和OPA211供电电压为±15V,THS3120直流电压为3.2V,交流正弦电压为1kHz且峰峰值为1V。 TPS7A4901输出电流为150mA,NR/SS脚电容和前馈电容未接。图8为LDO放大后输出纹波和输入纹波,图9是TPS7A4901放大后输出纹波FFT变换。

图8 LDO放大后输出纹波(黄线)和输入纹波(蓝线)

图9 TPS7A4901放大后输出纹波FFT变换
从图9中可以得出在1kHz时的输出纹波幅值为-26.46dbV,换算成未放大LDO输出电压中1kHz纹波峰峰值为0.95mV,利用公式1可得出PSRR为60.4dB,与datasheet中62dB较为接近,改变交流电压频率还可以测量在不同频率下的PSRR。
如果使用输入注入器和网络分析仪可以方便得测量出LDO在设定频率范围的PSRR曲线。如果没有输入注入器和网络分析仪,可以选择上诉所列举的输入和输出的一种组合,然后设定一个频率,测量输入输出电压中交流电压幅值 和 ,利用公式1得出PSRR,然后改变输入交流信号频率重复测量,最终得到整个频率范围内的PSRR曲线。
审核编辑:郭婷