时间:2023-04-06 09:47
人气:
作者:admin
能否将16V4A的笔记本充电器改造成12.6V锂电池充电器呢? 可以更改,实现的方法有多种,可以外接DCDC转换电路进行降压得到,也可以将充电器拆开,调整里面的电路参数,使其输出12.6V。

1、使用三端稳压器7812和一个压降0.6V左右的整流二极管即可,原理如下图所示,7812的2脚正向串联整流二极管用于将地抬高0.6V,使输出电压约12.6V,原理挺简单,不过最大输出电流只有1.5V,若电流较大,7812需加散热片处理。

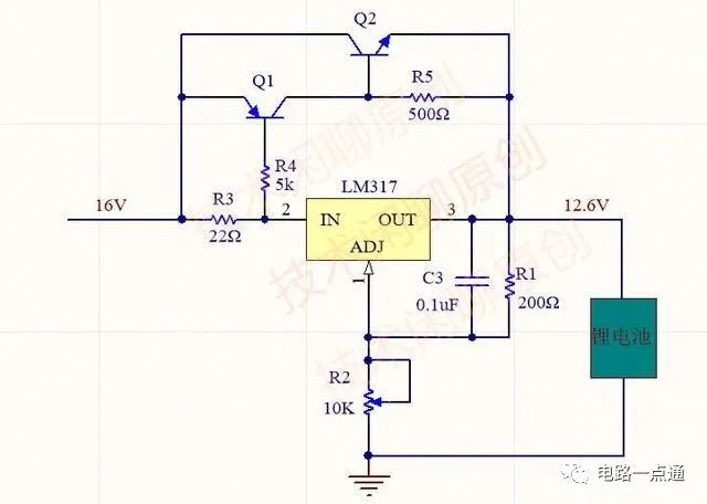
2、使用LM317进行降压,LM317属于可调三端稳压器,选择合适的R1和R2阻值即可实现12.6V电压输出。其原理如下图所示,LM317最大输出电流为1.5A,若电流不够,还可以使用三极管进行扩流,如Q1、Q2。

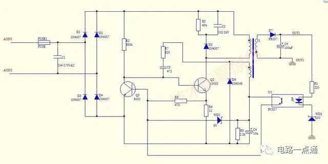
3、直接拆开充电器外壳,找到电路板上的一个光耦,如下图所示,然后看看其附近是否有稳压管,测量其稳压值是否为16V左右(14V~16V),然后更换稳压值小3.4V左右的稳压管,通电测试。若使用的是TL431可调基准源,根据TL431基准源调整公式更换合适的电阻即可,也可以使用电位器进行试验,然后在更换相应阻值的电阻。

如下图为其中一款开关电源电路图,可调整光耦旁边的稳压二极管,改变输出电压。

总结:通过外接DCDC模块进行降压是比较方便的,降压的方式有很多种,上面只提供两种供大家参考,若想直接更改充电器内部电路,调整输出电压,需要对开关电源的原理有一定的了解。
锂电池特性
锂电池,工程师对它都不会感到陌生。在电子产品项目开发的过程中,尤其是遇到电池供电的类别项目,工程师就会和锂电池打交道。
这是因为锂电池的电路特性决定的。
众所周知,锂原子在化学元素周期表中排在第三位,包含3个质子与3个电子,其中3个电子在锂原子核内部的分布对它的化学与物理特性起到决定性作用。

元素周期表
锂原子核外层的3个电子,只有最外层的1个电子是自由电子,另外2个电子不属于自由电子,也就是不参与锂原子的电子性能
审核编辑 :李倩
上一篇:6大常用电源电路设计方案