时间:2023-04-06 11:07
人气:
作者:admin
稳健而准确的测量和控制 对工业仪器仪表和过程很重要 控制。各种工业传感器,如 RTD 或 热电偶通常需要输入隔离,不仅 防止可能影响测量的接地回路 精度,还可以防止电压瞬变 对仪器造成永久性损坏。除了一个小 感兴趣的差分信号,这些传感器可以携带 显著的共模电位,可减少数据 采集精度或可能构成的大电压瞬变 安全隐患。同样,隔离模拟输出为 需要操作执行器,例如液压执行器, 螺线管或电机启动器安全准确地。此外 模拟输入和输出与系统接地隔离, 输入之间和输出之间也需要隔离 处理各种共模电位 传感器和执行器,并防止它们之间的干扰。 数字隔离器已成功改善模拟 系统性能并通过更换来减小系统尺寸 体积庞大的传统模拟隔离器或光耦合器 而且不准确。高分辨率 ADC 位于 检测节点将精确的模拟检测信号转换为 数字流通过隔离器传输之前的数字流 系统微控制器使用高度的障碍 集成多通道数字隔离器。同样, 来自系统微处理器的数字命令是 使用数字信号通过隔离栅传输 隔离器,然后转换为精确的模拟电流 或使用高分辨率DAC的电压控制。数字化 隔离器消除了信号失真和衰减 来自模拟隔离器或传统光耦合器,但用于 DAC与控件接口或ADC接口 使用这些传感器时,需要一些隔离电源来 操作。而分立式隔离式DC-DC转换器可以是 用于从系统侧提供隔离电源,它们是 体积庞大且难以设计,因为它们需要许多分立式 组件。这些分立式DC-DC的输出 转换器也没有受到很好的监管,它们变成了 在低负载时效率非常低 — 典型值为低功耗高电平 分辨率模数转换器或数字转换器。实现坚固和紧凑 模拟测量和控制系统,小型集成 需要隔离电源和数字隔离。.iso电源 — i耦合器技术的延伸,领先 工业数字隔离器—提供隔离信号和 采用收缩小外形封装 (SSOP) 的电源。
.iso电源:信号和电源隔离使用 微变压器
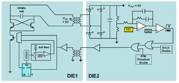
让我们仔细看看一些iso功率器件,看看 它们与传统DC-DC实施方案的比较情况。 图1a显示了iso功率器件ADuM5010的尺寸比较;集成的DC-DC转换器,提供 至 150 mW 隔离电源,采用 20 引脚 SSOP,DC-DC 模块,以及基于光耦合器的分立设计。这 ADuM5010 仅占用 90 mm2电路板空间包括 四个表面贴装陶瓷电容器,而分立式 由总共 16 个组件组成的设计需要 电路板空间 470 mm2,是iso电源器件的五倍以上。DC-DC模块的尺寸各不相同,但其 对于表面贴装,厚度通常过高。一 SSOP中的隔离DC-DC可通过两个芯片实现 集成如图 1b 所示。左骰子有 变压器开关电路,而正确的芯片有 整流二极管和反馈控制器。三 变压器集成在左侧芯片和顶部, 更小的变压器,提供反馈信号隔离 而底部的两个变压器用于隔离 电力传输。另外两个模具可以安装到一个 SSOP 中,以 提供额外的数字隔离通道,如 图 1c.ADuM521x iso功率器件是一款双通道器件 带150 mW集成DC-DC转换器的隔离器。这 右上方芯片上的两个微变压器提供 两个数字通道的隔离。左上角的两个模具 和右上角的芯片有编码和解码电路 通过微变压器传输数字信号。在 为了通过隔离栅传输功率,这些 微变压器在高电平谐振切换 频率(约 120 MHz),以实现高效能源 转移;同时,实现能源调节 通过低频 PWM 反馈信号 - 大约 500 kHz — 控制高 频率共振动作保持打开状态,如图2所示。 两个交叉耦合的 HVCMOS 开关与一个 中心抽头变压器提供持续振荡, 由反馈PWM信号启用或停止 通过尾部开关控制器。

图1.(a) 各种隔离电源实现的尺寸比较;(b) ADuM5010的内部外观,这是一款150 mW的全集成DC-DC转换器;(c) ADuM521x的内部外观,ADuM<>x是一款集成DC-DC转换器的双通道隔离器件。

图2.使用微变压器进行隔离式电力传输的原理图。
肖特基二极管在芯片 2 中实现,以实现高效 120 MHz 整流和改进的 II 型控制器。 为实现平稳上电,软启动电路在 模具 1.上电时,软启动电路提供PWM 具有缓慢增加占空比的信号以缓慢充电 输出电压至预设水平,略低于 目标输出电压。此时,反馈信号为 启用,并从 软启动输出。此软启动顺序可确保最小值 上电时的输出过冲,这对系统很重要 可靠性。
为了跨越隔离栅可靠地传输数据, 使用差分编码和解码。领军人物 边沿编码为正极性的短脉冲和 下降沿编码为相同持续时间的短脉冲 但具有负极性。差分接收器转换 这些不同极性的脉冲进入输出与 正确的逻辑状态。确保在 输入长时间未改变状态,定期刷新 脉冲也通过变压器传输:a 逻辑高电平为正脉冲,逻辑为负脉冲 低。差分接收器允许共模 在共模瞬态期间被剔除的拾音器 事件,且共模瞬态抗扰度大 达到 50 kV∕μs 以上。可实现 3.75 kV 1 微小的 UL 级隔离,32 μm 厚的聚酰亚胺层夹在初级线圈和次级线圈之间 线圈。图中显示了 iso电力变压器的横截面 在图 3 中。

图3.iso电力变压器的横截面。
顶部绕组和底部绕组均为 6 μm 厚金,实现高效电力传输。聚酰亚胺非常 抗高压瞬变性好,提供超过 10 kV 的浪涌 能力。除了高浪涌能力外,聚酰亚胺还 具有明确的老化行为。失败的时间是 在 1.2 kV 至 3 kV 的各种电压下收集,它是 如图 4 所示。基于与典型聚酰亚胺的配合 老化模型,

100时寿命超过400年 V rms,足以满足许多工业应用的需求。 除高电压行为外,EMC要求,例如 辐射发射是工业应用关注的问题。 iso电力变压器仅与 直径几百微米,所以辐射发射 从变压器是非常有限的。ISO力量 变压器也采用 S 型配置 如图 5 所示。在远场中,通量来自二分之一 变压器将抵消另一个变压器的磁通量 一半通过设计具有相反相位的一半。虽然 变压器的辐射发射可以忽略不计, 在设计用于ISO电源产品的PCB时必须采取预防措施.除了良好的旁路以控制噪音 零件内,PCB的孤岛需要小心 设计为不形成有效的偶极子天线。中联 可以满足 ISO 电源部件的 A 类或 B 类要求 设计电路板。

图4.isoPower 产品的高电压寿命。

图5.异电源变压器配置。
测量和 控制
为了对电流、电压、 温度、压力、流量或其他参数 恶劣环境中的各种工业应用, 隔离对于维护数据完整性和 通过消除接地回路确保设备和用户安全 以及用户或设备的直接暴露 危险电压。除了信号隔离,电源隔离 需要为ADC或DAC建立接口的偏置 带有各种传感器或换能器。这是一个重要的 封装隔离组件(例如基于隔离组件的组件)的挑战 在小面积的光耦合器上,考虑到以下事实 有许多模拟输入或输出不仅 需要与背板隔离,但也需要在背板之间隔离 模拟通道。集成信号和电源隔离是 理想的解决方案,为每个提供紧凑而坚固的隔离 的模拟 I/O 端口。
隔离信号和电源的实现示例 用于工业仪器仪表或过程控制 设备如图6所示。单个 iso电源 元件,如5211通道数字器件ADuM2 隔离器具有 150 mW 隔离电源,可满足所有 给定模拟输入通道的隔离需求。一 隔离数据通道用于从 微控制器连接到ADC,另一个数据通道 相反方向发送从 传感器返回微控制器。多个ADuM5211可以 用于需要隔离的多个传感器 他们。类似地,单个iso功率元件,如ADuM5210,一款150 mW的双通道数字隔离器 隔离电源,可以处理给定的所有隔离需求 模拟输出通道。这两个数据通道用于 发送时钟和数字命令从 微控制器到DAC来控制执行器。倍数 ADuM5210可用于多个执行器或模拟执行器 需要它们之间隔离的输出。红色的 图 6 中的水平虚线说明了隔离 各种传感器和执行器之间的屏障以及长 右侧的红色垂直虚线表示隔离 在系统和模拟 I/O 端口之间。为 多个过程控制部分之间的通信 设备,额外的隔离 - 如红色短线所示 图 6 中的垂直虚线 — 在 系统控制器和通信总线,如RS-485, RS-232、CAN 等。再次,单个 iso电源 ADM2587等元件,完全集成隔离 RS-485收发器,具有500 mW隔离电源,可使用 用于为单块 设备。ADM2587提供集成 RS-485收发器和三个数字隔离通道, 哪两个用于发送驱动器和驱动器启用从 单片机到总线,另一用于发送 从总线接收到控制器的数据。正如我们所看到的, 集成信号和电源隔离显著简化 测量、控制和通信接口 工业设备。

图6.使用isoPower的完全隔离的工业测量和控制系统。
对于 电池测量或测试设备。电压和 需要监测每个电池单元的电流 持续保持电池寿命,但整体 串联电池组可以是数百甚至数千个 总共伏特。电池监视器 IC,以便与 各种电池组位于堆栈的不同位置,需要 与系统控制器隔离,隔离电源 需要允许在发生以下情况时正确关闭系统: 电池故障。
结论
使用微变压器的集成信号和电源隔离 采用小型封装,大大简化了 工业测量和过程控制系统 与 那些基于光耦合器和分立变压器的。它 提供可靠和准确的测量和控制 恶劣的工业环境。
审核编辑:郭婷