时间:2023-04-08 09:15
人气:
作者:admin
音频应用、数据信号采集和模拟传感器非常适合使用双极性偏置电源。双极电源可以最大程度的利用模数转换器(ADC)动态范围,实现轨到轨放大,隔离模拟信号与地面噪声,而且还有许多其他优点。在此,我将介绍三种将单电源轨拆分为双极电压轨的方法。表1列出了将单一正极性电压轨拆分为双极轨的三种最常见方法及其优点和局限性。

表1:拆分电压轨方法对比表
第一种(最简单的)方法是通过添加电阻分压器来创建虚拟接地;不幸的是,这种配置在非常低负载时容易变得不平衡。TLE2426(如图1所示)创建从电源缓冲的公共地;缓冲器在负载条件下在轨道之间创建更稳定的中心点。缺点是它只能处理十分之几毫安的电流。

图1:拆分电压轨配置中TLE2426虚拟接地驱动器的简化原理图
与分立方法相比,开关拓扑结构具有更高的效率、精度和稳定性,以及更多的功能。有两类开关稳压器:电感式和电容式(即,电荷泵或开关电容器)。电感式稳压器是最有效的器件,但是更复杂,需要使用电感器,增加了材料清单(BOM)成本和解决方案总尺寸。图2为TPS65133典型的原理图,该具有双极性输出的升压转换器的能够为大多数输入和输出电压配置提供±250mA输出电流,效率为90%。

图2:具有双输出电压的升压转换器TPS65133
另一种流行的电感式拆分电压轨解决方案是fly-buck拓扑结构,是在反馈环路中具有耦合电感器的同步降压转换器;此拓扑结构可提供隔离电压。fly-buck方法是一种更为复杂的技术:有关分步详细信息,请参见应用报告《使用宽输入电压降压稳压器创建分路电源》。
电荷泵是一种流行和较容易的反转正电压轨方法。您可以通过将电荷泵与LDO或直流/直流升压转换器组合来创建拆分电压轨,如图3所示。图3中的LM27761反相电荷泵具有一个集成的可调负LDO,能够提供250mA电流;您可以使用外部电阻调节输出电压。

图3:结合了反相电荷泵和正电压调节器的拆分电压鬼解决方案
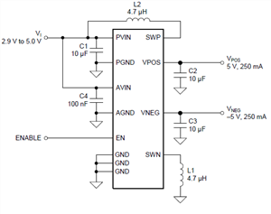
TI还提供集成解决方案,如TPS65133,TPS65133是升压转换器,具有集成LDO和反相电荷泵,能够以90%的效率提供±5V电压。LM27762电荷泵集成了正和负LDO,适用于低噪声、纹波、成本和空间的降压拆分电压轨应用。同样,您可以使用外部电阻调节输出电压。LM27762只需要几个补偿元件,如图4所示。

图4:集成LDO的LM27762分轨式电荷泵
在本文中,我讨论了三种将电压轨拆分为双极电压轨的方法。分立解决方案是一种简单的解决方案,但受限于输出电流、电压调节和稳定性。电感式开关具有很高的效率、高输出电流,能够隔离输出电源,但是总BOM成本和解决方案总尺寸很高。结合电荷泵和LDO可实现低噪声、高电源抑制比(PSRR)电源,而且成本低和尺寸小,但不能实现与电感式解决方案一样高的电流。
审核编辑:郭婷
上一篇:何时应当使用PWM控制器