时间:2023-04-03 09:25
人气:
作者:admin
IGBT/MOSFET等全控型开关器件在现代电力电子系统中的应用日趋广泛,相应的驱动芯片集成度也越来越高,其中欠压保护功能由于可以防止开关管在门极电压较低时饱和导通,被各大驱动芯片公司集成到了自家的驱动芯片上。本文以TI的UCC5320驱动芯片为例,介绍欠压保护的作用。另外,在双电源供电时欠压保护功能可能会失效,而UCC5320E在双电源供电时依然可以实现欠压保护。
一、欠压保护的重要性
图1显示了在一个固定Vds下,门极电压Vgs会如何影响MOSFET。虚线的右边是饱和区,在这个区域里漏极电流不受漏源电压Vds的影响,只取决于门极电压Vgs。MOSFET工作在饱和区域时功耗较大,因为此时它同时流过大电流承受大电压。虚线的左边是线性区,此时MOSFET相当于一个小电阻,可以流过大电流而不在漏源两端产生大的电压差。对于大电流的应用场合,让MOSFET工作在饱和区是非常危险的,因为此时其功耗会非常大。带欠压保护UVLO功能的驱动芯片可以防止MOSFET/IGBT饱和导通,保证其工作在安全区域。

图1. MOSFET的IV曲线
图2是由BJT三极管构成的MOSFET的驱动电路,这个电路没有欠压保护功能,由于供电只有3.3V,当上部的三极管导通时,MOSFET的门极只有3.3V电压,其很容易进入饱和区,MOSFET发热严重。

图2. BJT驱动电路
UCC5320是TI推出的单通道隔离驱动,有两个版本UCC5320SC和UCC5320EC,见图3。他们都有欠压保护功能,当VCC2电压低于12V时,其内部逻辑电路会使得输出OUT始终为低,避免MOSFET/IGBT进入饱和导通区域。

图3. UCC5320框图
图4是在3.3V供电情况下(原副边都是3.3V),用UCC5320和BJT驱动电路驱动MOSFET的发热情况。由于UCC5320在VCC2电压低于12V时输出始终为低,避免了MOSFET出现过热(图4左边),右边是BJT驱动电路驱动MOSFET,因为没有欠压保护,MOSFET发热非常严重。

图4. UCC5320驱动MOSFET(左)和BJT驱动MOSFET(右)温度图
二、双电源供电时欠压保护电路的注意事项
UCC5320可以通过给VCC2供正电压,VEE2供负电压来实现双电源供电,这个正负电压是相对于被驱动IGBT的射极/MOSFET的源极而言的,当关断MOSFET时,Vgs为负值,这样可以避免MOSFET在米勒效应下误导通。IGBT常见的双电源供电为+15V和-8V,SiCFET常见的双电源供电为20V和-5V.
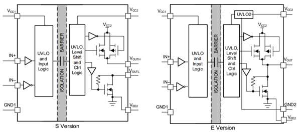
对于UCC5320S而言,其内部UVLO电路的判断标准是VCC2对VEE2的电压,若其高于12V则不会触发UVLO。当VEE2为-8V时,只要VCC2高于4V则不会触发UVLO,此时MOSFET的驱动电压Vgs只有4V,很容易进入饱和导通从而导致损耗严重。也就是说双电源供电时UCC5320S的欠压保护功能(UVLO)是失效的。

图5. UCC5320S内部电路示意图
UCC5320E的内部电路示意图如下,其内部UVLO电路的判断标准是VCC2对GND2的电压,一般会把GND2和被驱动的MOSFET的源极连到一起,这样就可以保证只有在VCC2>12V即Vgs>12V时驱动MOSFET,避免了MOSFET饱和导通。

图6. UCC5320E内部电路示意图
三、结论
1. 欠压保护功能可以避免MOSFET/IGBT进入饱和导通区域,避免了大的损耗和发热。
2. 在双电源供电的情况下,很多类似于UCC5320S的驱动芯片的欠压保护功能会失效,而TI的UCC5320E由于有专门的GND2可以直接连到MOSFET的源极,其欠压保护功能依然能正常工作。
审核编辑:郭婷
下一篇:电压监控模数转换器电源域隔离设计