时间:2023-04-03 11:17
人气:
作者:admin
大多数车辆电子系统需要过压、电池反接和瞬态保护。将有源保护器用于这些目的在功耗、优化工作电压限制、节省器件成本和降低静态电流方面具有显著优势。本文详细介绍了有源保护电路相对于传统保护电路的优势。
介绍
汽车内外产生的各种电气和电磁干扰可能对车辆电子设备造成危险。它们会降低性能,导致故障,甚至损坏电子设备。最严重的干扰 - 大的正负过电压和瞬变 - 可以在车辆的电气系统本身产生,或者由于(错误的)人为交互而从外部来源施加到车辆上。
车内产生的瞬态电压
在汽车网络中,电子控制单元(ECU)通过线束互连。大多数ECU由汽车电池直接或通过点火开关供电。即使在正常运行期间,也可能发生电气干扰和高频效应,并通过传导和电容或电感耦合通过线束分布到板载电子设备。干扰源包括点火系统、交流发电机、负载开关、开关反弹和“抛负载”效应,即直流电机产生的电压在运行时与其电源断开。
这些浪涌中最具侵略性的是所谓的“抛负载脉冲”(图 1)。当发动机运转且电池引线断开时,由于连接不良或交流发电机为电池充电时意外,会发生这种瞬态。瞬态的大小取决于交流发电机在断开时的转速和励磁。浪涌可以持续数百毫秒,并达到超过100V的水平,这对半导体电路可能是致命的。

图1.典型的抛负载浪涌形状:a) 无抑制;b) 抑制。
跨接启动、冷启动和电池反转
另一个危险是在跨接启动期间可以施加的“双电池”电压,即当使用跨接电缆连接到具有 24V 网络系统的另一辆车的电池时,因此您最终使用 24V 电池启动 12V 系统。考虑以下情况:您启动发动机,尤其是在寒冷的天气和部分充电的电池下,发动机油变得非常浓稠。发动机起动需要启动器提供更大的扭矩,这反过来又需要来自电池的更多电流。这种大电流负载会导致电源电压短暂“下降”,这种下降可能会将电压从标称值12V压低至5V以下。这种减少可能持续几十毫秒,导致电子系统暂时停止运行(图2)。一旦发动机启动,电压就会恢复到其标称值。

图2.典型的车辆冷启动电压形状。
车辆电子设备必须承受的另一个危险是电池极性反转,当电池错误地连接到电气系统(例如,-14V)时,可能会发生这种情况。
防止功率水平不当
上述干扰需要防止不当电压。分析表明,抛负载脉冲是能量最丰富的扰动类型。为了保护电子模块免受该脉冲的破坏,目前使用两种保护方法:
将所有模块的电压集中箝位在车辆交流发电机上(中央抛负载抑制,图 1b)。
在每个ECU上提供保护电路。
然而,仍然需要二次抑制,以防止其他局部产生的低能量脉冲,如短的正负瞬变和电池反转。这些脉冲通常仅由小型高值电容器、反极性二极管或由瞬态电压抑制器(TVS)二极管或压敏电阻增强的串联电感在板级进行滤波。
集中抛负载抑制通常通过交流发电机内部的箝位电路(二极管)来实现。这种方法旨在吸收抛负载能量并承受全跳接启动电压。因此,箝位电压设置为高于可能发生的最大跨接启动电压。在这种情况下,车辆电压仍然可以高达36V。
不具有中央抛负载抑制功能的车辆电气系统必须包括针对该抛负载脉冲的本地保护。本地保护通常通过ECU内部的保护电路完成,就在连接器端子之外。汽车内的许多位置都需要这种保护,因此需要大量组件,从而影响总泄漏电流和总成本。板载抛负载保护通常通过TVS二极管(类似于齐纳二极管)、压敏电阻和静噪滤波器来实现,这些二极管应连接到电源端子。
下面显示了显示经典板载保护的各种示例电路。
标准过压抑制器件
多个器件可以在板级箝位过压。
TVS 二极管
雪崩二极管(与齐纳二极管非常相似,图3)用作箝位器件,以抑制高于其击穿电压的所有过电压。其特别高的能量吸收能力可保护电子电路免受过压尖峰和负载突降的影响。这些二极管具有非常快的导通时间,但关断时间较慢。雪崩二极管对过电压的响应速度比其他常见的过压保护元件(如压敏电阻)更快。它们的性能不会随着寿命和施加瞬变的数量而降低。当接近其击穿电压时,雪崩抑制二极管表现出明显的漏电流。通常这些二极管被称为Transil,TransZorb或简称TVS二极管。®®

图3.瞬态电压抑制器特性(VBR= 击穿电压,VC= 钳位电压 @ 峰值脉冲电流,IP).
压 敏 电阻
压敏电阻是电压相关电阻(VDR)。它们是对称的非线性电阻元件,其电阻在超过一定电压时会突然减小(图 4)。在钳位正电压和负电压时,它们的行为类似于两个背靠背齐纳二极管。它们以小尺寸和成本处理高水平电流和能量,但当施加的电压接近钳位电压时,它们表现出相对较高的漏电流。箝位电压也随着施加的电流而显著增加。压敏电阻会因反复暴露于浪涌而退化,与TVS二极管相比,通常具有更高的“钳位电压”和明显较慢的反应时间。

图4.典型压敏电阻特性(VC= 钳位电压 @ 峰值脉冲电流,IP).
分立式保护电路
保护敏感电路的一种简单且经济高效的方法是将负载与箝位(如 TVS 二极管和电容器)并联,前面有一个保险丝(图 5)。该电路可保护ECU免受高于TVS二极管(D1)击穿电压的瞬态过压和抛负载电压的影响。当暴露于高能量负瞬变或稳态反向电压时,TVS在正向偏置方向上偏置,从而通过将负电压限制在其正向偏置电压(例如-1V)来保护下游电路。重复的低能量负瞬变,例如由继电器或螺线管开关引起的,由电容器滤波(C罗 威).如果负或正过电压持续存在,保险丝将熔断。

图5.使用滤波电容器、瞬态抑制二极管和保险丝的简单过压保护电路。
为了避免更换车辆保险丝盒或无法接近的ECU中的保险丝,并确保ECU连续运行,必须采用其他技术,例如额外的串联保护。图6所示电路可保护ECU免受电池反接条件以及大于TVS二极管(D2)击穿电压的瞬态负电压(D1)和脉冲正过压(抛负载和低能量瞬变)的影响。请注意,对于D2,必须选择大于最大可能负瞬变的峰值反向电压。

图6.通过用二极管代替图5中使用的保险丝,该电路可提供过压保护。它还可以防止负瞬变和反向电池连接。
由于其尺寸小、成本低、能量吸收能力强,压敏电阻通常用于电路板空间至关重要且下游电路对正负过压有一定容差的应用。图7所示电路保护下游电路免受大于压敏电阻击穿电压的过压脉冲(正瞬变和负瞬变)的影响。电容器有助于滤除低能量正负瞬变。

图7.当电路板空间有限时,如果要保护下游电路免受大于压敏电阻击穿电压的过压脉冲(正瞬变和负瞬变)的影响,可以使用压敏电阻(在本例中为VDR)代替TVS二极管。在这种情况下,下游电路必须对正负过压事件具有一定的容差。
分立式保护电路的优缺点
上述所有电路都有优点和缺点。图5所示为一个简单的瞬态保护器电路,仅由TVS、滤波电容和保险丝组成。然而,这种电路有几个缺点。TVS二极管的击穿电压必须大于现有的最高稳态电压,通常是在跳接启动期间施加的双电池电压(通常>26V,大于1分钟)。如果使用了错误的TVS二极管,TVS开始以较低的电平电压导通,并被产生的功率破坏。
由于VI特性在击穿电压之上具有预定义的斜率,TVS二极管表现出一定的内阻,这导致箝位电压在大电流下显着增加。例如,28V TVS二极管(如SMBJ28)允许下游电路在抛负载期间暴露在高达45V的电压下。因此,暴露在如此高的电压下需要使用容限为 45V 的下游电路(图 3)。显然,这一要求使下游ECU电路的组件选择变得复杂,这些电路只需要在车辆正常工作电压范围的上限(通常约为17V)工作。最后,更高电压的半导体和其他器件更大、更昂贵,增加了ECU的成本并消耗了宝贵的电路板空间。
为了保持尽可能低的最大过电压,应使用击穿电压接近尽可能高稳态电压(例如跨接启动电压)的TVS。反过来,这种选择会影响接近击穿电压的电压下的漏电流,甚至在车辆的正常工作电压(12V)下。这种漏电流会使ECU设计人员更难满足OEM(原始设备制造商)在车辆发动机不运行时对低静态电流的要求。
在正常工作期间,图6(D2)中的二极管表现出0.7V>压降,这在两个方面是一个缺点:
压降意味着一些功耗。
ECU的低电压操作变得更加困难。
对于大电流应用,例如汽车的防抱死制动系统,消耗的电流很容易超过10A。例如,该系统中1V的二极管压降消耗10W,这几乎不可能在电路板的有限几何形状上耗散。在某些应用中,使用单肖特基或双肖特基二极管可以缓解这个问题。假设压降为0.5V,双肖特基二极管在5A负载电流下的功耗为10W。然而,这个值仍然很高,并且可能迫使设计人员使用大散热器。
如上所述,二极管压降的电压损失本身就是一个问题。例如,在 14.4V 音频系统中,通过最大化可用于驱动扬声器的电压来最大化输出功率。因此,电池反接二极管引起的电源损耗为1V,相当于输出功率损耗约为8.4dBW(对于2Ω桥接扬声器)。
当ECU必须在低温环境温度下启动车辆时低至低电压水平时(图2)时,任何电压的损失都可能至关重要。在冷启动期间,5.5V或更低的输入电压在汽车制造商规格中很常见。电池反接二极管的正向压降会消耗宝贵的裕量。例如,如果ECU输入连接器处的汽车电池电压降至5.5V,减去电池反接二极管的0.7V二极管压降,则其余电路的剩余电压仅为4.8V。
如果5V微控制器由压差为500mV的线性稳压器供电,则微控制器仅接收4.3V电压,这可能不足以保持其工作电压。微控制器可能会进入复位状态、丢失内存或导致整个ECU暂时暂停操作。这个问题的一个例子可以用GPS导航系统看到——如果你在启动汽车之前输入目的地的坐标,那么在随后的冷启动过程中,数据不会丢失是至关重要的。
对于包含压敏电阻的应用,如图7所示,电路板空间通常至关重要。与TVS二极管一样,压敏电阻钳位电压必须根据存在的最高稳态直流电压进行选择。然而,压敏电阻高于其击穿电压的VI特性上升速度比TVS二极管慢得多(图4)。因此,压敏电阻向后续电路传递的电压比TVS二极管高得多。下游电路应相应地设计,这可能需要增加元件成本、封装尺寸和电路板空间消耗。
通过将钳位电压设置为相对较低的水平来最小化过压,会降低正常工作条件下消耗的静态电流。正常工作电压下的静态电流通常高于同类TVS二极管,但这种影响取决于所选的元件。
有源瞬态保护替代方案
鉴于分立保护电路的上述缺点,主动保护可能是一个不错的选择。适用于需要低静态电流、低电压工作、电池反接和过压保护以及高效率的应用,以及MAX16013/MAX16014等过压保护电路1都是不错的选择。
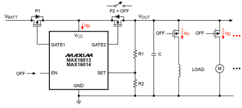
这些器件的工作原理非常简单(图 8)。这些IC监视电源轨上的输入电压,并通过控制两个外部pFET调整开关将负载与故障隔离开来。外部 MOSFET 在 5.5V 和设定的上轨之间导通,可通过 SET 引脚上的电阻分压器调节至 20V 至 28V 之间的值(通常)。

图8.MAX16013和MAX16014通过监测电源轨上的输入电压提供有源瞬态保护。当它们检测到故障时,它们通过控制两个外部p沟道FET调整开关将负载与故障隔离开来。
在故障条件下,FET P2可以以两种不同的方式工作。在第一种模式下,P2只是一个开关,只要过压条件持续存在,它就会关闭,从而防止高电压损坏任何下游设备。在第二种模式下,P2充当可调瞬态抑制器,将输出电压调节到允许的最大过压。
当输出电压上升到超过调整后的过压门限时,内部比较器将GATE2拉至V抄送.当监控电压低于过压门限时,p沟道MOSFET (P2)再次导通。此过程继续将输出端的电压调节到大约 5% 的窗口内。输出电压在过压瞬变期间得到调节;MOSFET (P2) 在过压事件期间继续导通,以开关线性模式工作,从而允许连续工作,同时提供过压保护。
通过将SET引脚上的电阻分压器连接到输入或输出来选择工作模式。例如,MAX16013配置为过压关断器件,将电阻分压器连接至V。抄送而不是负载。然而,MAX16014保持MOSFET (P2)闭锁,直到输入电源循环或EN切换。MAX16013长时间在限压器模式下工作,由于外部MOSFET两端的压降,会提高其功耗。
图1中的电池反接FET(P8,可选)取代了图6中建议的串联二极管。在图8中,P1在正向偏置条件下导通,以最大限度地减小正向压降;它在负电压时关闭。EN引脚通过关断P2并断开输入与输出的连接来提供关断控制(图8和图9)。(注意:EN引脚的信号可以由主机系统中的其他监控电路产生。因此,下游电路中的静态电流降至最小值(典型值<20μA),同时电路保持电池反接保护(P1)。
有源高压瞬态保护器与传统方法相比具有优势
有源过压保护器具有多种优势。
如上所述,分立瞬态抑制器(TVS二极管或压敏电阻)的击穿电压应高于车辆中的最高稳态电压(通常约为26V)。在抛负载事件期间,由于TVS的内阻和VI上升特性,下游电路暂时看到更高的电压(估计为45V)。因此,必须选择能够承受更高电压的下游器件。与传统方法相比,有源瞬态保护器将输出电压限制在电阻分压器设定的水平(例如26V),并且没有上升特性。这些功能允许您使用成本更低(电压更低)的下游组件。
普通浪涌抑制器在过热前只能短时间处理几焦耳,而基于MAX16013/MAX16014的解决方案可防止直流过压。某些应用只需工作到正常工作电压范围的上限,然后关闭。 (例如,音频系统可能只能工作到17V。在这种情况下,使用有源保护器并将电压限制器/开关的阈值设置为此电平,可以进一步降低下游器件的成本。
用FET代替标准电池反接二极管可以将正向偏置的压降降低到毫伏级。特别是在大电流应用中,这种替代可以降低功耗,从而减少冷却工作量并节省成本。此外,原本会在二极管中损失的功率(电压)被输送到负载(例如扬声器)。通过这种方式可以实现增强的输出功率(性能)。一些应用必须在低电池电压下运行(例如,当汽车冷启动时),并且仍然保持电池反接保护。使用有源保护器将压降降至最低对于保持电路在低输入电压下工作至关重要。
压敏电阻往往表现出相对较高的静态或漏电流,并且由于脉冲暴露,其寿命和精度会显著降低。用有源保护器代替压敏电阻可以避免这个问题。由于连接到电池轨的设备中的漏电流,某些应用具有高静态电流。在这些情况下,有源保护器可以用作主开关,在休眠模式下断开(通过 P2 FET)所有后续负载(图 9)。

图9.MAX16013/MAX16014用作主开关,以降低ECU处于关断模式时的静态电流消耗。
总结
在某些应用中,使用有源过压保护器可能是一个优势。这些器件在降低功耗、输出功率增益(性能)、低电压操作(冷启动)、降低静态电流和降低下游电路成本方面具有显著优势。
审核编辑:郭婷
上一篇:降低输出纹波与噪声常用办法介绍