时间:2023-04-04 09:47
人气:
作者:admin
PFC(Power Factor Correction)即功率因数校正,通过调理使电网电压和输入电流同相位并减小高次谐波,有利于降低用电设备对电网的影响并提高电网利用率,已经成为很多电网输入应用场合的基本要求。
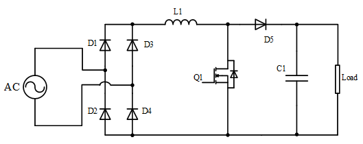
常用的有桥PFC为boost PFC电路,如图1所示,在整流桥之后使用一个boost电路完成功率因素校正和输出电压稳定的功能。选用boost电路的一个重要原因就是boost电路具有驱动简单的特点。对于这种有桥boost PFC电路可以采用TI的低边驱动芯片,如UCC27524,UCC27517等。这种驱动芯片相对于分立器件方案,具有驱动电流大,驱动速度快,尺寸更小,可靠性更高的特点,目前广泛应用于各种通信电源模块,家用空调等场合。

图1
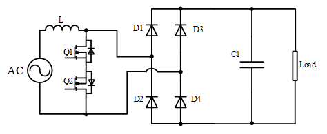
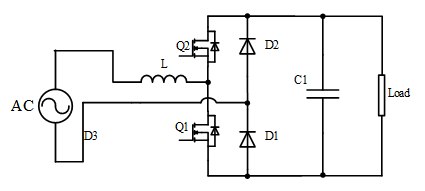
随着电力电子技术的发展,人们对功率变换器效率的要求也越来越高。无桥PFC电路也越来越多被采用。常规无桥boostPFC电路如图2所示,在正半周期时,Q1作为高频开关,Q2作为低频开关。但是此电路的共模EMI 性能较差,并没有被广泛采用。电路通过演变产生dual boost 无桥PFC(图3)和双向开关型无桥PFC(图4)。对于dual boost PFC 电路,低频续流回路为肖特基二极管D3 和D4, 对于双向开关型无桥PFC,正半周期D1,D4导通,负半周期D2,D3导通,大大降低了共模EMI 干扰。由图可见,常规无桥boost PFC 和改进型的dual boost PFC驱动较为简单,可以使用低边驱动芯片如UCC27524。对于双向开关型无桥PFC,驱动较为复杂,开关管Q1,Q2是共源极接法,因此可以使用TI 隔离驱动芯片UCC5310/UCC5320同时驱动两颗开关管,也可以使用两路隔离驱动芯片UCC21520分别驱动两颗开关管。

图2

图3

图4
图5也是由常规无桥PFC演变来的,我们称之为图腾柱式无桥PFC,相对于改进型dual-boost 和双向开关无桥PFC,省去了两颗二极管,节省了成本。其中二极管D1,D2走低频信号,两个 开关管Q1,Q2为高频管,开关管体二极管的反向恢复特性会影响整机效率,因此该电路被更多应用于DCM和CRM 模式,或者使用GaN 开关管实现的CCM 模式电路。开关管的驱动方案可以考虑使用TI 高压半桥驱动芯片如UCC27712,或者使用TI隔离驱动芯片如UCC21520(UCC21520自举供电电路可以参考datasheet里的典型原理图)。

图5
TI拥有丰富的MOSFET,IGBT驱动芯片,包括低边驱动,半桥驱动,隔离驱动等等,在PFC电路中被广泛应用。
审核编辑:郭婷