时间:2023-03-24 13:58
人气:
作者:admin
作为第三代半导体的一种,碳化硅在当今起到不可估量的贡献。
20世纪初期
人们对半导体的认知较少,但依旧有不少关于半导体材料的研究。
20世纪50年代
笨重的电子管结构脆弱、寿命短,很难支撑人们对于更高端的追求,由硅基、锗基半导体器件为主的微电子行业应运而生,开启第一代半导体材料时代。
20世纪90年代
随着移动通信的飞速发展、互联网的兴起,增加了对半导体材料适应高速、高频的需求,以砷化镓(GaAs)、磷化铟(InP)为代表的第二代半导体材料开始崭露头脚。
当前
电子器件的使用环境逐渐恶劣,航空航天、石油探测领域前景广阔,在热导率、击穿场等上的要求更高,那么以碳化硅(SiC)、氮化镓(GaN)为主的第三代半导体材料起到了极大的作用。
碳化硅的巨大优势
SiC材料既继承了硅的优异性能,又兼具与金刚石比拟的特性,SiC集成光学因SiC具有的高折射率、宽透光窗口、高非线性系数、CMOS工艺兼容等特性成为颇具潜力的集成光子芯片发展方向。 碳化硅是一种宽带隙化合物半导体,具有高击穿场、高饱和电子漂移速率、高热导等优异性能。相比同类硅基器件,SiC器件具有耐高温、耐高压、高频特性好、转化效率高、体积小和重量轻等优点,在电动汽车、轨道交通、高压输变电、光伏、5G通讯等领域具有应用潜力。

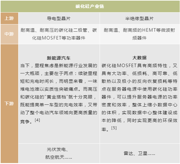
碳化硅的巨大优势 碳化硅的产业链可以从三个层面来看,可分为上游(衬底等)、中游(功率器件等)、下游(系统、应用)。

在上游领域,碳化硅晶片作为一种半导体衬底材料,可以制造不同导电能力的导电型和半绝缘型晶片,用于新能源汽车、航空航天和5G通讯、卫星不同领域 。因此在SiC产业链中,价值主要集中于上游衬底和外延,也很大程度上关系国家半导体行业的发展。

前沿成果
中国科学院物理研究所/北京凝聚态物理国家研究中心先进材料与结构分析重点实验室研究员陈小龙研究团队于2021年利用气相法成功制造出8英寸碳化硅晶体。SiC晶体的生长方法主要有物理气相传输法(PVT)、高温化学气相沉积法(HTCVD)和液相外延法(LPE)。PVT 法设备易于制造、长晶过程更好控,但生长速度慢、厚度低,且良率较低。2023年1月,团队采用液相法成功研制4英寸的SiC晶片,LPE法所需生长温度较低,晶体错位密度低,而且良率更高,是一种更为有效的新方法。

物理气相传输法(PVT)制碳化硅晶体

液相外延法(LPE)制碳化硅晶体
审核编辑 :李倩
上一篇:开关电源输出电压不足的原因
下一篇:开关电源的主要品种是什么?