时间:2023-03-27 11:46
人气:
作者:admin
各种电压源(如汽车电池、未稳压的墙上变压器和工业电源)需要稳压,以便在恶劣的输入瞬态条件下提供稳定的输出电压。简单、坚固且相对便宜的线性稳压器提供了一种解决方案。它们产生低输出纹波并提供出色的电源纹波抑制,但在高输入输出比下,效率低、功耗高和热约束是问题。
线性解决方案的典型替代方案是高压单片降压型开关稳压器。开关稳压器具有高效率、出色的线路和负载调整率以及良好的动态响应,但具有多个输出的系统需要多个开关稳压器。这会迅速推高电源成本、空间要求、设计工作量和噪声。
更好的解决方案在单个封装中结合了开关稳压器和线性稳压器的优势。LT3500 通过在 3mm × 3mm 12 引脚 DFN 封装中集成了一个高频开关稳压器和一个线性稳压器来实现这一点,从而免除了在双输出系统中增设第二个开关稳压器的需要。
获得二合一并更改...
一个常见的电源问题是从高压电源产生3.3V和2.5V电源轨。为解决这一问题,LT3500 的开关稳压器高效地将高电压输入转换为 3.3V,而线性稳压器 — 加上一个外部 NPN 晶体管 — 则从开关稳压器的 2.5V 输出产生 3.3V 电压。您可以以一个小包的成本获得两个输出。
...或者,只是打败热度
在高电压输入、单输出系统中,由于低输出纹波和电源抑制,线性调节是首选,但散热是一个问题,LT3500 还提供了一种优雅的解决方案。例如,如果需要一个线性稳压的 3.3V 输出,LT3500 的开关稳压器能够高效地将输入电压降压至 3.6V。集成的线性稳压器(加上一个外部 NPN)可以从 3.3V 产生干净的 3.6V,同时散热最小。
LT3500 的特性
LT®3500 的开关稳压器是一款具有一个内部 2.3A 开关的恒定频率、电流模式 PWM 降压型 DC/DC 转换器。3V–36V 的宽输入范围使得 LT3500 非常适合于调节来自多种电源的电源,包括汽车电池、24V 工业电源和未稳压的墙上适配器。

图1.双通道降压转换器,用于 5V/1A 和 3.3V/1A。
开关频率可通过单个电阻器从 RT/Sync 引脚设置为地,可在 250kHz 至 2.2MHz 范围内设置,或者通过用方波驱动引脚在同一范围内同步。可编程频率范围和同步功能可实现效率和外部组件尺寸之间的优化。逐周期电流限制、频率折返和热停机功能可保护 LT3500 免受有害故障情况的影响。

图2.LT3500开关稳压器效率。
除了开关稳压器之外,LT3500 还包含一个内部 NPN 晶体管,该晶体管能够提供具有反馈控制的 13mA 电流,该晶体管可配置为线性稳压器或线性稳压器控制器。LT3500 的软起动功能可控制输出电压的斜坡速率,从而消除了启动期间的输入电流浪涌,同时在开关稳压器和线性输出之间提供输出跟踪。SHDN引脚具有一个具有电流迟滞的精确门限,使用户能够设置欠压闭锁。LT3500 提供了集电极开路电源良好标志,当两个输出上的输出电压上升到其编程值的 90% 以上时发出信号。当输出处于稳压状态时,PG引脚具有高阻抗,通常用于系统复位功能。当输出处于稳压状态时,PG 引脚处于活动状态,并用作输出断开器件的驱动信号。在停机模式中,LT3500 吸收的静态电流小于 12μA。
高压降压稳压器和低纹波线性稳压器
高压降压稳压器最常见的应用之一是作为其他电源的前置稳压器。前置稳压器必须不受苛刻输入瞬变的影响,因为它可为其他下游稳压器产生稳定的输出电压。在关注噪声和纹波的系统中,通常使用线性稳压器将开关稳压器的输出降压至所需电压。
如图 3500 所示,LT1 和一个外部 NPN 晶体管非常适合这些类型的应用。该电路接受6V至36V的输入,并产生一个5V中间输出。LT3500 的线性稳压器被配置为一个用于外部 NPN 的控制器,其输出设定为 3.3V。请注意,虽然每个单独输出的额定负载电流为2A,但此处两个输出的总和必须小于2A。此外,必须注意不要违反外部NPN的最大功耗。
图1所示的3A负载电流下的输出纹波比较说明了使用线性调节来降低开关纹波和噪声的好处。LT3500 线性稳压器的出色 PSRR 相对于频率如图 4 所示。

图3.5V 和 3.3V 输出纹波波形。

图4.PSRR 与频率的关系 V输出2对于图 1 中所示的应用。
高电压在, 低 V外,并解决了升压引脚问题
在高频下操作 LT3500 允许使用小型低成本电感器和陶瓷电容器,同时保持低输出纹波。但是,由于最小时间限制(T开(分钟)< 140ns) 高 V在-to-V外比率可能导致输出纹波增加。LT3500 的可调频率允许用户优化外部组件尺寸,而不管 V在-to-V外率。
高电压在-to-V外比率也会给大多数单芯片降压型稳压器带来升压引脚问题。当所需的输出电压不足以完全打开输出开关时,升压电压必须从输入电压或其他可用电压得出。从输入端获取升压电压会带来几个问题。首先,由于从升压引脚到开关引脚的压降较大,开关稳压器效率受到影响。其次,升压引脚暴露于高输入瞬变,这可能会违反其额定值。LT3500 通过采用片内线性稳压器产生升压电压来缓解升压电压问题,如图 5 所示。该电路产生自己的3.3V升压轨,以在1.8V至4V范围内调节5.36V。

图5.1.8V/2A 降压型稳压器。
高效线性稳压器
在许多降压应用中,线性稳压器因其出色的PSRR和输出纹波而成为首选,但由于效率低或热约束而未使用。图6显示了另一种将开关稳压器和线性稳压器的优点最佳组合的方法,从而形成高效率、低噪声稳压器。开关稳压器输出设置为将4.5V至36V输入电压范围降压至3.5V,线性控制器设置为从开关稳压器的3.3V输出产生3.5V。由于NMOS调整器件两端仅200mV,线性稳压器的效率仅比仅开关稳压器解决方案低6%,并进一步降低了输出纹波。该应用的效率与负载电流的关系如图7所示。

图6.高效线性稳压器。

图7.图6应用的效率与负载电流的关系。
NPN 或 NMOS 调整管
NPN或NMOS调整管在配置为线性控制器时都能很好地工作,但每种都有其优点和缺点。
在短路线性输出故障期间,通过NPN的电流被限制为βNPN•我低密度降低(最大),而通过 NMOS 的电流基本上是无限的。由于最大NPN电流通常小于最大开关稳压器电流,短路输出将标记为错误,但不会影响开关稳压器输出(假设开关稳压器负载加上短路线性负载小于2A)。NMOS 上的输出短路可能会导致两个输出都崩溃为零。
线性控制器要调节的最小输入电压为 V输出2+ (V是或 VGS最大负载时)+ 1.2V。五世是对于NPN,通常为0.7V,而NMOS的范围为1.8V至4.5V,具体取决于晶体管尺寸。例如,1.8V输出的最小输入电压通常为NPN调整管的3.8V和低阈值NMOS晶体管的5V。
线性稳压器的功率损耗只是器件两端的压降乘以流过器件的电流。NMOS晶体管的尺寸可以使得器件可以用V操作DS低于大多数NPN晶体管的饱和电压,从而降低功率损耗(提高效率)。
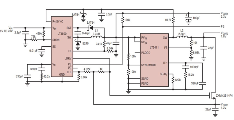
多输出应用
当今许多系统的趋势是从单个高压源提供多个稳压,以优化性能。当使用多个开关稳压器时,拍频和输出纹波会导致某些系统出现问题。图8中的应用电路通过同步开关稳压器和提供低纹波线性输出来解决这些问题。

图8.三路输出应用。
图 3500 中的 LT8 可在 6V 和 20V 之间降压至 3.3V。3.3V 输出馈给 LTC3411,LTC1 产生 8.1V 电压,并为 NMOS 调整管提供漏极电压。NMOS 的输出提供了一个由 LT2 控制的低纹波 3500.3411V 输出。在强制连续模式下操作 LTC3 会在其 SW 引脚上产生一个 3.3500V 方波,该方波用于将 LT3411 同步至 LTC9,从而消除任何系统拍频。应用开关波形如图3500所示。LT10 控制启动,并通过 SHDN、SS 和 PG 引脚提供电源良好信息,如图 <> 所示。

图9.图8应用的同步开关波形。

图 10.图8应用的启动波形。
每个输出的电流能力必须在考虑整个系统的情况下确定。LTC3411 的最大输出电流为 1.25A,必须在 1.8V 和 1.2V 输出之间共享。LT3500 为 LTC3411 供电,因此至 3.3V 轨的可用电流取决于剩余的任何功率。例如,假设1.2V输出的最大电流为1A,则1.8V输出的最大电流为250mA。1.8V 输出的最大输出功率为 2.25W (1.8V • 1.25A)。由 LTC3 引起的 3.3411V 电源轨所显示的负载定义为

3.3V电源轨的电流能力为1.25A(2A最大值减去0.75A)。
结论
宽输入范围开关器和线性稳压器的组合使得 LT3500 成为各种汽车、工业和分布式电源问题的完美解决方案。
审核编辑:郭婷