时间:2023-03-27 11:59
人气:
作者:admin
信息管理系统的客户需要保证关键数据始终安全。冗余数据存储系统和数据备份会在数据写入持久介质(如磁盘或磁带)后保留数据,但存储在缓存 RAM 中的数据在遇到电源故障时容易受到攻击。某些系统在RAM中始终具有大量数据,并且在完全断电的情况下,这些数据会丢失。保存瞬态数据的典型解决方案是不间断电源 (UPS),它为整个系统提供交流电源。此方法的缺点是它不容易扩展 - 一个超大且昂贵的系统必须涵盖所有方案。
不同规模的备用电池
备用电池的规模范围从多个信息产品协同工作的整个系统到较小的独立产品。对于大型系统,系统必须保持运行,直到有时间正确保存数据,然后关闭。通常,这意味着连接到系统的所有内容也必须保持活动状态。简而言之,电池备份系统必须在全速运行时支持整个系统。如果关注的数据完全包含在CPU处理器中,那么电池备份系统的大小自然会适当地缩小。
交流备份效率低下
如引言中所述,解决瞬态数据问题的典型方法是通过其交流输入为整个系统供电。不幸的是,交流级备份需要从直流到交流电再再回到直流的低效电源转换,从而确保在给定的备用时间内具有相对较大的电池容量。这对电池制造商有利,但对系统客户不利。其结果是一个物理巨大且非常昂贵的第三方UPS电池备份系统,该系统必须能够以最坏情况下的效率提供最坏情况下的功耗水平。
集成度差的解决方案
通常情况下,这些信息系统在设计时从未考虑过备用电池,这是使用交流备份的重要原因之一。备用电池和数据系统之间缺乏互操作性,这意味着很难优化整个系统以节省资金、管理能源或生成有关实际情况的状态报告。该解决方案看起来和行为都像是一个繁琐的事后想法,确实如此。与之形成鲜明对比的是,日常笔记本电脑是集成电源管理的一个很好的例子。
对高成本的错误认知
传统上大型且昂贵的UPS解决方案的结果是,它限制了系统制造商将备用电池作为内置功能提供的市场机会。客户必须权衡UPS的优势与其作为迷你发电站的声誉,通常会合理化避免它的方法。低需求降低了系统设计人员集成UPS系统的动力。不幸的是,这种思维方式将利润洗牌到UPS供应商的口袋里,而这些利润本应属于信息系统供应商的口袋。
现实情况是,紧凑、紧密集成、高效且具有成本效益的电池备份解决方案可以直接设计到信息系统中,并且可以提供超出任何UPS系统能力的功能和性能。首先,由于备用电源可以仅指向那些需要保持活动状态的电路,因此所需的功率大大减少。同样,也没有交流效率损失需要处理。综合节能显著减小了电池的物理尺寸,从而可以将整个电池备份系统安装在产品机箱内。为了解决可扩展性问题,如果需要保护多个数据点,可以将集成电池备份概念扩展到信息系统的其他部分。
新的竞争优势
通过将备用电池集成到信息系统中,信息系统供应商可以提供比第三方UPS系统更好的监控和报告功能,从而为客户节省大量总体成本。这是一个竞争优势,因为它对系统设计师和客户来说都是一个明显的胜利。
挑战
如果信息系统的设计工程师要集成一个可靠的备份系统作为产品的扩展,那么在前期就会遇到一些技术挑战。完整解决方案涉及三个基本子系统。
充电器
电源路径管理
状态报告
这些子系统可作为单独的集成设备随时提供,但是如果您希望需要这些系统紧密协作的功能,该怎么办?例如,在所有条件下始终了解并保持电池的健康状况和充电状态需要所有三个系统的共同努力。备用电池系统中其他理想的功能包括:
良好的电池验证,可消除备份故障意外。
随着系统的增长而具有可扩展性。
保持盒子冷却的效率。
为签订合同的客户提供冗余支持,保证不会丢失数据。
即使电池出现故障,也能保持故障状态,以防止产生虚假的安全感。
完整的备用电池管理器
LTC4110 通过在单个 IC 中集成以下功能,得以实现可靠、高效和可扩展的电池备份系统:
高效的多化学标准和智能电池充电器:无需为处理器增加充电任务的负担。
自动电源路径管理:在所有电源之间提供平稳切换。
灵活的状态报告:SMBus 上所有模式和故障的状态。
燃气表支持:支持智能电池和标准电池的简单容量验证。
测试负载电池:验证它仍然很好,所以没有惊喜。
可扩展性:能够添加更多 LTC4110 以增加总可用电池容量。
效率:同步整流、低损耗FET理想二极管和零热测试负载电池。
冗余支持:并联使用多个 LTC4110 以提供完整的单故障容限。
灵活的 I/O 引脚:使用可定义的 GPIO 引脚或状态输出引脚。
状态保留:电池耗尽后保留备用电池故障状态。
这只是功能的摘要。让我们看一个示例应用程序,看看所有这些功能是如何组合在一起的。
LTC4110 的紧密耦合架构
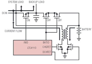
图 1 示出了 LTC4110 如何适合电池备份的服务器存储器系统。LTC4110 连接至现有的 I2C 总线,从而利用现有的通信基础设施。它位于主配电电源和存储器系统电源之间,随时准备在输入故障时切断电池。它将DCIN与DCOUT隔离,因此电池支持的唯一负载是内存。现有的DC/DC转换器转换未稳压的电池电压,并继续向存储器提供稳压。

图1.CPU/服务器系统中LTC4110的框图
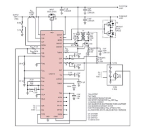
图 2 示出了 LTC4110 电池备份控制器原理图。原理图显示一个12.6V锂离子电池由固定的12V电源充电。

图2.基于 LTC4110 的电池备份系统。
超柔性电池充电器
300kHz电池充电器由一个高效的同步整流反激式充电器组成,输入范围为4.5V至19V,充电速率高达3A。2.7V至19V的宽输出电压范围能够将电池充电至完全终止电压,无论电压小于或大于输入电源电压。无需将电池组电压配置为在输入电源限制内工作,从而完全自由地针对应用优化电池。对于使用恒压充电的电池,输出精度为 ±0.5%,但同时可调节,允许您优化电池以获得更长的电池寿命或最大容量。还为密封铅酸电池提供浮动电压温度补偿。
LTC4110 包含许多电池充电保护系统,包括在进入大容量充电之前对所有化学成分进行充电预调节鉴定,以及一个用于监视电池温度的热敏电阻接口。安全定时器还以各种方式用于防止电池过度充电或帮助检测有缺陷的电池。如果电池出现故障,充电状态将更新。在标准电池模式下,LTC4110 采用内置的充电终止功能。在智能电池模式下,电池本身控制充电终止。无论模式如何,电池充电器都能够以许多不同的电池配置为许多不同类型的电池化学物质充电。表 1 和表 2 提供了 LTC4110 充电能力的快速概述。图3显示了充电模式下的功率流。
| 参数 | 化学 | 最大充电时间锂离子(不包括 SLA) | ||
| 锂离子 | 镍氢或镍镉 | SLA/铅酸 | ||
| 标准电池支持 | ✓ | ✓ | 调整时间长达 12 小时 | |
| 智能电池支持 | ✓ | ✓ | ✓ | 无限 |
| 化学 | V细胞充满电 (V) | V细胞调整量程 (V) | 系列细胞计数 | 标称堆栈电压 (V) |
| 铅酸 | 2.35 | ±0.15 | 2, 3, 5 & 6 | 4、6、10 和 12 |
| 锂离子 | 4.2 | ±0.3 | 1, 2, 3 & 4 | 3.6、7.2、10.8 和 14.4 |
| 镍氢或镍镉 | 不适用 | 不适用 | 4, 6, 9 &10 | 4.8、7.2、10.8 和 12 |
| 超级大写字母 | 2.5、2.7 或 3 | 是的 | 2 到 7 | 5 到 18 |

图3.LTC4110 处于充电模式。
建立对电池的信心,同时保持冷静
如果要对系统充满信心,则必须始终了解备用电池的状况。在主机 CPU 或电源管理器的监视下,您可以做三件事来建立这种信心:
测试加载电池:电池还能工作吗?
验证电池容量:它是否仍具有支持备份的保留容量?
燃气表状态:电池的充电状态 (SOC) 是什么?
起初测试加载电池似乎很简单。只需将测试负载连接到电池并观察其工作。理想情况下,电池在产品中进行测试,无需打开盒子。必须处理的大问题是负载在测试过程中产生的热量。在许多应用中,产品本身已经接近热极限,这意味着可能无法将额外的热量放入盒子内。
在LTC4110术语中,测试电池负载是称为“校准”的模式的一部分。在校准模式下,LTC4110 反向使用其反激式充电器,以一个可编程恒定电流将电池放电至“系统负载”,从而消除了热量的产生。在校准期间,主 AC/DC 电源仅看到系统负载电流的降低等于电池提供的电流。产品内部没有温度变化。电池继续放电,直到满足终止放电的条件。在放电终止时,LTC4110 自动启动一个再充电周期,以使电池恢复到就绪状态。图4显示了校准模式下的功率流。

图4.LTC4110 处于校准模式。
在同一校准过程中可以轻松验证电池容量。R时的电池放电电流精度为±3%社交网络(蝙蝠)在图 2 中,主机可以启动校准过程,同时监控充满电池耗尽所需的时间。主机知道固定负载电流后,可以使用时间信息以合理的精度确定电池的当前存储容量(安培小时)。
如果希望进行全时高精度电池SOC监测,那么当今制造的每台笔记本电脑中都能找到的行业标准智能电池系统(SBS)电量计是唯一真正的解决方案。LTC4110 在充电、放电和校准工作模式中完全支持此标准。
无损自动电源路径操作
LTC4110 采用理想的二极管电路来驱动其 PowerPath™场效应管。理想的二极管电路使用MOSFET,而通常使用二极管来控制功率流。与真正的二极管一样,尽管MOSFET可以在两个方向上传导电流,但电流只允许沿一个方向流动。理想二极管的正向压降(25mV)远小于传统肖特基二极管(350mV),理想二极管的反向漏电流也可以更小。微小的正向压降可降低功率损耗,最大限度地减少自发热,并在电池的情况下延长电池寿命。
在图2中,有两组理想二极管在电源输入(DCIN)和电池之间形成一个电源OR,形成一个称为备用负载(DCOUT)的输出。在图中,电池路径中使用了两个背靠背MOSFET,因为在此应用中,完全充电的电池电压大于DCIN电压。但是,如果电池电压小于DCIN,则只需要一个MOSFET。
在正常情况下,输入理想二极管始终导通。如果DCIN分压器检测到需要备用电池的情况,则电池理想二极管导通,输入理想二极管留出,以确定何时自行关闭。二极管动作允许最高电源承担备用负载。但由于DCIN正在下降,输入理想二极管一旦检测到反向电流就会关闭。理想二极管设计的目标是尽可能始终尝试进行“先开后断”切换,从而最大限度地减少对任何“桥接”或“保持”电容的需求。图 5 示出了处于电池备份模式的 LTC4110。粗线表示活动电源路径。

图5.LTC4110 处于电池备份模式。
可扩展容量或创建冗余
理想的二极管技术也是允许一个 LTC4110 与其他 LTC4110 协同工作以实现冗余的关键。多个 LTC4110 可在备份负载 (DCOUT) 点并联连接。无论 SOC 或电压如何差异,电池都不会在它们之间交换电流。
假设电池的品牌、型号和年龄相同,电池会自动充当一个大电池,根据其相对 SOC 比率共享放电负载电流。如果所有电池都是相同的 SOC,则它们之间的电流相等。充电电流保持独立。
一些电池化学成分,如锂离子电池,对可以安全运输的电池尺寸有规定。如果您的备份需求超过 95 瓦时的容量,则必须使用多个电池。只需再添加另一个 LTC4110 即可支持双电池操作。幸运的是,这种扩展还通过最大限度地减少每个备份系统之间共享的部件数量,为系统提供了真正的冗余。图 6 示出了使用两节标准(非智能)电池的双通道 LTC4110 系统。

图6.采用标准电池的双通道LTC4110系统。
灵活的 SMBus 寻址和寄存器
无论您使用的是智能电池还是标准电池,LTC4110 都支持一个 SMBus 接口,主机 CPU 可使用该接口来控制和监视每个部件。为便于使用标准电池进行配置,LTC4110 支持多达 4110 个唯一的 SMBus 地址。但是,如果您使用智能电池,则所有 LTC4110 必须使用相同的地址,并且每个 LTC4110 和相关智能电池本地 SMBus 必须与所有其他 LTC4305 隔离。在主机 CPU 的控制下,使用 SMBus 多路复用器(如 LTC4306 或 LTC4110)可以轻松实现这一点。在可能的情况下,LTC<> 遵循智能电池系统 (SBS) 充电器规范的寄存器定义,以便与与智能电池配合使用的软件兼容。
完整状态和灵活的 GPIO 线
在内部,LTC4110 使用两个 16 位 SMBus 读寄存器来报告 27 个唯一状态项。这包括保留并报告电池备份是否失败的位,即使在电池低于用户定义的放电结束截止(死)阈值之后也是如此。另一个 16 位 SMBus 写寄存器控制充电器以及如何使用三个 GPIO 位。
每个 GPIO 位都可以编程为报告选定的内部状态信息,或独立于其他位作为通用数字 I/O 工作。始终提供固定的交流当前状态输出位。但是,如果产品中没有 SMBus,则可以将 LTC4110 配置为启用预设状态信息,以在上电时驱动 GPIO 位。此信息可用于驱动状态 LED。
微功耗关断和运输
LTC4110 停机引脚专为防止上电或断电时的错误停机而设计。读取引脚状态是经过预验证的,因此仅在正常情况下才接受。该认证允许产品在安装电池的情况下发货,而不必担心部件进入备用电池模式并耗尽电池电量。停机电流仅从电池吸收 20μA 电流。这与 LTC4110 在备用电池达到其放电点终点时进入的停机模式相同。
结论
LTC®4110 是一款灵活的独立电池备份控制器。通过将关键特性集成到单个IC中,功能可以无缝协同工作,使设计人员能够以最少的设计工作提供可靠且完整的电池备份系统。
审核编辑:郭婷
下一篇:电路基础知识点总结