时间:2023-03-27 14:05
人气:
作者:admin
很多常用的单片机工作电压都是5V,在设计电路供电部分时,就要根据电源功率、板子尺寸等来选择对应的DC/DC芯片来实现稳定的5V输出。
本人用过以下几种电源芯片,感觉还不错,各位看官,请上眼:
7805系列
这个经典的芯片想必大家耳熟能详了吧?这个3脚的IC接线很简单,输入、地和输出;所需的外围器件也很少,适合用于散热环境较好,尺寸要求比较宽松的情况下。输入电压一般在9V~15V之间效率最高。最大输出电流和封装有关,文档中说最大可以达到1.5A,这种情况下,一定记得给它加装散热片。

7805典型应用
可调输出电源芯片
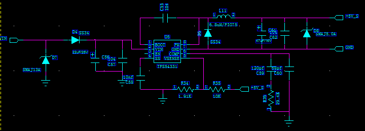
还有一些降压型的DC/DC芯片,通过外围电路可以配置不同的电压输出。比如TI公司的TPS54331,它的优点在于输出电流比较大,可以达到3A。当然,外围器件就要相对复杂一些了。下图是通过TPS54331输出5V电源的的原理图,输入电压范围在7.4V到12V:

TPS54331输出5V电路
升压型电源转换芯片
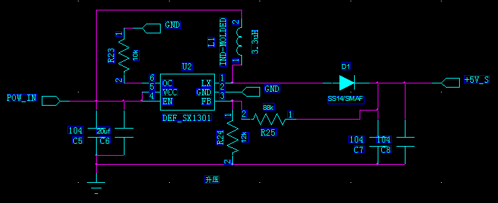
有时候,外部供电电源比5V要低,比如3.7V的锂电池,那就要用到升压型的电源转换芯片了。常见的蓝牙设备或者MP3之类的电子产品会碰到这种情况,我之前用过硕芯科技的一个芯片SX1301LR,可以实现升压的效果:

升压转换电路