时间:2023-03-28 09:37
人气:
作者:admin
智能音箱通过尖端的语音识别人工智能技术和高音质来持续提升我们的生活体验。当与其他的家庭自动化设备(如可视门铃、照明系统、恒温器和安保系统)配合使用时,智能音箱和智能显示器正迅速成为智能家居网络的控制中心。
为跟上不断增长的市场需求并保持领先地位,设计人员不仅需要为智能音箱增加功能和提升性能,还需要减小其尺寸并提高散热能力。如何让半导体器件在较小的封装中实现更高性能,将对减小电路板在空间受限的应用中的尺寸至关重要。
大多数电路板上集成了直接影响用户体验的关键组件,如片上音频系统、带触觉反馈的电容式触摸的人机接口控制器,以及LED驱动器引擎和D类音频放大器。智能音箱系统中的其他组件(如电源管理)执行的任务不会直接影响用户体验,但会影响尺寸和成本。设计人员可以在减小这些组件尺寸的同时,继续提升其性能。
一个特定的组件是输入电源保护电路,如图1所示。输入保护虽然有时在许多器件中被认为是理所当然的存在,但它是智能音箱中的一大关键电路,可防止在上电或连接不可靠的电源时损坏整个系统。智能音箱由外部AC/DC壁式适配器或内部开关模式电源供电。该电路可在发生故障时保护任何下游器件免受损坏。

图1:实现智能音箱典型功能的参考框图
输入电源的主要问题是不自然的高电压或电流事件。TI具有集成和分立解决方案,可应对过流保护(OCP)和过压保护(OVP)。
eFuse器件通常可以应对OCP和OVP,它通过集成MOSFET(功率金属氧化物半导体场效应晶体管),以在这些故障事件下断开所有下游电路。eFuse器件还可在启动期间管理浪涌电流,确保系统电压以受控方式增加。TI TPS2595等器件采用2 mm×2 mm封装,可提供高达18 V/4 A的保护。
对于OCP,常见的分立实现涉及使用电流检测放大器,如INA185,其作用是测量分流电阻两端的电流。INA185的输出要么馈入模数转换器(ADC)以数字化测量值,要么馈入比较器以向微控制器提供即时警报。ADC路径可精确测量系统中的电流,但由于ADC的采样频率,会增加读取测量时的延迟。比较器路径快约1000倍(同时功率消耗更少),但仅提供一个数字输出信号提示过流,而非实际的电流值。
ADC适用于需要精确测量电流的系统,且可灵活地动态更改限值。INA185具有优于±0.2%的满量程精度,是业界最小的带引线封装的电流检测放大器。该器件尺寸仅为1.6 mm×1.6 mm,非常适合需要优化电路板布局的小型化系统。
增强智能音箱和扩展基座的设计
但是,在智能显示器中,系统电压高于18 V,因此需要更快的OCP警报。集成的eFuse器件可能无法在这样的系统中运行,但电流检测放大器和比较器结合使用可提供相同的功能,同时增加灵活性,并占用极小的电路板空间。TI的TLV4041等纳秒延时比较器仅消耗2μA的电源电流,可通过简易的齐纳二极管供电。INA185和TLV4041组合使用的解决方案尺寸为5 mm2,且响应时间比其他同类器件快50倍。
当系统电流超过自定义阈值时,使用带有快速比较器的INA185等放大器可提供快速、精确的OCP警报。根据系统的不同,此限值可设置为几毫安到几安培。TLV4041还集成了一个高精度(全温度范围1%)的电压参考,无论电流水平如何都能提供准确的警报,所有这些都在0.73 mm*0.73 mm的空间内。
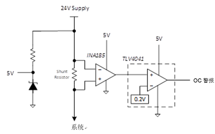
图3所示的分立式解决方案无需额外的板载稳压器,从而节省了电路板空间,此外还同时适用于低压和高压智能音箱系统。相同的电路可适用于不同电源电压水平的不同扬声器型号,以进一步简化输入电源保护设计。

图3:如何设置INA185和TLV4041以生成高压系统OCP警报信号的功能电路
在纳入必要的无源元件之后,INA185(2.56mm2)和TLV4041(0.533mm2)结合使用的解决方案占用了大约5mm2的电路板空间。该解决方案的总体尺寸比提供电流检测功能的同类集成器件减小了15%。此外,TLV4041的延迟仅为450ns,这使得TI的组合解决方案比集成通用比较器和电流检测放大器的解决方案快得多。
TI广泛的产品组合涵盖多种解决方案,可最大限度地降低智能音箱的输入功率保护。无论是需要集成器件的低压音箱还是可使用分立器件的高压音箱,TI都能提供小尺寸且不会影响性能的解决方案。
审核编辑:郭婷