时间:2023-03-28 10:46
人气:
作者:admin
LT1684 专为 OEM 电话设备而设计。其功能是连接数字控制逻辑和高压模拟电话线。当用于电话系统设计时,LT1684 允许软件控制振铃信号的频率、电压和节奏。由于应用与电话系统相似,LT1684 铃声芯片在电机驱动器、数字输入放大扬声器、报警系统和正弦波 UPS 系统中处于领先地位。
介绍 LT1684
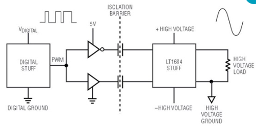
LT1684 提供了一套工具,用于轻松实现一个数字、脉宽调制 (PWM) 信号至 DC 耦合电压转换器 (在高电流下),同时提供隔离、开关频率滤波和输出保护。图 1 是 LT1684 工作中的系统级示意图。通过控制一对外部 MOSFET,LT1684 利用了其固有的稳健性,同时提供了对输出电压和电流的控制。在其电信应用电路中,LT1684 在高达 240mA 的输出电流下提供了高达 ±200V 的平滑、干净的输出输出。较高的输出电压可通过对 MOSFET 进行级联获得,而通过使用 LT1166 MOSFET 自动偏置发生器芯片作为配套器件,则很容易实现更高的电流。

图1.LT1684 采用差分脉宽调制来为数字控制的模拟电源解决方案提供隔离。
巡回赛
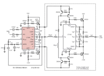
图 2 是 LT1684 实施一个数字 PWM 至振铃电话转换器的原理图。这有点像高功率、高电压、隔离、输出滤波的 D/A 转换器。与其 DAC 对应产品一样,LT1684 具有一个精准基准、开关和一个输出放大器。与DAC不同,它包括转换后纹波滤波、隔离和可靠的高压输出。

图2.典型的 LT1684 数字 PWM 至振铃电话转换器应用。
除了隔离、滤波和放大之外,LT1684 还为两个外部 MOSFET 提供了栅极偏置控制和栅极电压保护。从单个单片IC提供如此多的功能需要使用有点棘手的电路。该电路是通过对简单的滤波电路进行电路变换来实现的。这种变换在基本的二阶低通多反馈滤波器(MFB)电路上执行,最终看起来有点像图2所示的滤波器/放大器。图3中的滤波器/放大器元件为R2–R3以及C5和C3。通过电路变换向后看,这些元件实际上构成了图4所示的二阶MFB滤波器。图2中为这些元件选择的值实现了截止频率为3Hz、直流增益为2的二阶巴特沃兹MFB低通滤波器。选择这些器件是为了提供 ±2V 的输出摆幅和 100% 至 100% 的 PWM 占空比,同时滤波 80kHz PWM 纹波以满足电话规格。

图3.基本的二阶低通MFB滤波器,由LT2实现。
窃取 LT1684 以用于其他应用
如图 1684 所示使用的 LT1 输出一个符合 Belcore 规格的环形信号。这意味着我们可以在22,000英尺外拨打电话。LT1684 适合另一种角色,其中 22,000 英尺的最小距离将是一个不错的选择。这是LT1684在可扩展功率放大器中的应用,详见图4。该放大器可用于驱动电机,模拟正弦波UPS系统中的电力公司,并操作大型音频驱动器。由于其可扩展的特性,这种设计可以在任何功率水平下使用。图4所示电路采用5000W位分贝转换器。当使用适当的音频驱动器和外壳实现此转换器时,输出声压级可能很大 - 实际上如此重要,以至于作者建议给它一个至少22,000英尺的宽泊位。

图4.5kW PWM 至模拟转换器。
欢迎模拟输入
图4中详述的可扩展放大系统可以通过模拟输入驱动,同时仍保持完全隔离。图5详细介绍了这种系统,其中模拟输入被滤波(以防止干扰)并转换为PWM。图5继续显示如何使用RS485差分驱动器驱动双绞线。双绞线的接收器端端由电阻端接,并穿过隔离栅。这在线路的两端提供了非常好的ESD保护。

图5.一个远程、隔离的模拟输入放大器,采用坚固的RS485驱动器和一条端接的双绞线。
结论
LT1684 可用于多种应用。LT®1684 是一款高度集成的解决方案,适用于任何需要对高输出电压或高输出功率进行数字控制的系统。
审核编辑:郭婷
上一篇:手机快充伤不伤电池?