时间:2023-03-28 13:51
人气:
作者:admin
工业硅作为有机硅、多晶硅、硅合金的基础原材料,其下游应用已经渗透到国防军工、信息产业、新能源等相关行业中,在经济社会发展中具有重要地位。
工业硅产品介绍
工业硅又称准金属硅,是本世纪六十年代中期出现的一个商品名称。金属硅是由硅石和碳质还原剂在矿热炉内冶炼成的产品,主成分硅元素的含量在98%左右(近年来,含Si量99.99%的也列在金属硅内),其余杂质为铁、铝、钙等。 工业硅因其用途不同而划分为多种规格,按照准金属硅中铁、铝、钙的含量,可把准金属硅分为553、441、411、421、3303、3305、2202、2502、1501、1101等不同的牌号。准金属硅的附加产品包括微硅粉,边皮硅,黑皮硅,金属硅渣等,其中微硅粉也称硅灰,它广泛应用于耐火材料和混凝土行业 。 工业硅主要用途 铝合金工业,硅铝合金是用量ZUI大的硅合金。硅铝合金是一种强复合脱氧剂,在炼钢过程中代替纯铝可提高脱氧剂利用率,并可净化钢液,提高钢材质量。汽车等行业用铝对工业硅的需求相当大,所以一个地区、国家的汽车工业的发展状况对工业硅的市场兴衰有直接的影响。 非铁基合金的添加剂,工业硅也用作要求严格的硅钢的合金剂,冶炼特种钢和非铁基合金的脱氧剂。 化学工业,用于生产硅橡胶、硅树脂、硅油等有机硅,硅橡胶弹性好,耐高温,用于制作医疗用品、耐高温垫圈等。硅树脂用于生产绝缘漆、高温涂料等。硅油是一种油状物,其粘度受温度的影响很小,用于生产高级润滑剂、上光剂、流体弹簧、介电液体等,还可加工成无色透明的液体,作为高级防水剂喷涂在建筑物表面。 工业硅经一系列工艺提纯后生成多晶硅、单晶硅,供光伏产业及电子工业使用。晶硅电池主要应用于太阳能屋顶电站、商业电站和高土地成本的城市电站,是目前技术ZUI成熟、应用ZUI广泛的太阳能光伏产品,占据世界光伏市场80%以上的份额,其对金属硅的需求增速明显。现代化大型集成电路几乎都是用高纯度准金属硅制成的,而且高纯度准金属硅还是生产光纤的主要原料,可以说准金属硅已成为信息时代的基础支柱产业。
在全球经济回缓时,以硅材料为主要原料的光伏产业是典型的朝阳产业,一片欣欣向荣。而工业硅(SiliconMetal)是目前光伏产业发展的基础原材料,主要用于多晶硅、有机硅、铝合金产品的生产。
工业硅又名金属硅、结晶硅,是由硅石(主要成分SiO2≥99.2%,通常形态为石英石或鹅卵石)经碳质还原剂(洗精煤、石油焦、木炭等)在矿热炉中通过还原反应所得,其名义硅含量不小于98.7%;化学反应式为:SiO2+2C=Si+2CO↑。
根据《工业硅国标》,工业硅按化学成分主要分为8个牌号,工业硅牌号由硅元素符号和4位数字表示。4位数字依次分别表示产品中主要杂质元素铁、铝、钙的最高含量要求,其中铁含量和铝含量取小数点后的一位数字,钙含量取小数点后的两位数字。比如Si5530名义硅含量≥98.7%、铁含量≤0.50%、铝含量≤0.50%、钙含量≤0.30%;Si4210名义硅含量≥99.3%、铁含量≤0.40%、铝含量≤0.20%、钙含量≤0.10%。
我国工业硅产业发展历程
工业硅产业链近10年发展迅速,在消费结构和产能分布方面均在变化。
从消费结构的角度来看,工业硅的发展主要可以分为三个阶段:前期消费以铝合金行业为主;中期有机硅消费超越铝合金成为工业硅的主要消费端;后期预计随着光伏产业链的高速发展,多晶硅需求将超越有机硅需求,成为工业硅第一大需求方。
在2018年以前,工业硅的第一大需求方是铝合金行业,因此当时也被称为金属硅,主要是通过在铝产品中加入工业硅来提高金属流动性及韧性。加入工业硅的铝合金产品具有成型性好、耐蚀性高的特点,常用作汽车、航天、船舶等零部件,特别是对推动汽车产业发展起到了重要作用。
随着有机硅行业的高速发展,有机硅对工业硅的需求量从2013年开始接近铝合金,并于2018年超越铝合金,成为工业硅的第一大需求。数据显示,2021年中国工业硅下游消费中,铝合金占国内消费总量的23.49%,有机硅占国内消费总量的41.34%,多晶硅占国内消费总量的31.61%。
有机硅的制造是将工业硅粉与甲烷气体混合反应,生成有机硅单体,再加工成硅橡胶、硅油、硅树脂来生产其他化工品的过程。有机硅材料兼具高分子易设计加工和无机材料的高稳定性特点,被广泛应用在建筑、汽车、纺织、医疗、电子、国防、科技等各个领域。
未来,绿色低碳发展已成为全球大趋势和国际社会的共识。随着我国“双碳”目标的推进,光伏产业链快速发展,在光伏装机需求的带动下,预计2021—2025年中国多晶硅产业对工业硅需求增长率将超过30%,对工业硅的需求增长将起主导作用。虽然2021年多晶硅的消费占比尚不及出口占比大,但预计多晶硅需求超越有机硅需求,成为工业硅第一大需求方,指日可待。
从产业链布局的角度来看,工业硅生产企业主要分布在资源丰富以及拥有电力优势的地区。我国目前是全球最大的工业硅生产国、消费国和贸易国,且未来该产业的主要增量也将来源于我国。
我国工业硅产能主要分布在电力资源充沛的西北、西南地区,目前主要集中在新疆、云南、四川。但新增产能主要将分布在内蒙古、新疆、甘肃、青海、宁夏、云南等资源丰富的地区,并以一体化规划产能为主。
在2015年之前,国内工业硅的生产主要集中在拥有水电优势的云南和四川地区,但因为这两个地区的工业硅发展主要依托于较低的水电成本,而水电受制于降雨有丰水期和枯水期,一般丰水期水电价格较低,企业开工率较高,而枯水期平均电价上涨,企业倾向于停产检修,因此在这个阶段工业硅生产的季节性差异大,淡旺季明显。
2015—2021年,新疆地区工业硅产能迅速增长,主要利用当地丰富的煤炭资源发电,一是利用低电价优势,二是不受降雨的影响,全年供应平稳,因此成本进一步下降且产量季节性波动降低。据调研了解,新疆地区还可根据丰水期、枯水期调节产量,进一步降低因丰水期和枯水期造成的产量和价格波动。2021年,新疆是我国工业硅第一大产区,产量占全国总产量的44%。
未来工业硅产能将向资源丰富的地区发展,新增产能主要分布在内蒙古、新疆、甘肃、青海、宁夏、云南等资源丰富的地区。内蒙古有望成为工业硅第三大生产基地,目前计划项目产能达85万吨,晶硅光伏产业链发展迅速。且随着晶硅光伏产业链的发展,企业进行上下游一体化的扩张,未来发展趋势是提高可再生能源比例,多能互补和源网荷储一体化,也就是说除了传统的火电和水电,生产工业硅还可使用光伏发电。
工业硅市场新的变化
从市场结构来看,多晶硅产业受光伏装机带动需求旺盛,但有机硅和铝合金需求相对低迷,因此多晶硅行业利润高企,新产能投产增加对工业硅需求,预计多晶硅需求份额将进一步上升,挤占部分有机硅份额。
从价差结构来看,此前Si5530与Si4210价差围绕2000元/吨上下波动,但今年二季度以来Si5530与Si4210价差收窄明显。主要原因是多晶硅需求旺盛、利润高企、对原料价格敏感度较低,而有机硅需求疲软、处于盈亏平衡边缘、部分企业甚至已经亏损、原料价格相应较弱。
从上游生产来看,由于多晶硅需求增加、相对价格较高、账期较短,部分工业硅生产企业增加多晶硅使用牌号的生产比例,如Si5210等。
从下游需求来看,据企业介绍,多晶硅企业通过改进生产工艺和提高技术水平,从此前需要使用Si4210变为目前主要使用99硅(硅含量达到99%以上即可),对微量元素磷、硼、碳有要求;有机硅企业依然主要使用Si4210,对微量元素钛、镍、铅等有要求,不可使用云南地区的高钛Si4210。
从生产工艺的角度来看,根据碳质还原剂的使用不同,工业硅的生产可以分为全煤工艺、半煤半焦工艺等。全煤工艺使用洗精煤作为碳质还原剂,半煤半焦会使用木炭、烟煤、石油焦等作为还原剂。虽然木炭的还原性较好,但不环保,所以未来发展方向是以全煤为主。
从新增产能角度来看,未来新增大型产能以上下游一体化为主,新增产能投放主要受限于环境承载能力和能耗指标,目前非一体化新增产能主要来源于已有指标项目,且新建炉子也以33000kVA左右的大炉子为主。
从淘汰落后产能角度来看,12500kVA以下的小炉型将逐步在政策的指引下退出市场,有利于提高行业整体的能效水平;12500kVA—16500kVA的小炉子可以使用小颗粒的原料,有利于原材料资源利用最大化。
总而言之,未来工业硅市场将随着市场发展和新进企业增加,随着资金和人才的进入,增加市场集中度,提高自动化水平,变得越来越规模化、规范化。
硅基新材料市场分析
(报告出品方/作者:国信证券,杨林、薛聪)
含硅特气
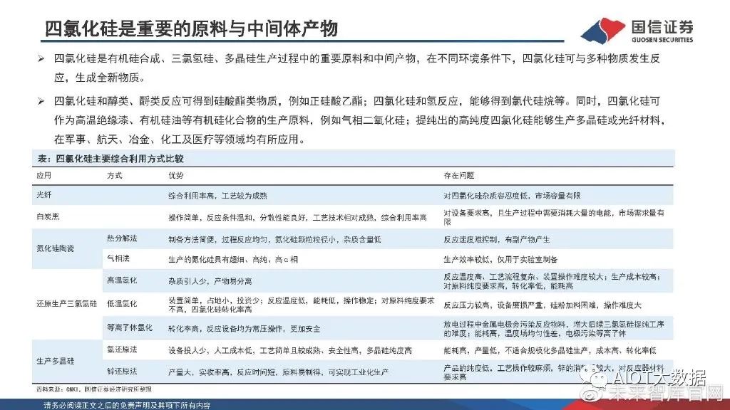
四氯化硅可作为电子特气,也是光纤预制棒、气凝胶等产品原材料
四氯化硅按纯度可以分为工业级四氯化硅与高纯四氯化硅,高纯四氯化硅是光纤通讯、集成电路、气凝胶制造生产不可或缺的基础原材料, 按照下游需求可以分为半导体级(VAD级、OVD级、PCVD级等)四氯化硅和电子级四氯化硅。
半导体级四氯化硅主要用于生产光纤预制棒;电子级四氯化硅是一种高端半导体用电子化学品,主要用于薄膜沉积与蚀刻工艺,随着半导体 制程的先进化,电子级四氯化硅被使用于逻辑芯片与存储芯片等领域,目前主要依靠进口。
高纯四氯化硅也可用于生产正硅酸乙酯(TEOS),高纯正硅酸乙酯是气凝胶主要原料;电子级正硅酸乙酯主要用于集成电路制造过程中的化 学气相沉积(CVD)薄膜制程。目前工业合成正硅酸乙酯的方法主要为四氯化硅法、硅粉法,工业级TEOS的制备工艺已经比较成熟,但国内 尚无电子级TEOS的制备企业。目前洛阳中硅、金宏气体采用吸附联合精馏技术制备百吨级的电子级正硅酸乙酯。
电子级四氯化硅、三氯氢硅、二氯二氢硅主要用于硅外延片生产
硅片是指由硅单晶锭切割而成的薄片,又称硅晶圆片,半 导体制造商生产集成电路(IC)芯片用硅片分别采用硅抛 光片、硅外延片以及非抛光片(研磨片)三种类型,其中 以硅抛光片和硅外延片为主。
抛光片是在研磨片的基础上经过双面抛光、边缘抛光、表 面抛光等工序制造而来;外延是通过化学气相沉积的方式 以抛光面作为衬底生长一层或多层,掺杂类型、电阻率、 厚度和晶格结构都符合特定器件要求的新硅单晶层。
外延片具有硅抛光片所不具有的某些电学特性并消除了许 多在晶体生长和其后的晶片加工中所引入的表面/近表面缺 陷。因此,硅外延片广泛应用于制作不可恢复器件,包括 MPU、逻辑电路芯片、快闪存储器、DRAM等。
2021年全球外延片市场规模约为86亿美元,较2020年增加 14亿美元。国内外延片市场规模稳定增长,从2016年的64 亿元增长至2021年的92亿元,期间年均复合增速为7.5%, 预计2025年将达到110亿元。
电子级二氯二氢硅主要用于生产12寸硅外延片
目前硅外延生长的最主要方法就是采用化学气相沉积(CVD)的气相外延法, 以二氯二氢硅、三氯氢硅、四氯化硅或硅烷为反应气体,在一定的保护气氛下 反应生成硅原子并沉积在加热的衬底上,其中衬底材料一般选用Si、SiO2、 Si3N4等。电子级二氯二氢硅作为硅源,直接分解生成硅,反应温度较三氯氢 硅低(约1050-1150℃),含硅薄膜制备具有生长速率快、结晶质量好等特点。
二氯二氢硅还可与氮氧化合物反应生成二氧化硅,与氨制备氮化硅,二氧化硅、 氮化硅均可以在集成电路器件中充当绝缘层或钝化层。
目前全球电子级二氯二氢硅的市场,日本占据了约80%市场份额,其中日本信 越化学在日本企业中占据80%左右份额。SEH、SKMaterials、RECSilicon、 Denal及洛阳中硅是五家主要的二氯二氢硅生产商。目前电子级二氯二氢硅进 口产品价格约为30-40万元/吨。
气凝胶
气凝胶具有纳米多孔网络结构的固体材料,应用场景广泛
气凝胶是一种具有纳米多孔网络结构的固体材料。它由美国的Kistler S.于1931年发明,是目前世界上已知的具有良好隔热性能的固 体材料。因其具有纳米多孔结构(1-100nm)、低密度(1-500kg/m³)、低介电常数(1.1-2.5)、低导热系数(0.013-0.025W/(m·K))、高 孔隙率(80-99.8%)、高比表面积(200-1000m³/g)等特点,在力学、声学、热学、光学等诸方面显示出独特性质,在新能源、石油化工、 工业隔热、建筑建造等众多领域有着广泛而巨大的应用前景。
气凝胶种类多样,根据原料不同可以分为氧化物气凝胶、有机气凝胶、碳气凝胶、复合气凝胶等多种类型。氧化物气凝胶中又包括 SiO2气凝胶、Al2O3气凝胶、ZrO2气凝胶、V2O5气凝胶等多种产品,其中SiO2气凝胶是目前研究最为成熟、制备工艺最为完善的气凝胶。
气凝胶下游产品多样,按照不同产品结构可以分为气凝胶粉、气凝胶块、气凝胶纸、气凝胶布、气凝胶毡、气凝胶板材等多种类型, 因此下游应用场景十分广泛。目前石油化工领域消费量最大达到56%,其次在工业隔热领域应用占比为18%,未来在新能源电池领域需 求有望爆发增长。
根据中国化工新材料产业发展报告数据,2021年全球气凝胶市场规模约8.7亿美元,预计2030年可达到37.43亿美元,未来10年年均复 合增长率约17.6%。
气凝胶海外集中度高,国内产能较为分散
目前国外气凝胶企业产能10万立方米左右,有效产能60000立方左右, 其中美国Aspen为全球气凝胶龙头,整体产能在50000立方左右,产品 以气凝胶毡为主,未来准备在墨西哥建立新生产基地;卡波特以做气 凝胶粉体为主,产能40000立方米/年,基地包括法兰克福工厂、美国 工厂、韩国首尔工厂,目前开工情况一般;韩国乔斯与欧洲保温巨头 阿乐斯联合重组建立了阿乐斯乔斯公司,目前实现9000立方的规模, 主要定位亚太地区市场。
2022年底国内气凝胶产能在10万立方左右。2003年绍兴纳诺科技开始 涉入气凝胶商业化领域,2004年广东埃立生高科也涉入气凝胶产业化。2010年左右航天系企业也开始做产业化,目前航天系旗下产能在5万 立方左右,占中国整体产能接近50%。
气凝胶粉主要用于隔热行业的填充
气凝胶粉末是指具有纳米孔结构的二氧化硅气凝胶颗粒。具有高孔隙、极 低密度、高特定面积、高孔径等特性,但也具有优异的隔热性能、良好的 隔音性能、强吸附性、绿色环保、阻燃剂、疏水性性能。
粉状气凝胶主要用于隔热行业的填充功能,可广泛应用于三明治结构、层 填充、复合层等现场隔热设备中。尤其是在高效隔热涂层和纺丝领域,它 能充分发挥其重量轻、强度高、强度高等优异性能,良好的隔热性能、耐 火性和阻燃性,可作为新的填料或添加剂添加到各种系统中。同时,它具 有优异的隔音和减震性能,是石油化工、电力储能、建筑保温、航空航天、 钢炉、环境净化等领域不可或缺的高效隔热材料。
气凝胶毡与传统保温材料相比优势显著
目前城市管网、石油化工等行业多采用传统保温材料如硅酸铝、岩棉等, 保温结构憎水性差,导致沉降现象严重,热损较大,温降严重;期维护成 本高;保温结构笨重、施工、搬运成本高。
使用气凝胶绝热毡的优势包括(1)导热系数低,减少保温层厚度,缩小外 套钢管管径,大幅减少热损失,减少开挖量,有利于城市设计规划;(2) 憎水率达99.0%以上,避免因保温结构进水而引起的沉降现象;(3)卓越 的防火性能;(4)抗压抗拉性能强,保温结构稳定;(5)使用寿命长达 20年;(6)无机环保,提高设备安全性;(7)施工方便、安装简易。
气相二氧化硅
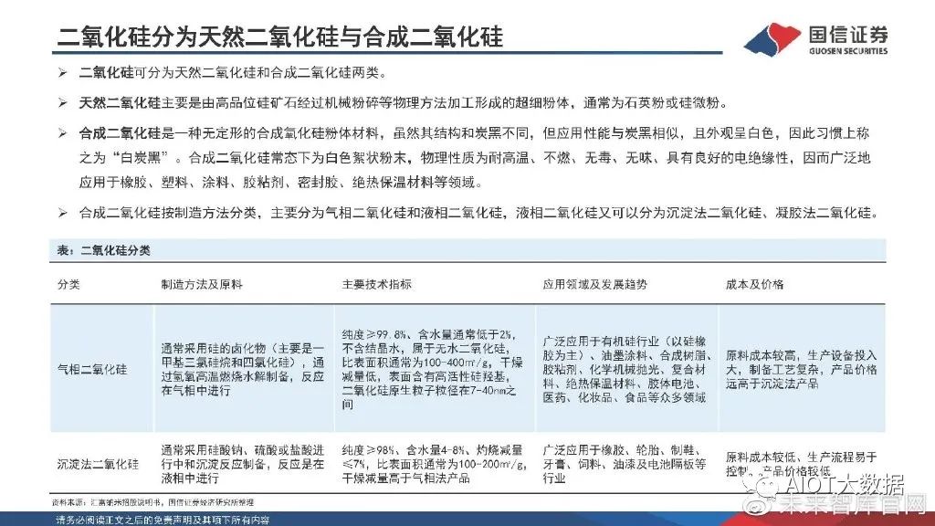
二氧化硅分为天然二氧化硅与合成二氧化硅
二氧化硅可分为天然二氧化硅和合成二氧化硅两类。天然二氧化硅主要是由高品位硅矿石经过机械粉碎等物理方法加工形成的超细粉体,通常为石英粉或硅微粉。合成二氧化硅是一种无定形的合成氧化硅粉体材料,虽然其结构和炭黑不同,但应用性能与炭黑相似,且外观呈白色,因此习惯上称 之为“白炭黑”。合成二氧化硅常态下为白色絮状粉末,物理性质为耐高温、不燃、无毒、无味、具有良好的电绝缘性,因而广泛地 应用于橡胶、塑料、涂料、胶粘剂、密封胶、绝热保温材料等领域。合成二氧化硅按制造方法分类,主要分为气相二氧化硅和液相二氧化硅,液相二氧化硅又可以分为沉淀法二氧化硅、凝胶法二氧化硅。
气相二氧化硅主要分为亲水型与疏水型,疏水型壁垒更高
气相二氧化硅又叫气相白炭黑,是由硅的卤化物在氢氧火焰中高温水解生成的带有表面羟基和吸附水的无定形的纳米级颗粒,具有粒 径小、比表面积大、化学纯度高、分散性能好等特征。气相二氧化硅主要有两种原料生产路线,分别是以四氯化硅或一甲基三氯硅烷 (有机硅单体副产物,单耗2.5)为原料进行制备,少部分企业使用三氯氢硅。
气相二氧化硅根据表面性质的不同可分为亲水型气相二氧化硅和疏水型气相二氧化硅。亲水型气相二氧化硅是通过氯硅烷在氢氧焰中 高温水解而制得,产品可用水润湿,并能在水中分散,在硅橡胶、油墨涂料、胶粘剂、农药、食品、胶体电池、绝热材料、复合材料 等领域应用。疏水型气相二氧化硅通过亲水型气相二氧化硅与活性硅烷发生化学反应而制得。疏水型气相二氧化硅产品具有憎水性, 难以在水中分散。可以制备高强度及高透明的有机硅弹性体;在电缆复合物中可改善绝缘性及介电性能,在粉末涂料及灭火剂中可用 于粉末助流剂,在涂料及涂层中可提高产品的防沉降和抗流挂性能;在塑料中可提高耐划伤性等。
我国疏水型气相二氧化硅以进口为主
根据SAGSI统计,国际市场上亲水型和疏水型产品分别约占87%和13%。疏水 型气相二氧化硅产品基本被跨国公司垄断,其中赢创工业集团、卡博特、 瓦克化学、德山化工等是目前世界上最主要的气相二氧化硅制造商,我国 只有极少数企业具备自主生产疏水型产品的能力且产能较小。2021年我国 疏水型气相二氧化硅产能合计为6900吨/年。
根据SAGSI统计,2021年我国气相二氧化硅进口量和出口量分别为0.5万吨 和2.0万吨,2021年净出口量为1.5万吨,同比增长40.4%,其中来自日本和 比利时的进口量分别占58.6%和21.1%。我国未来新增产能(包括疏水)较 多,且主要跨国公司均在我国建立了气相二氧化硅生产工厂,预计到2026 年气相二氧化硅进口量将继续缩减,出口量有望快速增长。
光纤预制棒、高纯石英砂
高纯四氯化硅可以用于生产光纤预制棒
光纤预制棒也称“光棒”、“光纤母棒”,是控制光纤性能的原始棒体材料,一般直径为几十到几百毫米,其内层为高折射率纤芯层,外层 为低折射率的包层,以满足光波在芯层传输基本条件。
光纤预制棒由芯棒和包层组成,其芯棒有多种生产方式,主要原理是基于气相沉积法,当前普遍采用:改进的化学气相沉积法(MCVD)、轴 向气相沉积法(VAD)、棒外化学气相沉积法(OVD)和等离子化学气相沉积法(PCVD)四大主流工艺。光棒外部包层制造一般采用套管法 (早期是RIT,后来演进为RIC)和全合成法(OVD、VAD)。
芯棒是以高纯四氯化硅、四氯化锗为原料,在氢氧焰或甲烷焰作用下经高温熔融形成的具有不同折射率的高纯SiO2。主流的四种生产工艺中 VAD和PCVD综合性价比较高,逐渐成为生产主流。外包层生产工艺中,套管法投资规模小、建设周期短、生产工艺简单、流程短、产品质量 高、试用尺寸范围广是最优的生产工艺。
高纯四氯化硅可以用于合成高纯石英砂
高纯石英砂一般指SiO2纯度≥99.5%的粉状石英产品。具有耐温性能 好、绝缘度高,抗辐射等优点,广泛应用于电子工业、光纤等高精尖 领域中,其中半导体、光纤、光学、光伏和电光源占比分别为65%、 14%、10%、7%、4%。
目前矿物提纯法是高纯石英砂主流制造工艺,高纯石英砂制备工艺主 要包括天然水晶加工、石英矿物提纯和化学技术合成,其中天然水晶 加工工艺简单,但受制于原材料价格高昂、储量有限等原因不具备工 业量产的条件。20世纪80年代以来,石英矿物提纯技术逐渐发展成熟, 成为行业内主流制备工艺。化学合成法不依赖石英矿资源有望成本行 业发展趋势。
2022年中国4N级高纯石英砂为8.8万吨,截至2022年12月,4N级高纯 石英砂进口价格为23.9万元/吨。
高纯石英砂可以利用四氯化硅和正硅酸乙酯作为原材料,合成的超高 纯6N级石英砂的金属离子总量<0.1ppm,羟基含量<60ppm,能够满 足高端石英应用领域的指标,打破国外高端市场垄断。同时副产乙醇 可循环利用,项目投产后将有望大幅降低目前高纯石英砂的成本。
报告节选:























工业硅迎爆发风口!下游三大赛道龙头梳理
中国是全球工业硅产能和产量的主要贡献力量。从中国产量分布看,集中在新疆、云南、四川等地,这些地区电力成本优势突出,拥有生产工业硅的上游资源。
从工业硅的成本构成来看,直接材料和能源动力是工业硅主要的成本构成,直接材料包括:硅矿石、石油焦、硅煤、石墨电极等,能源动力包括煤炭和电力。
工业硅大产业链中的位置:

资料来源:合盛硅业招股书
从工业硅整体行业格局来看,中国前十大工业硅企业国内产量占比53%,行业集中度偏低。

资料来源:SMM、太平洋证券
工业硅下游为硅铝合金、有机硅、多晶硅,21年三大领域消费占比24%、41%、32%。我国有机硅和多晶硅需求保持快速增长,对工业硅需求带动大,硅铝合金需求保持平稳。
有机硅
有机硅是工业硅最主要的消费领域。是指含有碳硅键、且至少有一个有机基团是直接与硅原子相连的一大类化合物,其中以硅氧键为骨架的组成的聚硅氧烷约占总用量的90%以上,狭义上有机硅材料主要指聚硅氧烷。
聚硅氧烷下游制品一般包括硅橡胶、硅油、硅树脂,其中硅橡胶可分为高温胶、室温胶、液体胶。
有机硅产业链主要包括有机硅中间体和有机硅深加工产品。
全球有机硅中间体企业生产相对集中,单个企业的生产规模较大,国内前五大企业集中度72%、海外(除中国)前五大企业集中度87%。
由于应用领域广泛、产品种类众多,使用有机硅中间体做深加工企业数量众多,有机硅中间体生产企业的议价能力更强。
全球范围来看,预计2023年全球有机硅产能364万吨,新增产能主要集中在中国,主要集中于龙头企业的扩产。
随着海外有机硅产能关停,中国有机硅出口将继续增长。未来5G、新能源车、光伏、可再生能源、芯片半导体等新兴产业将会带动有机硅需求进一步增长。

多晶硅
多晶硅是光伏产业链上游,是以工业硅为原料,经一系列的物理、化学反应提纯后达到一定纯度的电子材料,是制造硅抛光片、太阳能电池及高纯硅制品的主要原料。
按照纯度不同可以分为电子级多晶硅和光伏级多晶硅。
光伏产业链包括:高纯多晶硅、硅棒/硅锭/硅片、光伏电池、光伏组件、光伏发电系统等环节。其中,上游为高纯多晶硅的生产,中游为多晶铸锭/单晶拉棒、切片、光伏电池生产、光伏发电组件封装等环节,下游包括集中式光伏电站、分布式光伏电站等光伏发电系统。

2022年上半年,国内CR5多晶硅厂商市占率提升至91.9%,增加了3个百分点。其中,受益于乐山二期、保山一期各5万吨2021年新产能投产,通威22H1市占率增加了8.7个百分点,超过协鑫一跃成为上半年产量最大的硅料厂商;此外,大全增加了1.2个百分点,其他三家略有下滑。头部厂商集中度的提升有利于其拥有更高的话语权或议价能力。
2022年上半年我国多晶硅竞争格局(按产量统计口径):

资料来源:CPIA
根据中国光伏协会的预计,2025年中国光伏新增装机90-110GW,全球光伏新增装机270-330GW。装机量的持续增长将带动多晶硅需求,进而带动对工业硅的需求。
铝合金
在合金中,工业硅作为非铁基合金的添加剂,能提高基体金属的强度、硬度和耐磨性。
23年铝合金对工业硅需求有望恢复增长。
铝合金按加工方法分为变形铝合金和铸造铝合金两大类。
在铸造铝合金中硅含量一般在6.5%-13%;变形铝合金中硅含量一般在0.5%以下,属于间接使用金属硅用于铝硅中间合金生产,硅单独加入铝中仅限于焊接材料。
铸造铝合金的发展对于工业硅的需求至关重要。
铸造铝合金具备良好的铸造性能,可以制成各类形状复杂的零件且不需要庞大的附加设备,同时具有节约金属、降低成本、减少工时等优点,被广泛应用于交通运输、航空航天、消费电子等领域。由于汽车行业为铸造铝合金最大的下游应用领域,
铸造铝合金产业链:

国内产业格局来看,立中集团再生铝业务市场占有率6.29%,其次为华劲集团和新格集团。
汽车轻量化降低燃油车油耗,提高电动车续航里程,加大铝合金用量是促进汽车轻量化发展的重要路径。
我国在《节能与新能源汽车技术路线图2.0》中提出,要在中期内形成以轻质合金为应用体系的汽车轻量化方向,到2035年预计燃油乘用车整车轻量化系数降低25%,纯电动车轻量化系数降低35%,铝材性价比高,未来将在汽车多部件上加快渗透,预计汽车用铝转化率将从2018年的31%提升至2030年的56%。
审核编辑 :李倩