时间:2023-03-29 11:30
人气:
作者:admin
USB On-the-Go (OTG) 允许两个 USB 设备相互通信,而无需个人计算机的服务。尽管 OTG 似乎将“点对点”连接添加到 USB,但事实并非如此。相反,USB OTG 保留了标准的 USB 主机/外设型号,其中单个主机与 USB 外设通信。OTG引入了双角色设备(DRD),能够用作主机或外设。OTG的部分魔力在于,主机和外围设备可以在必要时交换角色。
在OTG之前,嵌入式主机的概念已经在USB世界中确立。大多数嵌入式主机芯片不是复制内置于个人计算机中的完整 UHCI/OHCI USB 控制器和驱动程序,而是提供有限的托管功能。这使得它们更适合嵌入式环境,而不是PC具有巨大的资源和无限的驱动程序和应用软件容量。
介绍
USB On-the-Go (OTG) 允许两个 USB 设备相互通信,而无需个人计算机 (PC) 的服务。尽管OTG似乎将点对点连接添加到USB世界,但它并没有。相反,USB OTG 保留了标准的 USB 主机/外设模型,其中单个主机与 USB 外设通信。然而,OTG确实引入了双角色设备,或者简单地说,一种能够作为主机或外围设备运行的设备。OTG的部分魔力在于,主机和外围设备可以在必要时交换角色。
在OTG之前,嵌入式主机的概念已经在USB世界中确立。大多数嵌入式主机芯片不是复制PC内置的完整UHCI / OHCI USB控制器和驱动程序,而是提供有限的托管功能。这使得它们比具有巨大资源和无限容量的驱动程序和应用软件的PC更适合嵌入式环境。
OTG 设备可能能够或不能作为主机运行。尽管如此,大多数OTG设备很可能是双重角色。
USB 外设
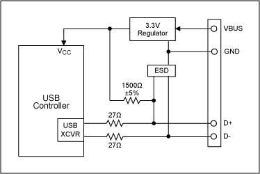
图 1 显示了 OTG 构建的基本 USB 外围电路。这些示例外设以低速或全速运行,通常称为 USB 1.1 设备。即使 USB 2.0 规范包括当前的 USB 1.1 规范并引入了第三种更高的速度,仍使用此命名法。

图1.USB 外围控制器及其相关电路。
图 1 中的控制器可能是微处理器和 USB SIE(串行接口引擎)、集成微处理器/USB 芯片或连接到 USB 收发器的 ASIC。总线供电外设需要一个 3.3V 稳压器,既要为逻辑供电,又要为连接到 D+ 或 D- USB 引脚的 1500Ω 电阻提供适当的电压。该上拉电阻向主机发出信号,表明设备已连接,并指示设备的运行速度。上拉到 D+ 表示全速;上拉至 D- 表示低速。连接的另一端(主机或集线器)在D+和D-上包含15kΩ下拉电阻,因此可以检测到上拉电阻。最后,建议在D+、D和V上使用ESD保护电路总线引脚,因为 USB 设计为热插拔。
如何成为房东
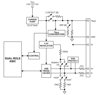
图1电路仅用作USB外设。要添加OTG双重角色功能,必须增强收发器,以允许OTG设备充当主机或外设。将以下内容添加到图 1 中,系统还可以用作主机:
D+ 和 D- 上的 15kΩ 下拉电阻
一种在 V 上供电而不是供电的方法总线
ASIC 或控制器还必须包含用作 USB 主机的逻辑。外围设备中缺少的一些主机职责包括:
发送 SOF(帧开始)数据包。
发送设置、输入和输出数据包。
在 USB 1ms 帧内安排传输。
信号 USB 重置。
提供 USB 电源管理。
除了需要双重角色的外设/主机USB控制器外,OTG还需要额外的电路来支持两种新协议,称为HNP和SRP。
主机协商协议
OTG 双角色设备既可以作为主机运行,也可以作为外设运行。在OTG命名法中,初始主机称为A设备,初始外设称为B设备。首字母这个词很重要。连接后,OTG 双角色设备可以使用新的主机协商协议 (HNP) 交换角色(主机和外围设备)。国家警察提出了两个明显的问题:(a) 如何确定最初的作用;(b) 如何确定初始作用。以及(b)为什么需要角色转换?

图2.第五个 ID 引脚确定默认主机。
电缆方向决定了初始角色(图2)。双角色设备使用称为mini-AB的新插座。迷你 A 插头、迷你 B 插头和迷你 AB 插座增加了第五个引脚 (ID),为电缆末端提供不同的电气身份。第五个 ID 引脚连接到迷你 A 插头内的接地,并在迷你 B 插头中浮动。接收接地 ID 引脚的 OTG 设备是默认的 A 设备(主机);带有浮动 ID 引脚的器件是默认 B 器件(外设)。

图3.OTG 电缆向后插入。
为了理解HNP和主机/外设角色转换的必要性,图3中的示例显示了两个双角色设备,一个PDA和一个打印机。PDA 内部有一个打印机驱动程序。如图所示,这两个设备使用新的OTG电缆连接,使打印机成为默认主机(A设备),PDA成为默认外围设备(B设备)。但这种设置是倒退的。具有打印机驱动程序的 PDA 需要充当不包含驱动程序的打印机的 USB 主机。HNP不会打扰用户反转电缆,而是允许设备的角色自动和静默地反转。
会话请求协议
OTG规范向USB添加了第二个新协议,称为会话请求协议(SRP)。SRP允许B设备请求a设备打开VBUS电源并启动会话。
OTG会话被定义为A设备提供VBUS功率的时间。(注意:A设备始终提供VBUS电源,即使它由于HNP而用作外围设备。)A设备可以通过关闭VBUS来结束会话以节省电源,这在手机等电池供电设备中是一个非常重要的要求。

图4.OTG 会话请求协议 (SRP)。
图4显示了一个常见的OTG应用:两部手机连接在一起交换信息。右侧电话接收电缆的迷你 A 端,使其成为 A 设备,因此默认为主机角色。左边的电话是 B 设备,默认为外围设备。如果不需要通过USB进行通信,A设备可以关闭V的电源总线导线,B设备可以检测到,以便它也可以进入低功耗状态。
现在假设左电话的用户按下按钮来同步地址簿,或任何其他需要 USB 会话的操作。左侧手机中的“SRP 脉冲”块首先脉冲 D+ 线,然后脉冲 V 线总线用于唤醒 A 设备的电线。(A器件可以响应D+或V。总线脉冲。然后,A器件检测到脉冲,使其接通V总线并启动会话。
SRP 协议比这个简单的插图更复杂。例如,B 设备必须首先测量 V总线以确保会话未进行中。它还必须能够区分经典PC或电缆另一端的OTG设备。它通过将测量的电流量输送到 V 来实现这一点总线电线并注意产生的电压。
会话开始后,设备可能会也可能不会使用 HNP。
OTG 收发器
现在,我们准备研究OTG收发器的要求,如图5所示。

图5.OTG 收发器。
图5系统基于图1示例电路。ASIC 模块也可以是具有 USB 功能的微处理器或 DSP。三个附加功能使收发器OTG兼容:
D+/D- 上的可切换上拉和下拉电阻器,允许外设或主机功能。
用于监控和提供 V 上 5V 电源的电路总线作为 A 设备,并用于监控和脉冲 V总线作为启动 SRP 的 B 设备。
一个 ID 输入引脚,可用作 ASIC 的输出。
为了使该系统作为双角色OTG设备运行,ASIC,DSP或连接到收发器的任何设备必须能够作为外设或主机运行,并且由于HNP而动态切换角色。
大多数添加的收发器电路管理VBUS引脚,该引脚现在还必须作为主机提供8mA的5V电源,并作为外围设备执行VBUS脉冲。模拟开关为收发器配置它必须扮演的各种角色。
审核编辑:郭婷
上一篇:电路板上0欧姆的多种用途总结