时间:2023-03-30 09:26
人气:
作者:admin
什么是系统基础芯片(SBC)?
SBC是纯粹的集成电路,它将控制器局域网络(CAN)或本地互联网络(LIN)收发器与内部/外部“功率器件”集成在一起。该功率器件可以是低压差线性稳压器(LDO)、DC/DC转换器或两者兼有。
当设计师需要更多输出功率,或需要离散式解决方案的布局选项并且该离散式解决方案需要收发器和离散式LDO或DC/DC转换器,这时SBC是您的理想选择。
SBC对于市场来说不是新生事物,但是,近期在集成和性能方面的创新均拓展了这些设备的使用。对汽车设计师而言,其高水平的集成和更高的可靠性可以使其实现质量更轻和成本更低的设计。从经典CAN向灵活数据速率CAN(CAN FD)的转型,要求解决方案能够弥补CAN FD控制器处理器可用性之间的差距,同时亦有助于增加经典CAN/CAN FD总线的数量。
在比较深入地介绍SBC之前,我们首先来重点谈谈CAN或LIN收发器。如果您熟悉这些协议,您就一定知道这些收发器提供其相应技术的输入和输出。一旦它们收到数据包,这些收发器就会将数据传送给微控制器或微处理器进行进一步的操作。反之,它们会从同一处理器接收信息,经由相关总线进行出站通信。
尽管CAN和LIN收发器在本质上看是相当基础的技术,但供应商持续向其添加更多功能,在力求增加保护功能的同时,削减设计的复杂性、空间和成本。这些功能通常包括总线故障保护和静电释放保护,以及通过1.8 - 3.3V 或 1.8 - 5V输入/输出(也称为VIO)与处理器往返数据的能力。
下面我将重点介绍基于LDO的SBC,不过相同的概念也适用于具有更高输出的DC/DC转换器。
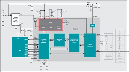
一个很恰当的SBC示例是TCAN4550-Q1,它将CAN FD控制器和收发器置于单一的封装内。该设备藉由串行外围接口(SPI)与微控制器和微处理器通信,在大部分处理解决方案中占有重要地位,支持向几乎所有的设计增添CAN FD的先进功能。图 1是该设备及其如何连接到微处理器的基本框图。

图1:突出显示了处理器/设备连接的TCAN4550-Q1框图
TCAN4550-Q1提供的其它功能包括VIO(1.8V、3.3V和5V支持);唤醒;休眠;及在非正常可用情况下支持处理器功能的超时看门狗等。
图 2突出显示了SBC(蓝色突出显示)的LDO部分。TCAN4550-Q1的集成式LDO提供125 mA电流。约50 mA用于为CAN FD收发器供电,并保持高达70 mA的输出为嵌入式微控制器或其它组件供应电流。

图2:突出显示LDO的TCAN4550-Q1
CAN和LIN SBC将继续集成关键功能,以支持以前需要多个分立设备提供的诸多功能。其中包括更多LDO、用于提高输出电流的DC/DC转换器、用于开/关处理器的高压侧开关以及多种协议支持。
德州仪器(TI)拥有利用其标准CAN和LIN收发器系列开发出来的CAN和LIN SBC。TLIN1441-Q1 LIN SBC还包括上述提及的许多功能和一个125-mA LDO。
审核编辑:郭婷